
—— 北海阿叔 微信:bhk1008 ——
添加小编即可 查看最新信息
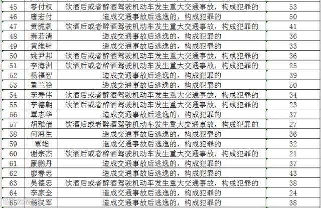
近日,广西壮族自治区公安厅交警总队公布2019年度全区被终生禁驾人员名单,共有135人被终生禁驾。
名单中,因饮酒后或者醉酒驾驶机动车发生交通事故构成犯罪被终生禁驾的有54人,因造成交通事故后逃逸构成犯罪而被终生禁驾的有81人,占比分别为40%和60%。其中,37人为90后,有2人甚至未满20周岁,这些年轻人才刚刚踏入社会,就终生失去了驾驶机动车的资格。
(终生禁驾,顾名思义是指公安机关交通管理部门根据《道路交通安全法》对交通肇事逃逸司机所作的永久不得重新取得驾驶证的行政处罚。)
(上下滑动查看图片)
据了解,2019年度被终生禁驾的135人中,年龄最大的为77岁,而年龄最小的仅17岁,属于未成年人。按照《机动车驾驶证申领和使用规定》的规定,申请小型汽车、小型自动挡汽车、残疾人专用小型自动挡载客汽车、轻便摩托车准驾车型的年龄,在18周岁以上、70周岁以下。
2019年3月1日8时26分,17岁的肖林全未依法取得机动车驾驶证的情况下,醉酒后(血液酒精含量149.92mg/100ml)驾驶一辆小型轿车,超速行驶,与一辆正常行驶的电动车发生碰撞,造成电动车驾驶人当场死亡。交警认定肖林全承担该起事故的全部责任,被终生禁驾。
“终生禁驾”的法律依据
- END -
· 爆款推荐 ·
&
&
&
➤图文编辑:北海阿叔|豆腐 |转载请注明
➤北海阿叔个人微信:bhv2016
➤商家合作微信:maotyuno(请备注店名)
商家招聘广告如需刊登 联系阿叔
|急聘|——广西北部湾捕渔翁土特产有限公司
--淘宝主播--
▶工作内容:按公司安排在淘宝、抖音等平台账号直播。
▶要求:口才好,性格开朗,临场思维敏捷,对工作积极负责,有主播、主持、短视频拍摄经验者优先。
▶薪资面议,有加班补助、饭补、年终奖,月休3天。
--淘宝客服--
▶工作内容:通过旺旺与客户沟通,回复解答客户问题,引导客户完成交易。
▶要求:应变回答能力强,对电商行业和网货产品有所了解,打字速度不低于40字/分钟,有良好的语言表达、文字沟通和领悟能力,有良好拼搏进取、团队合作精神。
▶薪资面议,有加班补助、饭补、年终奖,年休3天。
应聘热线:18777776159
地址:北海市新世纪大道侨苑小区北海市银海区侨苑小区1号商铺











