

—— 北海阿叔 微信:bhk1008 ——
添加小编即可 查看最新信息
据广西新闻报道,“壮美广西·三月三暖心生活节”自3月26日启动以来,已顺利开展2周时间,截至4月7日,累计有260万广西人领取消费券共1.15亿张,消费券直接拉动消费金额5.86亿元,间接带动消费金额达102.58亿元。
而且在4月9日还推出了升级版消费券,消费券发放时间将持续到5月26日。

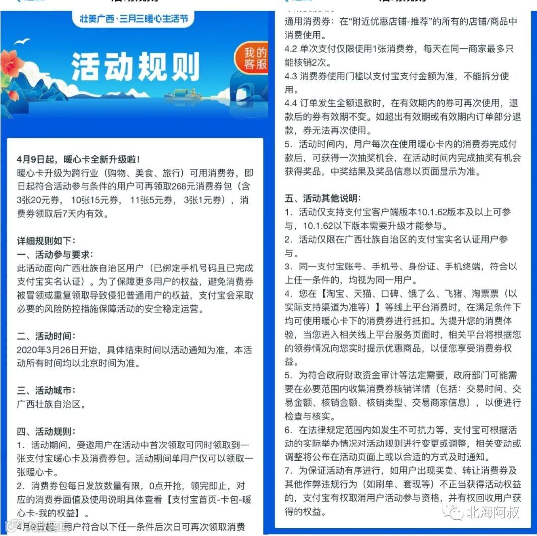
升级后的268元暖心卡包
优惠力度更大
使用更加方便
覆盖面更广
●升级版暖心卡更优惠。升级版暖心卡有100减20、60减15、25减5、5减1四个档次的优惠,整个卡包的平均优惠力度由原来的0.85折调整到0.77折,折扣率更大,优惠力度加大。不仅如此,升级版暖心卡使用周期由原来的14变为7天,14天内可以领取2次,单人最高可享受536元(268元/次*2次),比原来增加一倍。
●升级版暖心卡更方便。升级版暖心卡在使用上打通原有的行业限制,不再区分不同类型的消费卡券,所有卡券在不同行业可以统一使用,消费者在使用上更加便利。
●升级版暖心卡覆盖面更广。升级版暖心卡单卡金额不变,但调整结构后,档次更合理,可发放的券数增多,受益面更广。
通过发放消费券,以政府财政购买的方式变相给消费者打折让利,可以激励消费购买,提振消费动能,释放有效社会需求,在一定时期内可以有效刺激消费,起到拉动经济的作用。这是利民惠民的好事,但就是最近两天,北海阿叔收到了微友发来的消息,自己去菜市场买菜聊天的时候得知,某些店铺竟然都在忙着“刷单”,帮人“套现”,有的人一天可以套现出200元+。

支付宝领券页面截图
以使用“满100减20”消费券为例,有人直接就去扫商家收款码,享受减免之后支付80元,然后商家就返还100元(有些商家可能扣点手续费)。就这么一个简单的操作,虚假交易“刷单”的流程,用户就完成了“套现”。

查看活动规则可以得知,其实官方也预想到会有人这样“刷单”和“套现”,并作出了说明:为保证活动有序进行,如用户出现买卖、转让消费券及其他作弊违规行为(如刷单、套现等)不正当获得活动权益的,支付宝有权取消用户活动参与资格,并有权回收用户获得的权益。

官方规则只说违规,也不清楚会不会查询到谁参与了“套现”?另外,这种“套现”实际是非法占有政府补贴,是否违法呢?
北海阿叔小编查询了一下,广西壮族自治区高级人民法院《关于常见犯罪的量刑指导意见》实施细则:(七)诈骗罪
1.法定刑在三年以下有期徒刑、拘役、管制、单处罚金幅度的量刑起点和基准刑:
诈骗公私财物,达到“数额较大”起点三千元的,在三个月拘役至一年有期徒刑幅度内确定量刑起点。在量刑起点的基础上,诈骗数额每增加三千元,增加一个月至三个月刑期,从而确定基准刑。

当下新冠肺炎已经对国民经济造成巨大的损失,
政府在积极努力寻求各种办法稳定市场经济秩序,
推进市场经济平稳快速发展,
作为公民,我们应同舟共济,坚守底线,
杜绝违法犯罪活动。
- END -
➤内容来源:北海阿叔综合|版权归原作者所有
➤图文编辑:北海阿叔|豆腐 |转载请注明
➤北海阿叔个人微信:bhv2016
➤商家合作微信:maotyuno(请备注店名)
|急聘|——158PUER K 商务会所(即将起航)
营销经理 |要求:女性、身高160cm以 上、语言沟通能力强、性格开朗、形象气质佳。底薪+高提成,有夜场工作经验优先!
酒水促销员|要求:女性、身高160cm以上形象气质佳、性格活泼开朗、热情大方语言沟通能力强,工资日结+高提成,月收入五位以上!
资深管理|要求:男女不限,3年以上夜场管理经验、语言沟通能力强,在本地有一定人脉资源。工资面议。
应聘热线:18977936544(微信同号)
地址:北海市银海区金昌开元酒店(副楼)