
日前,北海将于10月26日正式启用驾驶证电子化推广应用的消息一经发布,朋友圈就炸开了锅,到时候妈妈就再也不用担心我忘记带驾驶证上路了!随着这个好日子越来越近,北海的交警蜀黍也想要提醒小伙伴们,应当学会避开网络流量高峰,错峰申领,因为电子驾驶证申领不限量!不加价!且长期可办哟!
那么
小伙伴们知道怎么申领电子驾驶证了吗?
首先,交警蜀黍要划重点的是

电子驾驶证与纸质驾驶证具有同等法律效力
电子驾驶证全国范围内有效
先来看一下电子驾驶证
长什么样?

有啥作用?
超方便,有没有!
那么,领取时间和渠道在哪里?
具体怎么申领?
别慌!小编手把手来教你
登录“交管12123”APP,按照提示完成操作。
申领入口
↓↓↓
(点击看大图)
需要注意的是,根据电子驾驶证上的照片不同的类型,申请电子驾驶证分为3种情形:
→使用已留存的照片申领
如果系统中留存有符合要求的照片,“交管12123”APP将提示大家可以直接使用使用留存照片来申领电子驾驶证。申请人只需确认同意,并经过实人认证,即可领取电子驾驶证。

→使用手机拍照的照片申领
如果系统内没有符合要求的照片,申请人可以选择实时拍照并提交电子照片,用于电子驾驶证申领。
提交照片后,公安机关交通管理部门将在1个工作日内进行审核,对符合要求的,“交管12123”APP将生成电子驾驶证,并推送申请成功信息。
PS:拍照前一定要仔细阅读拍摄须知,请他人拍摄,不要自拍。


→使用相册内的照片申请
如果系统内没有符合要求的照片,申请人还可以直接使用手机相册中的证件照片电子版申请电子驾驶证。
提交照片后,公安机关交通管理部门将在1个工作日内进行审核,对符合要求的,“交管12123”APP将生成电子驾驶证,并推送申请成功信息。
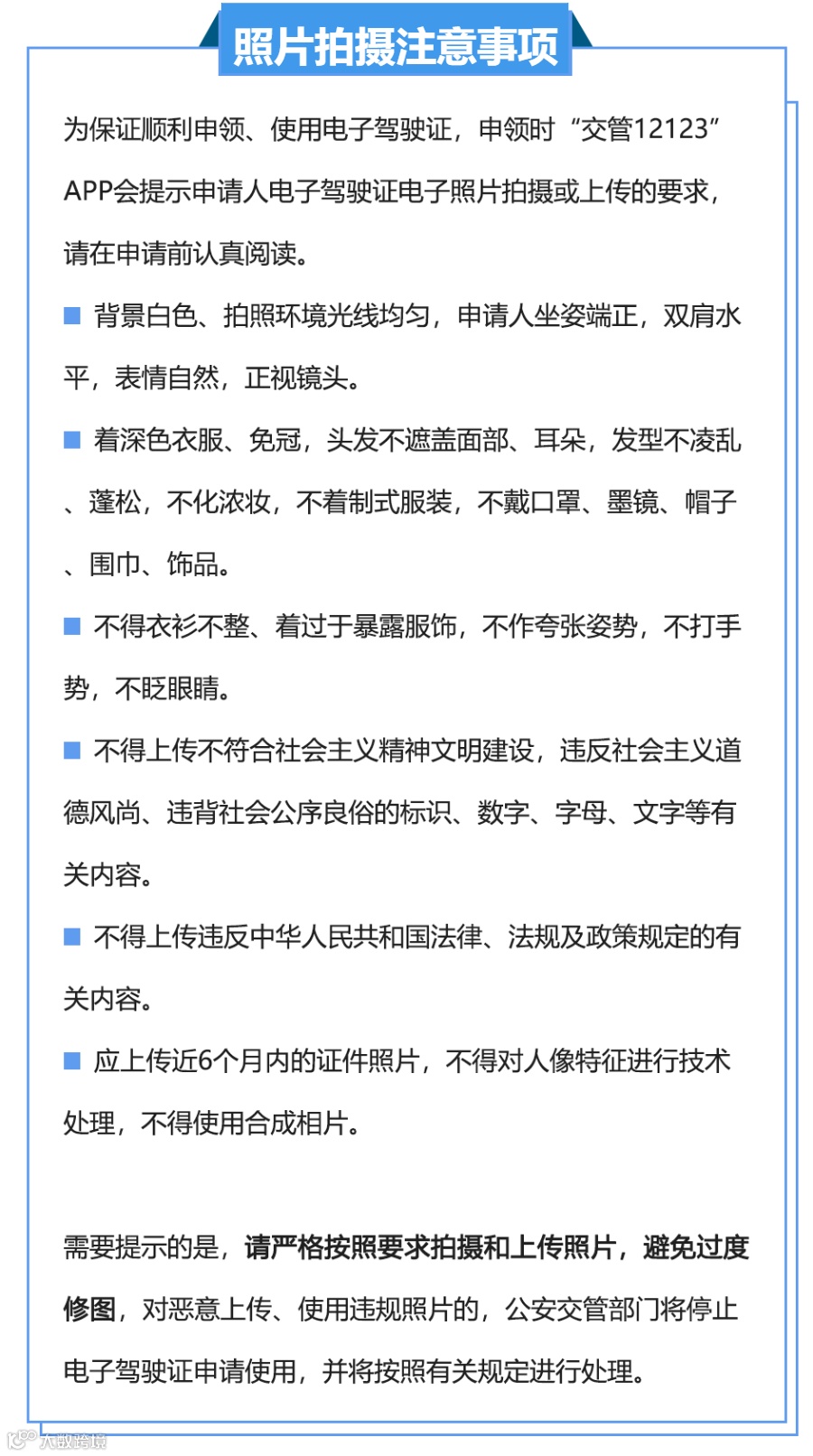
提醒大家
拍照的时候还需要注意这些
↓↓↓
每一位通过考试取得机动车驾驶证的驾驶员都是经过层层考核,在万千道交通安全题海和实际驾驶的操练中磨练出来并脱颖而出的杰出代表,申领属于自己的电子驾驶证不但与纸质驾驶证具有同等法律效力,还具有跨时代的意义,所以,电子驾驶证我们是一定要申领的!但多等几天也没关系,就算你不会自己申领路上被蜀黍发现,交警蜀黍也会手把手教你哦!
- END -
➤内容来源:北海交警微发布 | 版权归原作者所有
➤图文编辑:北海阿叔-豆腐|转载请注明
➤北海阿叔 商业推广联系:bhv108(请备注店名)
--★--
· 爆款推荐 ·
&
&








