鉴于疫情形势复杂多变,为有效应对当前严峻形势,守住全体居民通过艰辛努力取得的初步成果,全力找出潜在重点风险人员,尽快消除社会面的感染风险,切实维护广大群众的身体健康和生命安全,海城区定于7月29日(星期五)早上6:00开始,在辖区范围内开展第十六轮全员核酸检测工作。请您积极配合核酸检测采样,具体时段安排可以咨询所在社区、小区。在采样过程中,请按现场工作人员引导,有序参加核酸采样,不吵闹、不插队,并科学正确佩戴口罩、保持一米以上距离。
您的参与对战胜疫情至关重要!
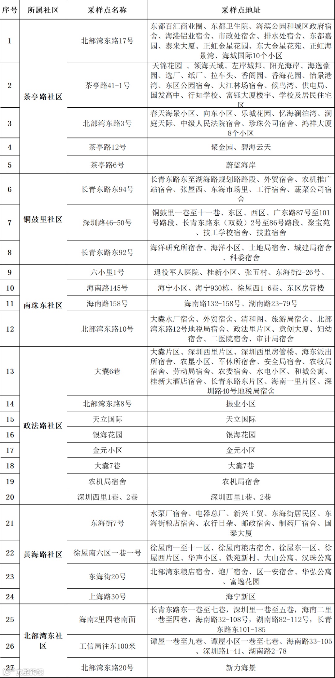
附件:1、7月29日海城区部分核酸检测采样点位汇总表
2、各街道、社区联系电话
海城区新冠肺炎疫情防控指挥部办公室
2022年7月28日
海城区核酸检测点位汇总表
东街街道

中街街道

西街街道

海角街道

地角街道

高德街道

驿马街道

(备注:部分小区和开放式街区设置流动采样点,具体可咨询所在社区。)
海城区各街道、社区联系电话
- END -
推荐阅读
2、@北海人 非常时期,共同战疫!线上买菜攻略来了!快快收藏,不怕断粮
➤内容来源:海城区新冠肺炎疫情防控指挥部办公室 | 版权归原作者所有
➤图文编辑:北海阿叔-豆腐|转载请注明
➤北海阿叔 商业推广联系:bhv108(请备注店名)
--★--




