
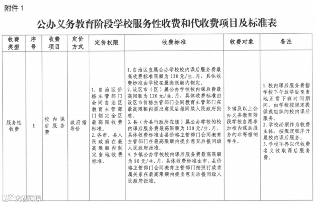
近日,自治区发展和政革委员会与自治区教育厅联合发布《进一步规范我区中小学服务性收费和代收费管理的通知》(以下简称《通知》),对我区中小学服务性收费和代收费管理进行完善和规范。其中,明确了公办学校的校内课后服务标准,乡镇公办学校最高限额为80元/生·月,县属及以上的公办学校最高限额为120元/生·月。该通知自公布之日起施行。

校内课后服务费
每月不超过120元
《通知》明确,中小学服务性收费是指学校(包括义务教育阶段学校、普通高中阶段学校)在完成正常的教学任务外,为在校学生提供由学生或学生家长自愿选择的服务而收取的费用。中小学代收费是指学校为方便学生在校学习和生活,在学生或学生家长自愿的前提下,为提供服务的单位代收代付的费用。

*网络图片
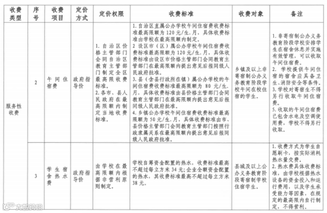
在我区公办中小学服务性收费中,包括校内课后服务费、午间住宿费、学生宿舍热水费、特殊教育护理费、伙食费等。其中,家长们关注的校内课后服务费终于明确,乡镇公办学校最高限额为80元/生·月,县属及以上的公办学校收费为120元/生·月。非寄宿制公办义务教育阶段学校安排学生在宿舍休息并实施有效管理,可以收取午间住宿费。其中,自治区直属以及设区市(区)属公办学校午间住宿费收费标准最高限额为120元/生·月。
代收费项目则包括教辅材料、作业本费、校外活动费、学生宿舍超定额水电费、校服费、城乡居民基本医疗保险费等。收费标准实行政府指导价管理的,由自治区、市、县(市)按《广西壮族自治区定价目录》规定的价格管理权限制定。
我区义务教育阶段民办学校、非营利性民办普通高中学校,服务性收费和代收费的项目按《通知》规定执行,服务性收费标准由学校严格按照非营利原则制定。

*网络图片
据了解,此次《通知》取消了“自行车保管费”“午托服务费”“课本费”收费项目。根据国家有关文件及我区实际,设立教辅材料费、午间住宿费、校内课后服务费、学生宿舍超定额水电费、校服费、城乡居民基本医疗保险费项目。
根据《通知》,我区中小学服务性收费和代收费项目的设立权限在自治区,各地不得擅自设立收费项目。未经国家发展改革委、教育部或自治区发展改革委、教育主管部门批准,不得向学生及其家长收取其他任何费用,严禁学校或其他机构以任何名义在学校内代收其他任何费用。
服务性收费必须坚持学生或学生家长自愿和非营利原则,严禁强制或变相强制提供服务并收费,或只收费不服务。代收费必须遵循自愿和必要的原则,按照服务单位提供服务的实际费用与学生据实结算,不得强行统一收取及加收其他任何费用。学校收取服务性收费或代收费前,应书面征求学生家长或学生意见,收取后应按学期或按月结算,并及时向学生家长公布收费支出清单。

*网络图片
学校制定校内课后服务具体实施办法时,同时明确退费管理办法。原则上参加校内课后服务不足当月法定工作日天数一半的,按50%收取,超过当月法定工作日天数一半的,按一个月收取。提倡对家庭困难学生提供的服务实行优惠或免费。校内课后服务、研学旅行费用由学校收取并根据实际支出列支,严禁以家委会或其他校外机构等名义收取。
《通知》强调,严禁将讲义资料、试卷、电子阅览、计算机上机、取暖、降温、饮水、校园安全保卫、自行车看管、军训(含军训期间的住宿费、交通费等)等作为服务性收费和代收费事项。严禁以学校、第三方机构或家委会名义收取补课费及与入学挂钩的赞助费,空调安装和使用等其他费用。








- END -
➤内容来源:南国早报、自治区发展和政革委员会、自治区教育厅 | 版权归原作者所有
➤图文编辑:北海阿叔-豆腐|转载请注明
➤北海阿叔 商业推广联系:bhv108(请备注店名)
--★--
· 爆款推荐 ·
&
&
—— 👉 支持北海阿叔,点亮“在看”↓






