

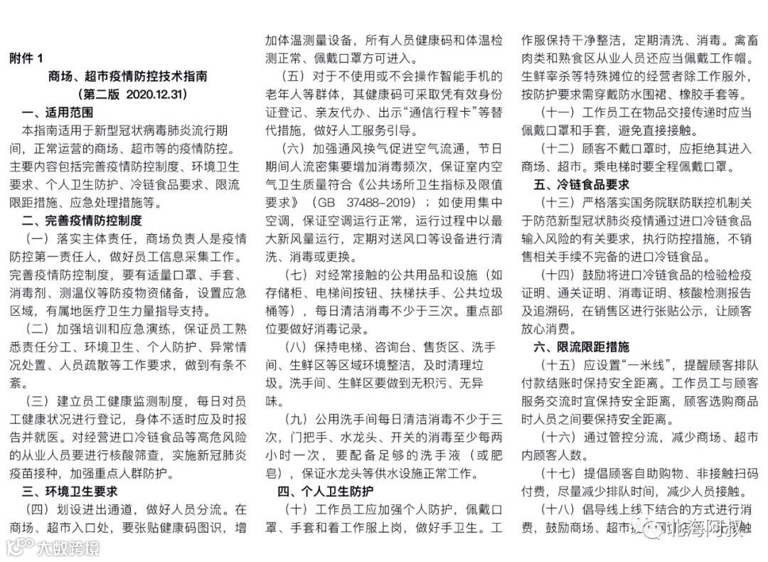
1月5日,商务部网站发布《商场、超市疫情防控技术指南》。在个人卫生防护方面,提到,员工工作期间佩戴口罩、手套和着工作服上岗,禽畜肉类和熟食区的员工还应当佩戴工作帽。口罩或手套弄湿或弄脏后,及时更换。工作服保持干净整洁,定期清洗,必要时消毒。生鲜宰杀等特殊摊位的经营者除工作服外,按防护要求需穿戴防水围裙、橡胶手套等。

工作员工在物品交接传递时应当佩戴口罩和手套,与顾客服务交流时宜保持安全距离,避免直接接触。
顾客应当佩戴口罩,挑选商品时建议佩戴手套。顾客不戴口罩时,拒绝其进入市场购物。

- END -
「AD」
17 🉐 50只/5包 无菌医用口罩
复制¥zV5lcHeCesd¥打开👉淘宝
➤内容来源:商务部网站 | 版权归原作者所有
➤图文编辑:北海阿叔|豆腐 |转载请注明
➤北海阿叔 商业推广联系:bhv108(请备注店名)

· 爆款推荐 ·
&
&
&
&







