

为积极稳妥做好2021年我县城区初中招生入学工作,落实义务教育免试就近入学要求,根据自治区教育厅《关于做好2021年义务教育招生入学工作的通知》(桂教基教〔2021〕24号)的精神,结合我县和城区的实际,特制定本方案。
城区公、民办初中招生学校有合浦外国语实验学校、海门外语实验学校、合浦二中、合浦四中、合师附中。各学校招生人数如下:
|
|
|
|
|
|
|
|
|
|
|
|
|
|
|
|
|
|
|
|
|
|
|
|
|
|
|
|
结合城区实际,以小学毕业生学籍、户籍和合法稳定住所情况划分毕业生类型,根据毕业生类型分类分配入学。
未能提供完整的报名材料的学生不能确认为相应的学生类型。
学生随法定监护人的户籍须在2020年12月31日前迁入招生学校招生范围,且学生须随父母或祖 (外祖)父母一方迁入,方能根据规定确认为相应的学生类型。
城区指合浦县城的新、老城区包括廉东、廉南、平田、车路塘、泮塘等社区和冲口社区高坡村以西靠近城区附近的村组。
城区小学指县实验小学和廉州镇的中心校、廉州小学、一小、二小、四小、平田小学、泮塘小学、廉东小学、冲口小学等10所小学。
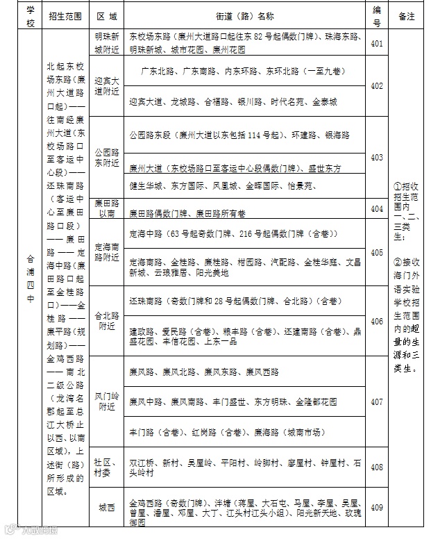
1.公办初中的招生范围划分:根据义务教育“免试就近”的入学原则,为保障适龄儿童、少年在户籍所在地学校免试就近升入初中就读的权益,结合城区实际,城区公办初中招生划片的方式,继续实行“地段划片”(即为每一所初中划定招生服务地段)的方式划定每一所初中招生范围。依据街道、路段、门牌号、村组等,按地理位置将城区划分为4个招生区域范围,分别对应4所公办初中,区域范围内为所对应学校的招生服务地段范围。具体划分如下:
2.民办初中(合师附中)的招生范围划分:县教育局根据学校的办学层次、办学规模和办学条件确定在县城、县域的招生计划。县城范围招生计划原则上在县城内就读的小学毕业生招生,未完成招生计划的,经县教育局批准,剩余计划可合并县域招生计划在全县范围内招生。
凡要求在县城升读初中(含民办初中的合师附中)的小学毕业生均须办理初中入学报名手续。
1.城区小学应届毕业生于2021年5月19日至5月30日在现就读小学报名点集中办理报名手续;
2.具有城区户籍或合法稳定住所、要求返回城区升读初中的其他小学应届毕业生于2021年7月1日至7月15日到县招生考试中心报名点办理报名手续。
城区公办初中不接受没有城区户籍或合法稳定住所的城区外其他小学毕业生报读;县城小学就读没有学籍的补办学籍相关手续再接受报名或回原籍的学校报名,但符合外来务工人员子女的三类生可到县招生考试中心报名。
从2021年起,实行公办、民办义务教育学校同步信息登记和报名。县城应届小学毕业生在家长指导下报读义务教育学校时,自愿选择公办学校或民办学校,不能兼报。民办学校不得擅自设定限制性报名条件。报读民办学校(合师附中)的,统一在就读的县城各小学报名点受理报名。报名分为个人报名、信息采集和资格复核三个阶段进行。
报名时,学生和法定监护人须如实填写《合浦县2021年初中新生入学报名登记表》(见附件2,以下简称报名登记表)的内容,将学生近期一寸正面免冠彩色照片一张,贴在报名表的照片框内,并交验相关报名材料的原件及复印件(原件经审核后退还本人)。
(1)学生本人及法定监护人的户口簿。
(2)学生本人和法定监护人的合法稳定住所证明。如下列三项材料之一:①学生父母或祖(外祖)父母署名的《房屋所有权证》(《不动产登记证》);②没有《房屋所有权证》的,须提供在县住建局备案的购房合同、购房发票、购房完税票据和三个月的水电费缴款凭证;③学生父母或祖(外祖)父母居住单位公房或公租房的,要由单位或住建局出具的实际居住的证明和署名为学生父母或祖(外祖)父母的水电费缴款凭证。
(3)县城小学就读外来务工人员子女,提供法定监护人由合浦县公安局所签发的有效期内的县城《广西壮族自治区居住证》,户口属合浦县乡镇的提供监护人在县城范围内的租房合同及(7月15日前满3个月及以上)的出租房屋完税票据;或提供监护人在合浦县城经商或办企业(7月15日前满3个月及以上)的工商营业执照;务工的提供国家规定的劳动合同及合浦县社会保险经办中心出具的缴纳(7月15日前满3个月及以上)的企业职工社会保险的凭证。
(4)监护人有城区户籍、城区合法稳定住所,但在城区外其他小学就读的小学毕业生须提供毕业学校名称、班级及学籍号。
城区小学毕业生报名时同时征求入学志愿,学生须准确填写户口和住址编号(详见附件3),并根据学生户籍、实际居住地情况按城区招生办法填报入学志愿。填报民办初中(合师附中)的不得填报其他县城公办初中。户籍和合法稳定住所最少具备其中一项在“合浦外国语实验学校”招生范围内即“一类生”、“二类生”,方可在“志愿学校1”栏填报“合浦外国语实验学校”;在“海门外国语实验学校”招生范围内即“一类生”、“二类生”,方可在“志愿学校1”栏填报“海门外国语实验学校”;人户分离,户籍和合法稳定住所分别在两所学校范围内只能填报其中一所学校。户籍和合法稳定住所均不在招生学校范围内即“三类生”,根据实际居住地相对就近就读的原则在“志愿学校1”、“志愿学校2”栏分别填报“合浦二中”或“合浦四中”,也可填报合浦六中、合浦七中、合浦五中。不属于一、二、三类的县城小学毕业的学生只能填报合浦五中、合浦六中、合浦七中或填报户籍所在地中学。
学生填表、登记,以学生户口本为准。《报名登记表》如有与学生本人电子学籍信息相同的栏目,则所填写的内容要一致。
学生的姓名、性别、身份证号和学籍号等重要信息要填写、核对准确,如填写错误或提供虚假信息,责任自负。
(1)县城各小学报名点负责按《报名表》填写的内容录入学生基本信息。各校可利用全国学籍管理系统数据采集报名学生信息,直接从学籍管理系统中导出毕业生信息,按《小学毕业生信息采集模板(Excel格式)》(附件4)要求选取或添加初中招生录取所需数据信息。报读号统一使用学生的学籍号,不再重新编码。
毕业生信息数据是初中入学的主要依据,信息采集是最基础也是最重要的工作环节。各毕业生所在学校必须要认真审核学生所填写的信息,反复核对,确保准确无误。
(2)信息汇总及上报
毕业生所在学校按《小学毕业生信息采集模板》采集学生报名信息数据后,7月2日前将报名学生数据(Excel格式电子文本)和《报名登记表》(纸质)报送廉州镇中心小学(总部),由廉州镇中心小学(总部)汇总后于7月8日前将数据拷贝到县招生考试中心罗乃仁处。县实验小学以学校为单位报送。
毕业生报名时按以下顺序装订报名材料:①小升初报名材料清单列表(格式如附件5);②《合浦县2021年初中新生入学报名登记表》;③学生本人及法定监护人的户口簿复印件(户主及学生本人页);④学生本人和法定监护人的合法稳定住所证件(明)复印件;⑤外来务工人员子女的监护人的居住证或监护人工商营业执照(办理3个月以上)或租房合同及3个月以上租房税费缴款凭证或国家规定的劳动合同及3个月以上养老保险缴款凭证复印件;⑥其他证明材料,如补充证明父(母)子(女)或直系亲属关系的证件等。
县教育局将组成复核小组,于7月中旬左右在县城廉州小学设立服务点,对学生提交的报名材料进行复核。
依据小学毕业生学籍、户籍、合法稳定住所相结合的办法划片分配升入初中学校就读。分配时,按一类、二类、三类生的先后顺序进行。
1.合浦外国语实验学校、海门外语实验学校两所实验学校只招收招生范围内的一类、二类学生。
2.合浦二中、合浦四中以招收在本校招生范围内实际居住的城区小学毕业生为主,剩余学位由县教育局按相对就近原则、结合学生志愿统筹分配接收县城其他初中招生区域范围内超量的生源和三类生。
原则上合浦外国语学校范围的超量的生源和三类生安排在合浦二中就读,海门外国语学校范围的超量的生源和三类生安排在合浦四中就读。合浦二中、合浦四中学位不足的根据相对就近原则、结合学生志愿统筹分配到有学位的合浦五中、合浦六中、合浦七中。
3.对民办初中学校(合师附中)录取办法按照自治区教育厅《关于印发〈关于规范普通中小学招生入学工作的意见〉的通知》(桂教规范〔2021〕2号)的要求执行。报读民办学校并被民办初中学校(合师附中)录取的学生,不得参加其他公办初中学校入学分配。报读民办初中学校(合师附中)未被录取的学生,可按照现行招生政策继续参与县城公办学校的招生范围分配录取。
4.在县城小学就读但监护人县城没有合法稳定住所,学生户籍随父母在合浦五中、合浦六中、合浦七中招生范围内的,原则上安排到相应合浦五中、合浦六中、合浦七中就读。住址和户籍在冲口社区上、下花根组、发电站组等村组,靠近合浦七中的原则安排在合浦七中。无法提供一、二、三类毕业生材料,户籍在廉州镇以外的县城小学毕业生,根据学生志愿和招生学校生源情况安排回户籍原籍初中学校就读,或根据志愿统筹就近安排在有学位的县城学校、五中、六中、七中就读。
5.我县引进的高科技人员、重大项目的外来投资者、军人、消防救援人员、支援湖北省医疗队员等特殊贡献人员的子女,根据《合浦县高层次人才、企业投资者、企业高管子女入学优待实施办法(试行)》(合教通〔2019〕180号)、《广西壮族自治区消防救援人员子女教育优待办法(试行)》(桂消〔2019〕28号)、《北海市军人子女教育优待实施办法(试行)》(北招委〔2018〕8号)、《广西壮族自治区新型冠状病毒感染的肺炎疫情防控工作领导小组指挥部印发关于进一步关心爱护支援湖北省医疗队员诺干措施的通知》(桂新冠防指〔2021〕81号)等有关文件规定,根据家长的申请,报县招委会审批,可安排在相应初中学校就读。


填表说明
一、本表作为我县小学毕业生报名升读初中的登记凭证,凡在我县升读初中(含民办初中)的小学毕业生均须填写本表。
二、小学毕业生在现就读(毕业)学校领取、填写本表和办理小升初报名手续,各小学不得接受非本校毕业生报名。
三、本表如有与电子学籍信息相同栏目,所填写的内容应一致。
四、本表中“学籍号、毕业鉴定、班主任核实意见”栏由学校填写外,其他栏目内容由家长如实、详细填写,要求字迹清楚、工整,不得涂改。
五、学生的姓名、性别、身份证号和学籍号等重要信息要核对准确,如填写错误或提供虚假信息,责任自负。
六、“学生类别”栏“外来务工人员”是指非本县户籍在本地从事各种工作的人员(包括农民工、经商人员、办企业人员等)。
七、毕业生填表时,注意以下事项:
县城城区小学毕业生须准确填写户口和住址编号,并根据学生户籍、实际居住地情况按城区招生办法填报入学志愿。县城小学的所有毕业生填报民办学校志愿后不得填报县城其他公办初中志愿。户籍和合法稳定住所最少具备其中一项在“外国语实验学校”招生范围内即“一类生”、“二类生”,方可在“志愿学校1”栏填报“外国语实验学校”;在“海门外国语实验学校”招生范围内填报“海门外国语实验学校”。人户分离,户籍和合法稳定住所分别在两所学校范围内只能填报其中一所学校。户籍和合法稳定住所均不在县城的“三类生”,根据实际居住地相对就近就读的原则在“志愿学校1”、“志愿学校2”栏分别填报“合浦二中”或“合浦四中”,也可填报六中、七中、五中。不属于一、二、三类的县城小学毕业的学生只能填报合浦五中、合浦六中、合浦七中或填报户籍所在地中学。




注:以上街道有变化或未标出的街道、小区,以地图划定范围为准。


- END -
➤内容来源:合浦县教育局、合浦县人民政府官网 | 版权归原作者所有
➤图文编辑:北海阿叔|豆腐 |转载请注明
➤北海阿叔 商业推广联系:bhv108(请备注店名)
拾螺记餐饮
诚聘
▶【拾螺记餐饮】诚聘:前台收银员,后厨操作员,洗碗保洁员,女性,有无工作经验均可;
▶薪资待遇:包吃住+底薪+全勤+绩效+奖金+提成+工龄工资;
▶应聘电话:
18775795916(重庆路店)
18377940730(前进路店)
18777984613(杭州路店)
15007793457(北部湾广场店)
· 爆款推荐 ·
&
&







