
合浦站拟更名为“北海北站”,你支持吗?
北海阿叔小编在合浦县人民政府官网看到一则消息:合浦县交通运输局关于向社会公开征集合浦站更名为北海北站意见的公告


合浦站资料图
推进合浦站更名工作方案
为落实市委市政府工作部署,推进合浦站更名为北海北站,根据《中国铁路南宁局集团有限公司关于合浦站更名为北海北站的复函》的有关要求,结合合湛铁路项目推进计划和我市实际情况,制定本工作方案。
一、合浦站更名的必要性
北海市城区是一个三面环海的滨海城市,总体规划形成“一湾一带、一心一核”的空间布局结构。随着城区建设的发展,为拓展城市空间,我市已将加快推进廉州新区建设,打造滨海岸线产业发展带纳入十四五规划纲要,推动合浦县城区(廉州镇)以及县城周边相关乡镇设置廉州新区。
根据自治区的工作部署,合湛高铁将于今年实质性开工建设。随着项目的建成运营,北海将形成新的东融大通道,区域交通条件将发生重大变化。届时将会大量动车在合浦站出发和到达,该站将成为北海市重要的交通枢纽。北海作为古代海上丝绸之路重要节点之一,又是国家历史文化名城、享誉海内外的旅游休闲度假胜地,合浦站现有的规格与北海的发展要求将严重不符,推进合浦站更名为北海北站,对进一步提升北海市的知名度,助推北海市经济社会快速发展具有重要的意义。
二、工作目标
推进将合浦站于2021年底前完成更名为北海北站。
三、阶段工作目标及职责分工
(一)更名意见征集。根据《铁路线路、车站、桥隧名称管理办法》(铁发改〔2020〕196号)有关规定,2021年8月28日前完成做好充分调查研究,广泛征集合浦县有关职能部门以及地方群众的意见工作。(此项工作由合浦县政府负责,并于8月30日前将征集意见相关材料整理完善以书面形式函送市交通运输局)
(二)合湛铁路“北海北站”名称调整。经对接合湛铁路项目设计单位中铁二院,合湛铁路“北海北站”名称调整可在项目调整可研审查阶段向审查单位提出予以变更。根据自治区对合湛铁路项目的推进计划,于2021年11月底前在国家发改委审查项目调整可研时,协调将合湛铁路“北海北站”名称调整为平阳站。(此项工作由市铁建办负责)
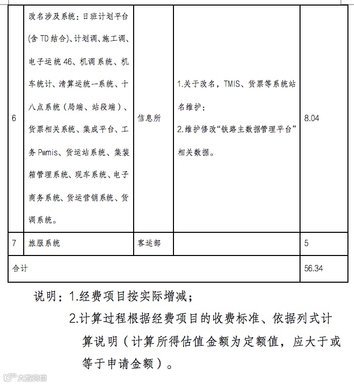
(三)更名费用落实。按照“谁主张谁负责”的原则,更名产生的更换基础软件、建筑物等费用由北海市负责承担。经对接中国铁路南宁局集团有限公司预估算费用约为56.34万元(详见附表),拟于2021年8月底通过调整年内财政预算解决。(此项工作由市财政局负责)
(四)申请更名。在前三项工作完成后10个工作日内,以市政府名义完成向中国铁路南宁局集团有限公司申请更名。跟踪协调中国铁路南宁局集团有限公司向国铁集团申请并于2021年底前落实更名。(此项工作由市铁建办负责)



据百度百科:合浦站是南宁至北海高速铁路沿线的一个中间站,位于合浦县城还珠南路,于2014年7月1号正式开办客运业务,旅客在合浦站上车可直达区内北海、钦州、防城港、南宁、来宾、柳州、桂林、贵港、梧州、百色以及区外云浮、肇庆、佛山、广州、贵阳、昆明等市。

合浦站资料图
合浦站为线侧平式站房,共二层,站房建筑面积5971平方米,站房设计最高可容纳600人。车站分为中部候车厅一层、两侧功能用房两层,屋面挑檐最高度20米。车站设计规模为两站台面7线,采用两站台夹五线布置形式,并设8.0米宽旅客进、出站地道一座。
小投票
- END -
➤内容来源:北海阿叔综合自合浦县交通运输局、百度百科资料图 | 版权归原作者所有
➤图文编辑:北海阿叔-豆腐|转载请注明
➤北海阿叔 商业推广联系:bhv108(请备注店名)
--★--
· 爆款推荐 ·
&
&







