

6月10日
三市百家新媒体采风活动
海口站的第四天
至此,为期4天的“喜迎二十大 海口向未来”海口湛江北海三市百家新媒体采风活动·海口站划上了圆满的句号。
活动开展以来,湛江、北海两市新媒体采风团同海口的新媒体一起,围绕“城市地标”、“美丽乡村”、“红色旅游”、“产业园区”、“免税购物”及“特色美食”等六个方面,深入挖掘海南自贸港建设以来海口取得的新成效,创作出了一系列站位高、立意新、方式活、符合互联网传播规律的新媒体产品,多角度、全方位、多平台宣传推广海口,解码新时代海口高质量、跨越式发展之路,为打造海南自贸港核心区、建设现代化国际化新海口营造了浓厚的网络舆论氛围。
采风活动最后一天,举行了总结座谈会。

海口市委常委、宣传部部长华晓东参加会议并作讲话。他表示,此次活动不仅是深化三市文化交流合作、共谋发展的创新举措,也是首次由粤桂琼三省(区)的地市联合举办的大型新媒体采风活动,对展示三地经济社会发展新成就、新形象,探索北部湾城市群新媒体融合发展的新模式、新路径,推动三市深化交流合作、更好服务国家战略具有重要意义。海口、湛江、北海三地同海一家亲,未来希望海口、湛江、北海三市进一步拓展高质量、全方位、多渠道交流合作格局,更加紧密地团结在一起,相亲相帮相向而行,同心同德同频共振,持续唱好“三城记”、建好“经济圈”,共画北部湾城市群一体化发展“同心圆”,以优异成绩迎接党的二十大胜利召开。
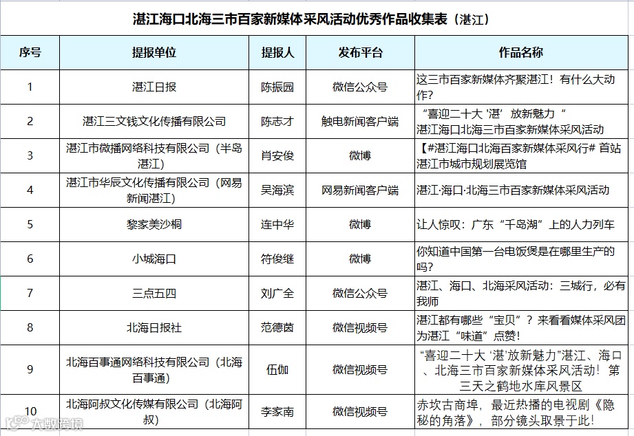
会上播发了百家新媒体采风活动混剪视频,并为本次采风活动优秀新媒体作品颁发了荣誉奖杯。

获奖名单如下↓
(左右滑动查看)
本次采风活动,给三市的新媒体同行搭建了一个交流、分享的平台,共同见证了三市不同的高品质发展。总结会上,三市网信办以及网络文化协会主要负责人进行了互动交流。
本次活动由
北海市委网信办
海口市委网信办
湛江市委网信办主办
北海市网络文化协会
海口市新媒体协会
湛江市网络文化协会承办
采风活动的序曲至此告一段落
但合作交流的乐章还将继续谱写!
- END -
➤内容来源:网信北海 黄金敏 | 版权归原作者所有
➤图文编辑:北海阿叔-豆腐|转载请注明
➤北海阿叔 商业推广联系:bhv108(请备注店名)
--★--
· 爆款推荐 ·
&
&







