
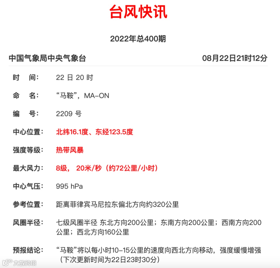
中央气象台预计,“马鞍”将以每小时10~15 公里的速度向西北方向移动, 24 日凌晨将移入我国南海东北部海面,并逐渐向广东沿海靠近,强度继续增强,最强可达强热带风暴级(10~11 级,25~30 米/秒), 并将于 25 日白天在广东沿海登陆,预计登陆时强度为热带风暴级或强热带风暴级(9~10 级,23~28 米/秒),登陆后强度迅速减弱。

据气象专家介绍,台风“马鞍”目前呈现明显的“偏心”结构,主要对流云团位于其西南侧,高空较强的东风切变对其强度发展较为不利。进入我国南海后,高空出流形势好转,能够改变台风的不对称“偏心”结构,有利于内核区的对流发展,其强度会明显加强,不排除后期达到台风级别强度(12 级,33~ 35 米/秒)的可能性。
受“马鞍”影响,22 日 20 时到 26 日 08 时,巴士海峡、台湾以东洋面、台湾海峡、南海北部、台湾沿海、福建沿海、广东南部及沿海将先后出现 7~8 级大风,其中,巴士海峡、南海东北部的部分海域、广东珠江口附近及其沿海将有 9~10 级大风,台风中心经过的附近海面和地区的风力可达 11级,阵风12~ 13 级。

气象专家提醒,南海及广东沿海需注意防范台风大风危害。南海北部海域航行船只和海上作业人员需及时回港避风,华南沿海各地需提前做好涉海、涉岛及海上旅游项目安全管理工作。
25 日至 26 日,广东、广西、海南岛、云南南部、贵 州南部、台湾岛等地将有大雨,其中,广东中南部、广西东部、海 南岛北部、台湾岛东南部等地部分地区有暴雨或大暴雨,广东珠三角附近局地特大暴雨(250~300 毫米)。

气象灾害风险预报:25 日至 26 日,广东西南部、广西东南部等 地的部分地区山洪、地质灾害气象风险较高;广东南部等地部分地 区中小河流洪水气象风险较高;广东中南部、广西东南部等地部分地区城乡积涝风险高,积水深度将有 10~20 厘米,广东珠三角附近地区积水深度在 25 厘米以上。
华南地区需加强暴雨灾害防御。尤其是珠三角附近区域致灾风险高,需加强防范强降雨可能引发的滑坡、泥石流、山洪、中小河流洪水、城乡积涝等灾害。
台风防御警报
(2022年警报第28号)
各设区市防汛抗旱指挥部,自治区防汛抗旱指挥部各成员单位:
据气象部门预报,菲律宾吕宋岛以东洋面热带低压已于今天(22日)中午前加强为今年第9号台风“马鞍”(热带风暴级),14时其中心位于菲律宾马尼拉东偏北方向大约 345公里的西北太平洋洋面上,中心附近最大风力有 8级(18米/秒)。预计,“马鞍”将于24日凌晨移入南海东北部海面,逐渐向广东沿海靠近,强度继续增强。
受其影响,24日桂东多云转阴天部分地区有小到中雨、局地大雨到暴雨并伴短时雷暴大风等强对流天气,我区其它地区多云有分散阵雨或雷雨;25~26日桂中、桂南有大雨到暴雨、局地大暴雨,我区其它地区多云有中雨、局地暴雨,桂东、桂北部分地区有 5~6级、阵风 7~8级大风;27日,桂西部分地区有小到中雨、局地大雨到暴雨,我区其它地区多云有阵雨或雷雨。北部湾海面:24日,多云有阵雨或雷雨,偏南风 4~5级;25日,大雨,偏南风 5级,阵风 6级;26日,暴雨,偏南风 5~6级,阵风 7~8级;27日,多云有阵雨或雷雨,偏南风 4~5级。
请各地、各有关部门密切关注台风动态,加强监测预警,及时组织做好海上过往船只、海上作业及海岛旅游安全的防范工作,积极防御局地强降雨及其引发的山洪、泥石流、滑坡及城市内涝等次生灾害,确保人民生命安全。同时,要加强信息报送工作,重要情况要及时报告自治区防汛办。
广西壮族自治区防汛抗旱指挥部办公室
2022年8月22日18时
据北海市气象台消息:未来三天,天气还是非常闷热的。
北海市:未来两天,多云,偏南风3~4级,气温27~33℃;25日,多云转阵雨,偏南风3~4级,气温26~32℃。

但是根据天气预报消息,25-26日,北海将出现大雨天气,要注意防范哦!
- END -
➤内容来源:中央气象台、北海气象、广西壮族自治区防汛抗旱指挥部办公室、网络 | 版权归原作者所有
➤图文编辑:北海阿叔-豆腐|转载请注明
➤北海阿叔 商业推广联系:bhv108(请备注店名)

--★--




