经研究,定于8月6日在全市范围内开展一次全员核酸检测。
为确保此次核酸检测全覆盖、不漏一人,决定将未按要求参加8月4~5日核酸检测的市民的健康码从8月6日0时起转为黄码,转为黄码后的市民须参加8月6日核酸检测并取得阴性结果后才方可转回绿码。对不参加8月6日全员核酸检测的市民,一律赋黄码。密接解除隔离人员、出院(舱)人员核酸检测按有关规定执行。
疫情防控是一场人民战争,是每一位市民的义务和责任。请广大市民积极主动参加核酸检测。对因不参加核酸检测造成疫情传播等后果的人员,将依法追究法律责任。
衷心感谢您对疫情防控工作的理解和支持。
北海市新冠肺炎疫情防控指挥部
2022年8月5日

*8月6日凌晨已经有不少市民群众收到了短信提醒
海城区关于开展第二十二轮全员核酸检测工作的通告
为守住全体居民通过艰辛努力取得的疫情防控成果,全面消除疫情风险,切实维护广大居民群众的身体健康和生命安全,海城区定于8月6日(星期六)6:00—12:00,在辖区范围内开展第二十二轮全员核酸检测工作。为确保此次核酸检测全覆盖、不漏一人,对未按要求参加8月4~5日核酸检测的居民健康码从8月6日0时起转为黄码,转为黄码后的居民须参加8月6日核酸检测并取得阴性结果后才方可转回绿码。对不参加8月6日全员核酸检测的居民,一律赋黄码。密接解除隔离人员、出院(舱)人员核酸检测按有关规定执行。
疫情防控是一场人民战争, 您的参与对战胜疫情至关重要!请您积极配合核酸检测采样,具体时段安排可以咨询所在社区、小区。在采样过程中,请按现场工作人员引导,有序参加核酸采样,不吵闹、不插队,并科学正确佩戴口罩、保持一米以上距离。
附件:1.8月6日海城区部分核酸检测采样点位
2.各街道、社区联系电话
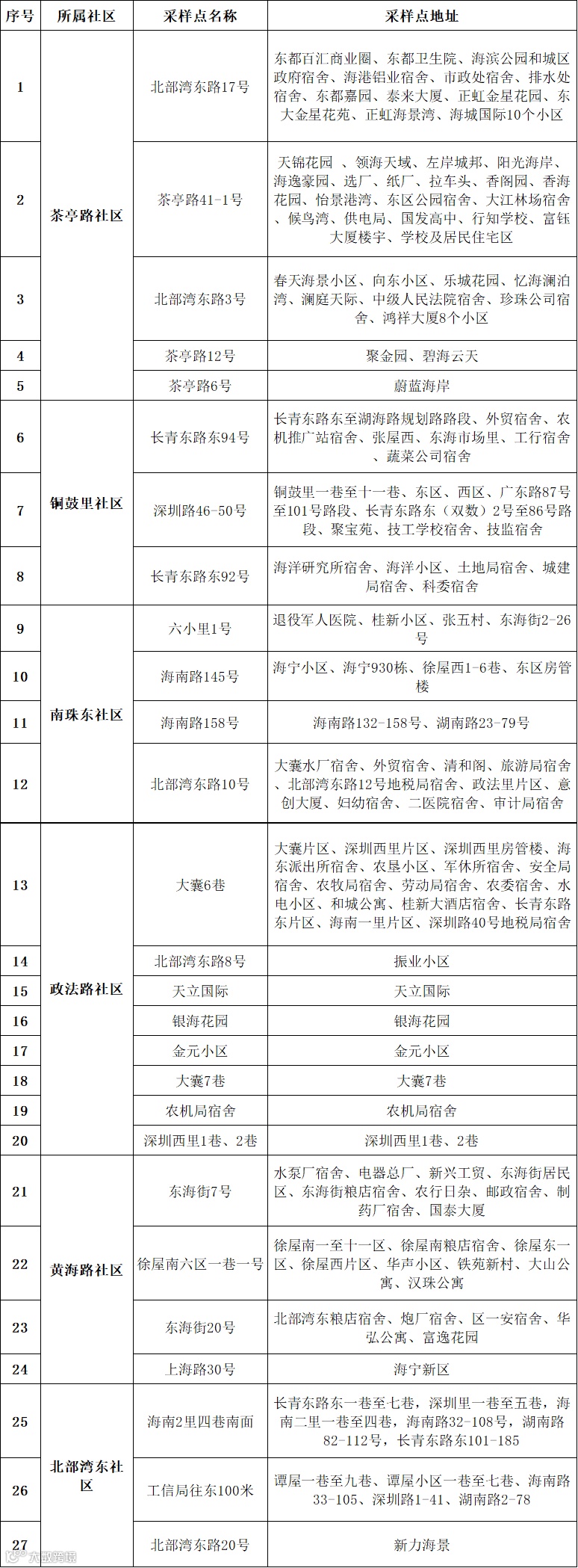
海城区核酸检测点位汇总表
东街街道

中街街道

西街街道

海角街道

地角街道

高德街道

驿马街道

(备注:部分小区和开放式街区设置流动采样点,具体可咨询所在社区。)
海城区各街道、社区联系电话

广大居民朋友:
为守住全体居民通过艰辛努力取得的成果,切实维护广大群众的身体健康和生命安全,银海区将在辖区范围内开展全员核酸检测工作,现将有关事项通告如下:
一、采样时间
8月6日(星期六)06:00开始
二、注意事项
1.为确保此次核酸检测全覆盖、不漏一人,决定将未按要求参加8月4~5日核酸检测的居民的健康码从8月6日0时起转为黄码,转为黄码后的居民须参加8月6日核酸检测并取得阴性结果后才方可转回绿码。对不参加8月6日全员核酸检测的居民,一律赋黄码。密接解除隔离人员、出院(舱)人员核酸检测按有关规定执行。
2.请广大居民朋友积极配合核酸检测采样,具体时段安排可咨询所在村委、社区。在采样过程中,请按现场工作人员引导,有序参加核酸采样,不吵闹、不插队,并科学正确佩戴口罩、保持一米距离。
衷心感谢广大居民朋友的理解与配合。
银海区新冠肺炎疫情防控指挥部办公室
2022年8月5日



低风险地区红、黄码
请到指定的红、黄码人员采样点完成采样
北海市银海区兴海社区卫生服务中心
位置:
广西壮族自治区北海市银海区银滩镇广东南路158号
▲银海区低风险地区红、黄码人员核酸采样点信息
银海区保供人员
请到指定的保供人员采样点完成采样
位置:
广西壮族自治区北海市银海区银滩镇广东南路158号

▲银海区保供人员核酸采样点信息
- END -
推荐阅读
2、@北海人 非常时期,共同战疫!线上买菜攻略来了!快快收藏,不怕断粮
➤内容来源:北海市新冠肺炎疫情防控指挥部、海城区新冠肺炎疫情防控指挥部办公室、银海区新冠肺炎疫情防控指挥部办公室 | 版权归原作者所有
➤图文编辑:北海阿叔-豆腐|转载请注明
➤北海阿叔 商业推广联系:bhv108(请备注店名)
--★--




