

台风“马鞍”(强热带风暴级)

“马鞍”明天早晨到上午登陆广东
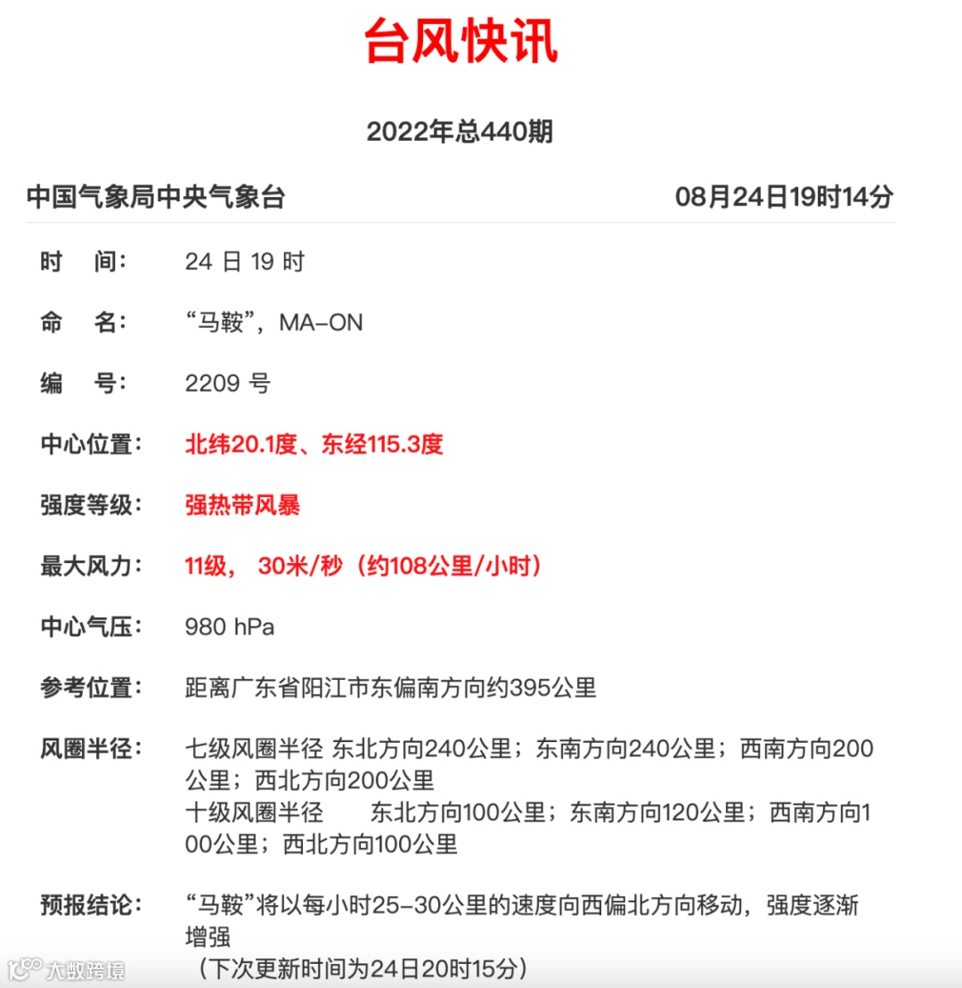
中央气象台8月24日18时继续发布台风黄色预警:
今年第9号台风“马鞍”(强热带风暴级)的中心今天(24日)下午5点钟位于广东阳江东偏南方向约425公里的南海北部海面上,就是北纬20.1度、东经115.6度,中心附近最大风力有11级(30米/秒),中心最低气压为980百帕,七级风圈半径200-240公里,十级风圈半径100-120公里。

预计,“马鞍”将以每小时25公里左右的速度向西偏北方向移动,强度逐渐增强,并将于25日早晨到上午在广东台山至吴川一带沿海登陆(30-35米/秒,11-12级,强热带风暴级或台风级),登陆后强度逐渐减弱。

大风预报:24日20时到25日20时,南海中部和北部海域、巴士海峡、台湾海峡南部海面、北部湾、西沙群岛附近海域、中沙群岛附近海域以及台湾岛西南部沿海、广东沿海、广西沿海、海南岛沿海将有6-9级大风,“马鞍”中心经过的附近海域或地区的风力可达10-12级,阵风13-14级。

降水预报:24日20时到25日20时,广东东部沿海和西部、广西南部、海南岛等地有大到暴雨,其中,广东西南部沿海、广西南部沿海、海南岛北部等地的部分地区有大暴雨,局地有特大暴雨(250-300毫米)
台风警报
今年第9号台风“马鞍”(强热带风暴级),07时其中心位于北纬19.3度、东经117.5度,也就是位于距离广东省阳江市东偏南方向约640公里的南海海面上,中心附近最大风力有10级(25米/秒)。预计,“马鞍”将以每小时20-25公里的速度向西北方向移动,明天凌晨移入南海东北部海面后逐渐向广东沿海靠近,强度逐渐增强,最强可达强热带风暴级或台风级(10-12级),并将于25日早晨到中午在广东惠州至电白一带沿海登陆(10-12级,强热带风暴级或台风级),登陆后强度逐渐减弱。

北部湾海面:今天白天到晚上,多云,偏北风 4~5级,轻到中浪,能见度8~25公里;25日,阴天,有暴雨,偏北风5~6级,下午起转偏南风,风力逐渐加大到6~7级,阵风8~9级;26日,阴天,有大雨,偏南风6~7级,阵风8~9级。北海港及涠洲岛各台风警报站今天05时升挂台风信号二号风球。

北海市:今天白天到晚上,多云,偏北风3~4级,气温27~33℃;25日,阴天,有暴雨,偏北风4~5级,下午起转偏南风,风力逐渐加大到5~6级,阵风7~8级,气温25~31℃;26日,阴天,有大雨,偏南风5~6级,阵风7级,气温25~31℃。(北海市气象台2022年8月24日08时发布)


台风来临前
关紧门窗,加固易被风吹动的搭建物
必要时转移
可能受淹的低洼地区的人群
海上过往船只和作业人员迅速回港避风
涉海活动注意安全
台风影响时
不在临时建筑物、广告牌、大树等附近
逗留避风躲雨
- END -
➤内容来源:中央气象台、广西气象、北海气象 | 版权归原作者所有
➤图文编辑:北海阿叔-豆腐|转载请注明
➤北海阿叔 商业推广联系:bhv108(请备注店名)

--★--
· 爆款推荐 ·
&
&





