

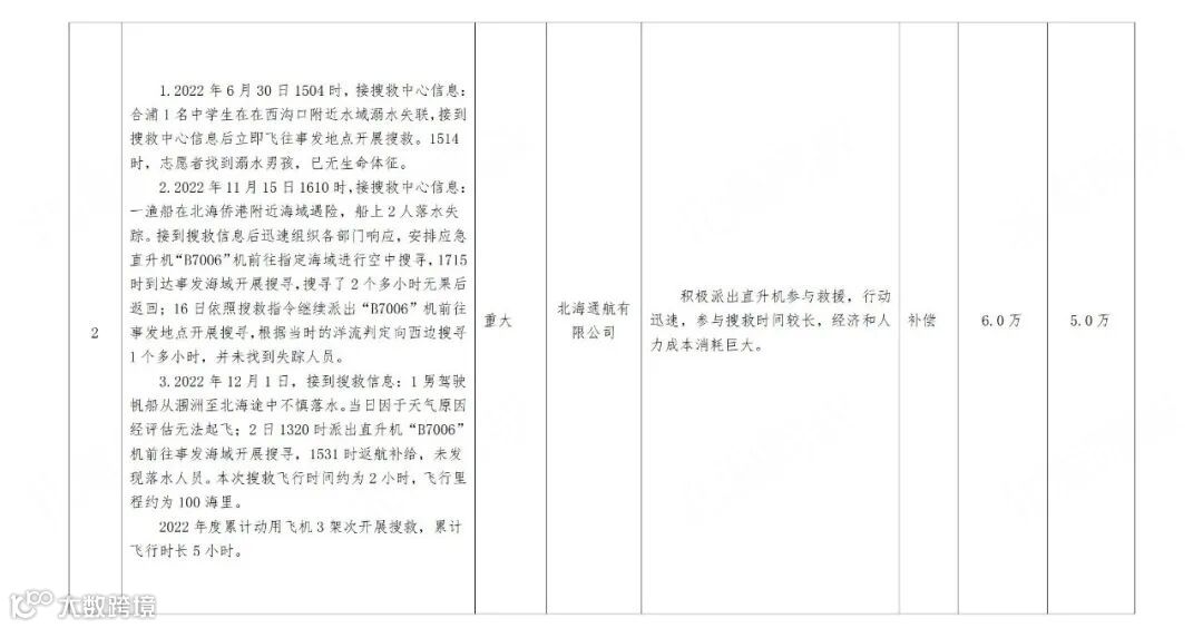
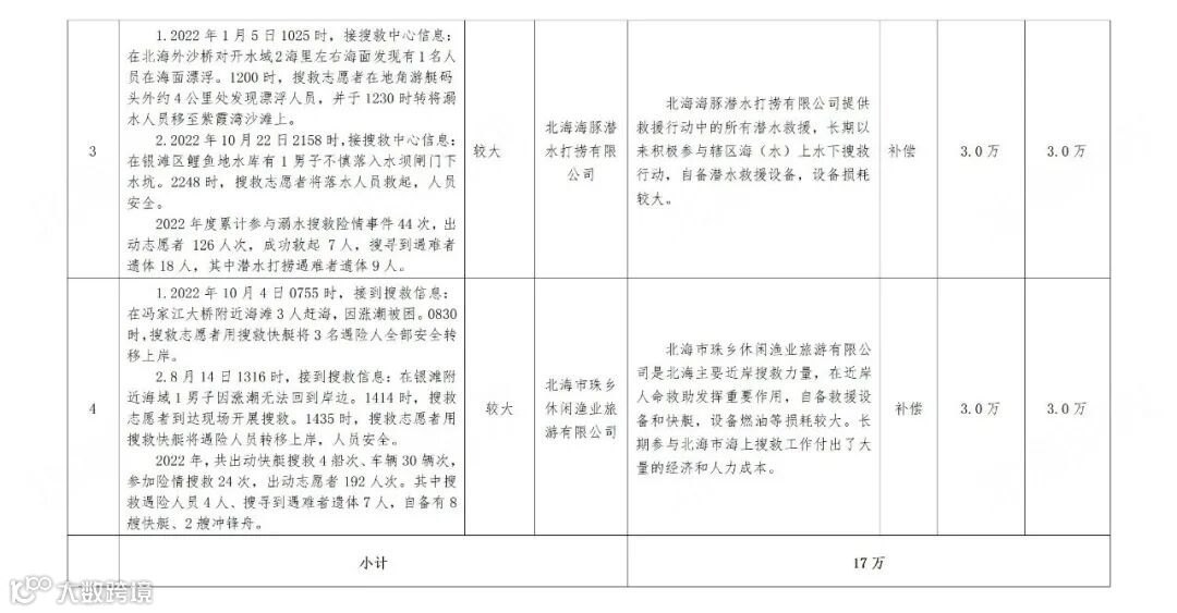
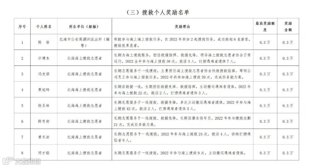
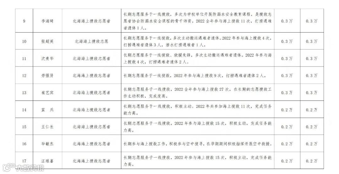
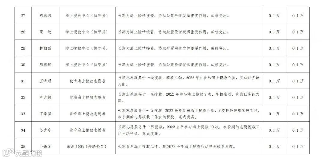
《2022年度北海市海(水)上搜救奖励补偿方案》经2022年度北海市海(水)上搜救奖励补偿方案评审会评审通过,为保证评审工作的公正性,现对《2022年度北海市海(水)上搜救奖励补偿方案》进行公示,以广泛接受社会监督。
公示时间为2023年8月14至2023年8月18日。如有不同意见请在公示期间以书面形式将反映的情况寄(送)至北海海上搜救中心办公室(邮寄材料以邮戳日期为准)。单位反映情况要加盖单位公章,个人反映情况要签署真实姓名,并留下真实的联系电话、地址、邮编,
来信请寄:北海市海城区北部湾西路23号北海海上搜救中心办公室。邮编:536000,联系电话:0779-3085591(传真:0779-3085597)
















- END -
➤内容来源:北海市人民政府办公室 | 版权归原作者所有
➤图文编辑:北海阿叔-豆腐|转载请注明
➤北海阿叔 商业推广联系:bh9584(请备注店名)







