海城区关于开展常态化防控过渡期第二轮核酸检测工作的通告
为巩固我区疫情防控成果,切实维护广大居民群众的身体健康和生命安全,海城区定于8月21日(星期日)至8月22日(星期一)在辖区范围内开展常态化防控过渡期第二轮核酸检测工作。请您积极配合核酸检测采样(具体时段安排可以咨询所在社区、小区)。在采样过程中,请按现场工作人员引导,有序参加核酸采样,不吵闹、不插队,科学正确佩戴口罩、保持一米以上距离。核酸检测采样分时安排如下:
一、8月21日(星期日)16:00至21:00在东街、中街、高德街道辖区范围内开展核酸检测采样。
二、8月22日(星期一)16:00至21:00在西街、海角、地角、驿马街道辖区范围内开展核酸检测采样。
2.各街道、社区联系电话
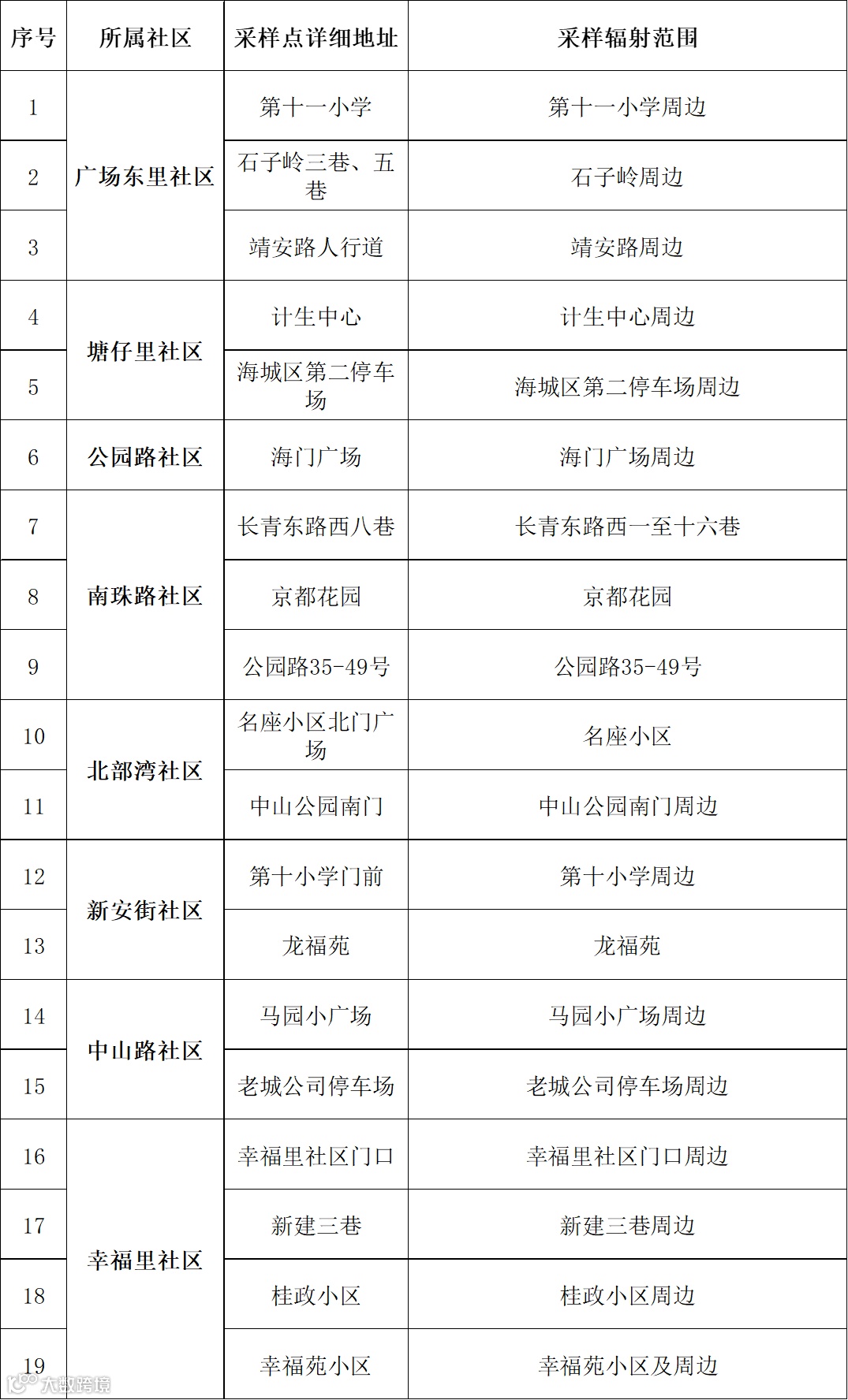
海城区核酸检测点位汇总表
东街街道

中街街道

高德街道

西街街道

海角街道

地角街道

驿马街道

(备注:部分小区和开放式街区设置流动采样点,具体可咨询所在社区。)
海城区各街道、社区联系电话

- END -
➤内容来源:健康北海 | 版权归原作者所有
➤图文编辑:北海阿叔-豆腐|转载请注明
➤北海阿叔 商业推广联系:bhv108(请备注店名)

--★--




