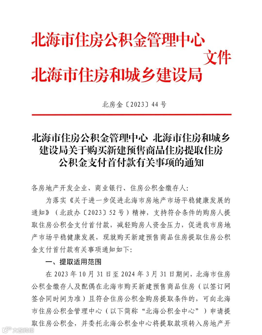
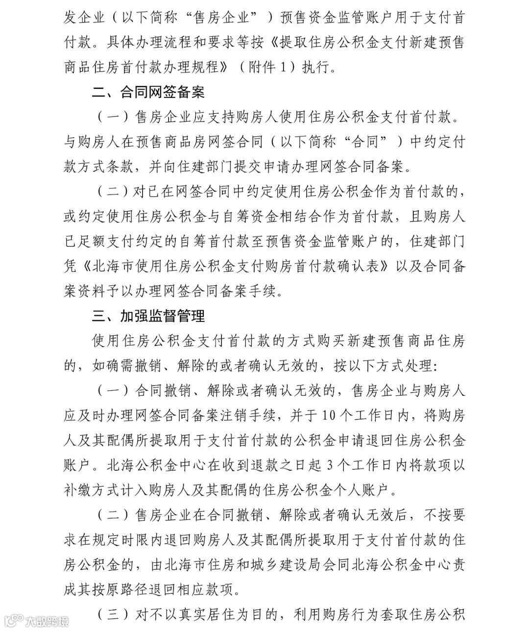
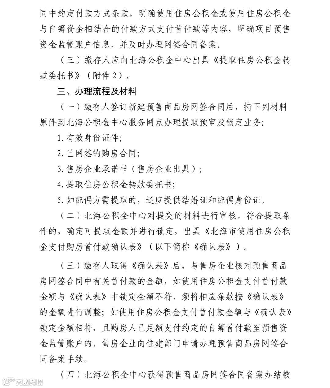
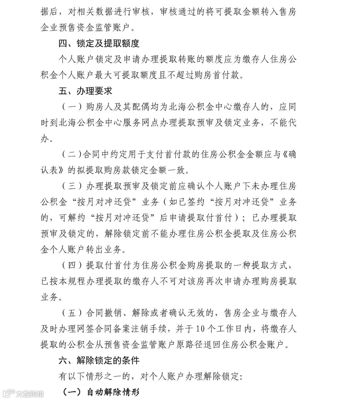
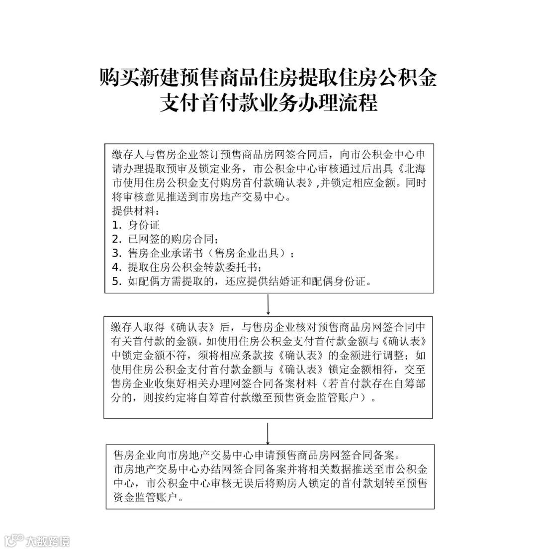
近日,北海市住房公积金管理中心与北海市住房和城乡建设局联合发布《关于购买新建预售商品住房提取住房公积金支付首付款有关事项的通知》。在2023年10月31日至2024年3月31日期间,北海市住房公积金缴存人及配偶在北海市购买新建预售商品住房且符合住房公积金购房提取条件的,可向北海市住房公积金管理中心申请提取住房公积金,并委托北海公积金中心将提取款项转入房地产开发企业预售资金监管账户用于支付首付款。











- END -
➤内容来源:北海市住房公积金管理中心 | 版权归原作者所有
➤图文编辑:北海阿叔-豆腐|转载请注明
➤北海阿叔 商业推广联系:bh9584(请备注店名)








