7月12日上午,北海市教育局在北海市外国语实验学校召开2023年北海市辖区中考成绩发布会。市委教育工委书记,市教育局党组书记 、副局长李祥吉通报了北海市辖区中考报考人数及普通高中招生计划情况、中考评卷及成绩等级划定情况、市辖区中考成绩分布概况、高中阶段学校招生录取工作说明等内容。
一、北海市辖区中考报考人数及普通高中招生计划情况
今年,市辖区共有12674人报名参加中考,比去年略减67人。
市辖区高中招生计划为7854人,比去年略减50人。其中,特长生招生计划248人;建档立卡脱贫户专项招生计划116人;自治区示范性普通高中定向生计划1006人;统招生计划等6484人。
市辖区共有16所普通高中。北海中学、北海七中为自治区示范性普通高中,共计划招生2100人。北海二中、北京师范大学北海附属中学、北京第八中学北海实验学校、西北师范大学北海附属中学、北海市外国语实验学校是享受自治区示范性普通高中政策学校,共计划招生1870人。北海五中、北海九中、银海区银滩中学、铁山港区南康中学为一般普通高中,共计划招生1600人。北海市海城区民附学校、北海市国发高中、北海市东方外国语高中、北海市行知高中、北海市博文高级中学为民办高中,共计划招生2284人。
二、中考评卷及成绩等级划定情况
一是严格周密组织评卷阅卷。今年中考,市教育局从市、县教科所和一线学校选聘了289名具有多年教学、评卷经验和责任心强、对知识点把握精准,遵守工作纪律,无近亲属或利害关系人参加今年中考的教研员和骨干教师负责中考评卷。在评卷过程中,采用网上无纸化评卷模式,所有考生答题卡信息均通过扫描成图片通过专用网络评卷,整个评卷、校验、统分等过程智能化管理,做到科学、准确、公正。客观题由计算机评卷系统根据预先输入的标准答案进行对比识别自动判断对错,自动生成成绩。非客观题实行“双评制”,即同一道试题由两名评卷教师进行阅卷、评判和赋分,并由学科评卷组组长严格把关,最大限度地减少评分的误差。在全面实行双评制的基础上,再对各学科试卷进行随机复查,全力避免漏评误评情况的发生。阅卷结束后,我们立即启动数据校验、合成、比对,成绩合成校验工作,确保数据的一致性和准确性。数据汇总工作严格实行封闭管理,采取全流程信息安全保密措施,从程序上保证了我市中考阅卷评卷工作的公平和公正。
二是科学划分成绩等级。今年中考的笔试科目为语文、数学、英语、物理、化学、道德与法治和历史等科目,实行全区统一命题,各学科笔试成绩及总成绩均以等级形式呈现,共分为八个等级,由高到低等级比例依次为A+等级占 8%,A 等级占 22%,B+等级占 12%,B 等级占 10%,C+等级占 16%,C 等级占 16%,D 等级占 13%,E 等级占 3%。
三、北海市辖区中考成绩分布概况
今年市辖区共有12674人报名参加中考,其中12600人实际参加考试且取得有效成绩。在计算各学科等级和总成绩等级人数及所占比例时,以取得有效成绩人数作为基数。总成绩及各学科笔试成绩全A+等级的有167人,总成绩A+及以上有1010人,总成绩A及以上有3788人,总成绩B+及以上有5292人,总成绩B及以上有6556人。
位次排名只公布前8000名总成绩等级及成绩等级组合大体概况,其中前2500名,按每250名一档公布成绩等级组合情况,2500名后,按每500名一档分布成绩等级组合情况。
市辖区普通高中特长生招生专业测试最低录取控制分数线分别如下:艺术类专业测试最低录取控制分数线为80分,体育类专业测试最低录取控制分数线为70分。
考生如需了解本人成绩和排位情况,可在今天12:00后通过北海市中考中招管理系统查询本人的中考成绩及2023年北海市辖区中考成绩等级情况。
四、北海市辖区普通高中招生志愿填报
市辖区普通高中招生志愿填报及招生录取工作采用网上分时段分批次的方式进行,考生可根据本人实际从以下两种方式中选择一种:
1.个人自助式填报。考生可自行在电脑上,通过互联网进入指定的网站(http://www.bhzklq.com),进行自助式填报。
2.在原就读初中学校填报。考生可回到原就读初中学校,在校内计算机网络教室通过互联网进入指定的网站(http://www.bhzklq.com)进行填报。
原就读初中学校仅提供志愿填报相关设备(可上网的电脑)、技术支持和现场指导等服务,考生的志愿信息原则上由考生本人录入,并对其真实性、准确性负责。学校、老师不得代替考生填报志愿。
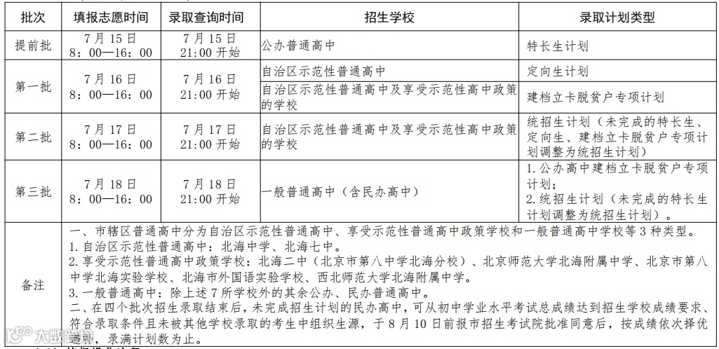
(二)志愿填报及录取日程安排

(三)填报操作流程
1.登录北海市中考中招信息管理系统网址:http://www.bhzklq.com。
2.考生凭准考证号及登录密码(初始默认密码为准考证号后四位+身份证号后四位)进入个人网上填报页面。首次登录后必须先修改登录密码且要牢记自己的密码。考生登录后应注意查看本人的报名信息,确认是否是本人的填报页面。
3.在招生批次志愿填报开放时段内,考生根据本人意愿并结合初中学业水平考试文化成绩、综合素质评价结果、实验操作考查成绩等,点击“填报或修改志愿”,在“学校及考生类别”下方查看相关的招生计划类型,在对应的招生计划类型右边的“学校”的下拉菜单中,选中对应的报考学校名称,填好志愿信息后,依次点击“提交预览”,核对预览的志愿与自己填报的志愿无误后点击“确认提交”,弹出“保存成功”的提示框,点击确定,填报完成。完成志愿填报后,考生可点击“查看已填志愿” 栏目,查看自己所填报志愿情况。在志愿填报开放的期限内,考生可根据需要自行查看或修改所填志愿。修改志愿与填报志愿操作方法、步骤基本相同。
4.退出志愿填报系统。考生在每次填报或修改志愿结束操作后,务必要及时退出登录状态。
1.凡有意向报读普通高中的考生,必须在志愿填报开放的时段内填报招生学校的志愿方有可能被招生学校录取。考生每次只能填报一所学校,在同一批次,考生可根据自己的情况填报同一所学校的全部或部分录取计划类型。在每一批次录取结束后,未被录取的考生须重新填报下一批次的志愿,方可参加下一批次的录取。
2.在正式填报志愿前,考生和家长应提前进行模拟操作演练,熟悉掌握网上志愿填报的操作方法。如确定采取个人自助报名的方式,则需提前对设备进行检查和测试,确保上网电脑能正常使用并可顺畅连入互联网。
3.准考证号和密码是考生登录网上志愿填报系统的唯一凭据,考生应妥善保管,防止密码泄露。若因密码泄露而导致志愿被篡改及其他后果的,由考生本人自行承担相应责任。如出现准考证号、身份证号错误或因遗忘密码无法登录志愿填报系统的,请及时报告所在学校进行复核更正或密码重置。
4.由于中考中招信息管理系统是基于电脑端开发的,填报或修改志愿时,必须使用电脑填报或修改志愿。请勿通过手机进行操作,否则将无法成功提交。
5.在志愿填报开放期间,考生可以通过“报名公示信息”栏了解当前批次各学校志愿填报情况及当前入围最低成绩信息,通过“个人中心”栏可以了解自己在所填志愿学校的排名和入围情况。在该批次志愿填报截止前,考生可多次修改本人志愿,但在截止前的临界时间内,如需修改志愿则须慎重考虑,慎防因网络拥堵导致修改不成功影响录取。因个人判断有误或操作不及时影响录取结果的,由考生本人自行承担后果。
6.民办普通高中按照物价部门核定的项目和标准收取学费。有意报读民办高中的考生需提前了解学校办学情况、收费项目和收费标准,根据个人意愿和家庭经济状况充分考虑、理性选择报读学校。
五、招生录取
普通高中招生分统招生、定向生、特长生、建档立卡脱贫户等四种计划类型(各高中招生学校分类计划详见表1)。
1.统招生计划。指考生参加初中学业水平考试且成绩达到普通高中录取最低控制线,招生学校根据考生志愿并结合综合素质评价结果,按考生初中学业水平考试成绩择优录取新生的计划。统招生计划面向全体初中学业水平考试考生招生。
2.定向生计划。指根据有关规定,将自治区示范性普通高中招生名额(指该校当年招生计划数减去特长生招生计划数和建档立卡脱贫户计划数)的50%定向分配到市直及辖区的各初中学校,从定向学校具有定向生录取资格的考生中择优录取新生的计划。定向生计划面向以下考生招生:①经审核确认为具有定向生资格的考生;②市青少年艺术团成员(各初中学校定向生计划安排详见表2)。
3.特长生计划。特长生分体育类特长生和艺术类特长生。经批准同意实行特长生招生的公办普通高中学校根据本校办学特色,从年度招生总计划划出一定比例,专项用于招收在艺术、体育等方面具有特殊潜能的学生。
参加特长生招生的学生必须参加初中学业水平考试和特长项目专业测试(各高中招生学校特长生计划详见表3)。
4.建档立卡脱贫户计划。指为贯彻落实国家和自治区相关政策,从各公办普通高中年度总招生计划中划出一定招生名额,专项用于招收建档立卡脱贫户家庭考生的计划。建档立卡脱贫户计划只面向具有建档立卡脱贫户计划录取资格的考生招生。
1.学业成绩——初中学业水平考试总成绩和各科笔试成绩。
考生的总成绩和各单科笔试成绩都以等级形式呈现。总成绩和各单科笔试成绩划分为八个等级,由高到低依次为A+、A、B+、B、C+、C、D、E。普通高中录取时,考生成绩按以下规则排序:
1.在普通高中各批次录取时间段中,招生学校先按照报名考生总成绩等级进行排序,总成绩等级高的考生排名靠前,先予录取。
2.在考生总成绩等级相同时,按照考生语文、数学、英语、物理、化学、道德与法治和历史等科目的书面考试单科成绩中最高等级的数量由多到少的顺序排序录取;若考生最高等级的数量也相同,则按照次一等级的数量由多到少的顺序排序录取;依次类推。
3.报考同一所学校的考生,如总成绩等级相同且各单科成绩中各等级数量也相同的考生,则按语文、数学、英语、物理、化学、道德与法治和历史的顺序依次比较各单科成绩等级,单科成绩等级高的考生排名靠前,先予录取。
4.如果用上述方法仍无法区分时,可用考生的原始总分进行比较,择优录取。
1.自治区示范性普通高中及享受示范性普通高中政策学校
②物理、化学实验和信息技术操作技能考查以及生物、地理学科成绩合格。
①定向生计划。初中学业水平考试总成绩等级须达到A等级以上(含A等级);
②建档立卡脱贫户计划。初中学业水平考试总成绩等级须达到A等级以上(含A等级);
③统招生计划。初中学业水平考试总成绩等级须达到C+等级以上(含C+等级)。
②物理、化学实验和信息技术操作技能考查以及生物、地理学科成绩合格。
①统招生计划。初中学业水平考试总成绩等级须达到C+等级以上(含C+等级);
②建档立卡脱贫户计划。不受初中学业水平考试总成绩等级限制。
1.定向生计划招生。具备定向生录取资格的考生,根据定向分配到本校的招生计划结合本人意愿填报志愿。招生学校根据成绩排序规则按招生计划数从该初中学校已填报志愿的考生中择优录取。因定向学校考生成绩达不到要求或其他原因没有完成的定向生计划调整为该招生学校的统招生计划。
招收市青少年艺术团成员的计划单列,按成绩排序规则择优录取。
民办学校考生作为一个整体共享定向生计划,不直接分配到学校。
2.建档立卡脱贫户专项计划招生。具备招生学校建档立卡脱贫户计划录取资格的考生,根据个人成绩及意愿,填报招生学校的建档立卡脱贫户专项计划,招生学校按招生计划数根据考生的志愿和成绩排序规则择优录取。
3.统招生计划录取。招生学校按招生计划数根据考生的志愿、考试成绩和综合素质评价结果,按成绩排序规则从高到低依次择优录取。
市九中统招生体校班由市教育局、市旅游文体局审批录取。
4.特长生计划录取。特长生由市招生考试院实行网上统一录取。参加特长生招生的考生须参加初中学业水平考试和特长项目专业测试。市教育局划定市辖区统一的艺术、体育类专业最低录取控制分数线。自治区示范性普通高中特长生招生录取最低初中学业水平考试总成绩等级为B+等级,其他的普通高中学校特长生招生录取最低初中学业水平考试总成绩等级为C+等级。考生的初中学业水平考试总成绩等级和特长项目专业测试成绩均须达到划定的最低录取控制线,方可参加招生学校特长生招生录取。
招生学校从初中学业水平考试总成绩等级及专业测试成绩均达到最低录取控制线的考生中按专业测试成绩择优录取。专业测试成绩相同时,按文化成绩从高到低排序,择优录取。
1.每位考生当年只有一次录取机会,经招生学校的上级业务主管部门批准,已被高中阶段学校(含普通高中和中等职业学校)录取的考生,不得流动转录到其他学校。一旦退档,当年不得参加其他学校的录取。在辖区外学校就读、返回市辖区参加初中学业水平考试的考生,如在市辖区参加招生录取,必须放弃在原就读地参加高中录取。
2.经招生学校的上级业务主管部门批准,已被招生学校录取的考生,必须按录取通知书规定的时间到录取学校报到,逾期不报到者,由招生学校取消其入学资格,当年不得参加其他学校的录取。
3.所有公办、民办普通高中学校一律不得跨市域范围招生。
4.非广西户籍或户籍从外省迁入广西的考生在我市就读普通高中后,须符合广西有关高考政策方可在广西高考。此类考生报读我市普通高中前,须提前了解广西高考政策,慎重选择。
表1:2023年秋季学期北海市辖区普通高中学校招生分类计划表 单位:人

表2:自治区示范性普通高中定向市直及辖区初中(含民办初中)招生计划安排表 单位:人

表3:2023年北海市辖区普通高中特长生招生计划表

六、中等职业学校招生录取工作说明
中等职业学历教育是高中阶段教育的重要组成部分,是现代职业教育体系的重要基础,培养的高素质专业技术人才为北海及区域地方社会经济发展作出了积极贡献。我市现有北海市中等职业技术学校、北海市卫生学校、北海市电子职业技术学校、北海市启航中等职业技术学校、合浦县中等职业技术学校、合浦县石康职业技术学校6所中等职业学校,其中,北海市中等职业技术学校、北海市卫生学校、合浦县中等职业技术学校是自治区三星级以上重点中等职业学校,北海市电子职业技术学校、北海市启航中等职业技术学校是民办中等职业学校,合浦县石康职业技术学校是涉农中等职业学校。中等职业学校招生工作主要由中等职业学校组织,报教育行政部门备案。今年,我市中等职业学校全日制招生计划为7000人,各中等职业学校已开展招生录取工作。
中等职业学校二、三年级在校生可根据国家、自治区有关政策参加职业高考升入高等职业院校、职业本科院校、普通本科院校继续深造,今年我市中等职业学校毕业生约2000人考入高等院校,占毕业生总数的40%左右。中职对口招生已成为中等职业学校毕业生继续深造的重要途径。