大数跨境
0
0

限速65km/h!合浦县又新增5处测速点段,抓拍查处机动车超速行驶违法行为!

限速65km/h!合浦县又新增5处测速点段,抓拍查处机动车超速行驶违法行为! 北海阿叔
2022-05-22
1
导读:点击查看












合浦县公安局交通管理大队

关于新增测速点段的通告


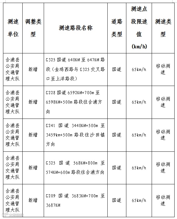
为加强辖区道路交通管控,预防和减少道路交通事故发生,保障道路交通安全、有序、畅通,维护人民群众生命和财产安全,根据《中华人民共和国道路交通安全法》以及配套法规,我大队决定新增辖区内测速点段,对机动车超速行驶违法行为进行抓拍查处,现将具体执法路段予以公告。具体情况如下:

                                 
合浦县公安局交通管理大队
2022年5月20日


- END -


➤内容来源:合浦交警微发布 | 版权归原作者所有

➤图文编辑:北海阿叔-豆腐|转载请注明

➤北海阿叔 商业推广联系:bhv108(请备注店名)



--★--

· 爆款推荐 ·






&

&


—— 👉 支持北海阿叔,点亮“在看”↓
【声明】内容源于网络
0
0
北海阿叔
记得每天来看一看北海阿叔,了解北海事。如有疑问,爆料请联系:bhv114。
内容 10450
粉丝 0
北海阿叔 记得每天来看一看北海阿叔,了解北海事。如有疑问,爆料请联系:bhv114。
总阅读2.7k
粉丝0
内容10.4k