
北海市直幼儿园
2024年秋季学期招生办法
为做好2024年北海市直幼儿园招生工作,进一步规范市直属幼儿园招生管理,结合实际,特制定本办法。
一、招生学校
市直幼儿园招生学校有北海市机关幼儿园、北海市机关幼儿园涠洲岛分园、北海市第一幼儿园、北海市第二幼儿园、北海市第三幼儿园、北海市政府机关幼儿园、北海市第五幼儿园、北海市第六幼儿园、北海市第七幼儿园。
二、招生对象
年满3周岁(2020年9月1日至2021年8月31日出生),身体健康、适应集体生活的适龄儿童。
三、招生条件
北海市机关幼儿园招收具有海城区、银海区银滩镇户籍的适龄儿童。
北海市机关幼儿园涠洲岛分园招收在涠洲岛生活的适龄儿童。
北海市第一幼儿园招收具有海城区户籍的适龄儿童。
北海市第二幼儿园、北海市第三幼儿园、北海市政府机关幼儿园、北海市第五幼儿园、北海市第六幼儿园、北海市第七幼儿园招收的适龄儿童不限制户籍所在地。
四、报名时间
2024年7月5日—10日,逾期不予报名。北海市机关幼儿园涠洲岛分园招生时间视园舍改造情况确定。
五、报名办法
符合报名条件的适龄儿童法定监护人根据儿童实际情况,在报名时间内登录网站(http://www.gxszxy.com:4505/)进行网上报名。每位适龄儿童仅限选报一所市直属幼儿园。
适龄儿童法定监护人网上报名后,根据幼儿园规定的时间,携带儿童、户口簿原件和复印件到所报名幼儿园进行现场核验。核验材料合格者由市招生考试院、市直各幼儿园在市人民政府门户网站市教育局网页、市教育局微信公众号、相关幼儿园公告宣传栏等公示三天。公示结束,无异议的方能参加电脑随机抽签。
六、录取办法
(一)录取程序
1.直接确定拟录取对象
报名结束后,经审核符合报名条件的招生对象,如果报名人数小于或等于所报读幼儿园招生计划数的,即直接确定为该幼儿园拟录取对象。
2.电脑随机抽签确定拟录取对象
报名结束后,经审核符合报名条件的招生对象,如果报名人数大于所报读幼儿园招生计划数的,将在8月上旬根据所报读幼儿园招生计划数,采取电脑随机抽签的方式确定为该幼儿园拟录取对象。
3.公示
经审核确定为拟录取对象的,由市招生考试院、市直各幼儿园在市人民政府门户网站市教育局网页、市教育局微信公众号、相关幼儿园公告宣传栏等公示三天。
(二)确定正式录取新生
公示结束后,无异议的拟录取对象确定为正式录取对象。
七、咨询及违规处理
(一)适龄儿童法定监护人如对幼儿园报名、录取工作有疑问的,请向相关幼儿园咨询:
1.北海市机关幼儿园地址:银海区南京路1号。咨询电话:0779-2020981
2.北海市第一幼儿园地址:海城区解放路15号。咨询电话:0779-2024598
3.北海市第二幼儿园地址:海城区和平路西祥毛里21号。咨询电话:0779-2024596
4.北海市第三幼儿园地址:海城区新安街光明里5巷2号。咨询电话:0779-2024542
5.北海市政府机关幼儿园地址:银海区湘潭路6号。咨询电话:0779-2252502
6.北海市机关幼儿园涠洲岛分园地址:涠洲镇城仔村。咨询电话:0779-2020981
7.北海市第五幼儿园地址:北京师范大学北海附属中学西侧。咨询电话:0779-3965063
8.北海市第六幼儿园地址:北海市中等职业技术学校东南侧。咨询电话:0779-3209266
9.北海市第七幼儿园地址:桂林电子科技大学北海校区东校区东南面。咨询电话:0779-3208055
(二)为加强对我市招生工作的监督、管理,市教育局设立招生政策咨询和违规招生举报电话,接受学生、家长和社会各界的政策咨询,受理有关违规招生的举报和投诉。
报名咨询电话:0779-3200692
招生监督电话:0779-3210025
(三)如发现有违反招生规定行为的,按如下规定处理:
1.适龄儿童法定监护人如有提供虚假的小孩户籍或年龄等报名材料行为的,一经发现,取消录取资格。
2.适龄儿童法定监护人不执行“限报一所市直属幼儿园”规定的,或同一人重复报同一所幼儿园的,一经发现,取消录取资格。
八、新生入学
适龄儿童法定监护人接到相关幼儿园录取通知书后,按录取通知书上规定的时间和相关要求到幼儿园办理入学手续。凡是未按时到园注册的,视为适龄儿童法定监护人主动放弃学位,幼儿园不再保留其学位。
九、招生纪律
市直幼儿园招生录取工作实行“阳光招生”,严格执行招生工作纪律。在招生过程中不得对入园儿童及其监护人进行测试和变相测试;不得巧立名目以设置特色班、兴趣班吸引招生;严格执行物价部门核定的收费标准,不得擅自增加收费项目、提高收费标准;不得收取或变相收取与入园挂钩的赞助费;严禁徇私舞弊、弄虚作假。对违反纪律的工作人员,按有关规定严肃处理,确保招生工作公开、公平、公正。
十、附则
符合享受教育优待政策的人员(如军人、优秀人才等)可于报名前到北海军分区政治工作处或北海市教育局、北海市卫生健康委员会、北海市工信局、北海市科技局、北海市人力资源和社会保障局的对口科室咨询具体事宜。
十一、本办法解释权属北海市招生委员会。
北海市直学校小学一年级2024年秋季学期招生办法
为做好今年市直学校小学一年级招生工作,促进城乡教育均衡发展,保障适龄儿童依法入学,根据《自治区教育厅关于做好2024年义务教育招生入学工作的通知》(桂教基教〔2024〕27号)的有关要求,并结合我市实际,特制定本办法。
一、招生学校
今年市直学校小学一年级招生的有市实验学校、市第二实验学校、市外国语实验学校、市涠洲实验学校等四所学校。
二、招生方式和报名条件
(一)市实验学校、市第二实验学校采取单校划片免试就近分配入学与划片电脑随机抽签入学相结合的招生方式。报名条件为以下之一:
1.海城区户口适龄儿童。
2.户口和父母一方的房产在向海大道以南,三合口江以西的银海区行政区域内的适龄儿童。
(二)市外国语实验学校招生采取划片电脑随机抽签入学的招生方式。报名条件为以下之一:
1.具有海城区户口,对外语学习有兴趣、爱好和发展潜能,口齿清楚,语言表达能力强,听力正常的适龄儿童。
2.户口和父母一方的房产在向海大道以南,三合口江以西的银海区行政区域内,对外语学习有兴趣、爱好和发展潜能,口齿清楚,语言表达能力强,听力正常的适龄儿童。
(三)市涠洲实验学校采取单校划片免试就近分配入学的招生方式。报名条件为以下之一:
1.海城区户口适龄儿童。
2.能提供完整报名材料的,父母在涠洲镇具有合法稳定职业和住所的外来务工人员随迁子女。
三、招生对象
符合以上报名条件的,年满6周岁(2018年8月31日及以前出生未入学),无严重传染病的适龄儿童。
四、范围
(一)单校划片免试就近分配入学的招生范围
(二)参与划片电脑随机抽签入学的生源范围
五、报名办法和提交材料
(一)报名办法
1.报读市实验学校、市第二实验学校、市外国语实验学校的招生对象,于7月8—12日登录网站(http://www.gxszxy.com:4505/)进行网上报名,并根据户口所属辖区到相应的辖区教育局(海城区教育局或银海区教育局,具体报名时间请留意相关辖区教育局的通知公告)进行报名。按选报学校的规定时间和要求到学校进行材料审核。选报学校时,仅限从三所学校中选报一所。
2.报读市涠洲实验学校的招生对象直接到学校报名。
(二)所需提交的材料
1.户口簿。如父母与学生不在同一户口簿,则须提供双方户口簿及出生证明。
2.预防接种查验证明。
3.居住证明。
(1)海城区户口学生可提供以下三项材料中的任意一项:①学生父母或(外)祖父母的房屋所有权证;②学生父母或(外)祖父母的购房合同和购房发票及购房完税票据;③学生父母或(外)祖父母单位出具的实际居住证明和署名为父母或(外)祖父母的缴纳至2024年6月30日前满六个月及以上的水电费缴款凭证。
(2)户口和父母一方房产在向海大道以南,三合口江以西的银海区行政区域的参与电脑随机抽签的学生提供以下两项材料中的任意一项:①学生父母一方的房屋所有权证;②学生父母一方的购房合同和购房发票及购房完税票据。
(3)报读市涠洲实验学校的外来务工人员随迁子女提供父母一方持有的由北海市公安局海城分局签发的在有效期内的《广西壮族自治区居住证》。户口属银海区、铁山港区的外来务工人员随迁子女可提供以下三项材料中的任意一项:①父母一方的在涠洲镇的房屋所有权证。②父母一方在涠洲镇的购房合同和购房发票及购房完税票据。③父母一方在涠洲镇的租房合同(需附上缴纳至2024年6月30日前满六个月及以上的出租房屋完税票据)。
4.报读市涠洲实验学校的外来务工人员随迁子女提供父母一方的务工证明(可为以下两项材料中的任意一项):(1)适龄儿童父母一方的注册地在涠洲镇至2024年6月30日前满六个月及以上的工商营业执照;(2)父母一方在涠洲镇工作的符合国家规定的劳动合同(需附上用工单位出具的缴纳至2024年6月30日前满六个月及以上的企业职工社会保险凭证)。
六、录取办法
市直学校小学一年级采取单校划片免试就近分配入学、单校划片免试就近分配入学与划片电脑随机抽签入学相结合、划片电脑随机抽签入学等三种录取办法。
(一)单校划片免试就近分配入学的录取办法
1.海城区户口的适龄儿童根据“学生与父母或(外)祖父母的户口住址、房屋所有权证地址和家庭实际住址一致”的原则(已购房产但未正式交付使用或未实际入住的不符合“三一致”原则),按学校招生范围,免试就近分配入学。
2.报读市涠洲实验学校的,录取先安排学校招生范围内具有海城区户口的适龄儿童,然后再根据学校的招生计划数统筹安排符合报名条件的外来务工人员随迁子女。如果符合报名条件的外来务工人员随迁子女超出招生计划数的,按先长后短的原则,优先录取在涠洲镇居住和工作年限长的外来务工人员随迁子女。
(二)单校划片免试就近分配入学与划片制电脑随机抽签入学相结合的录取办法
在完成海城区户口适龄儿童的单校划片免试就近分配入学录取后,学校仍有空缺学位的,对已在网上报名且经学校审核符合条件的非招生范围的适龄儿童,进行电脑随机抽签,确定为拟录取对象,拟录取对象公示无异议后,即正式录取。未能被录取的适龄儿童根据属地管理原则由海城区教育局或银海区教育局统一安排入学。
(三)划片电脑随机抽签入学的录取办法
1.直接确定拟录取对象。
报名结束后,经学校审核符合报名条件的招生对象,如果人数小于或等于招生计划数的,即直接确定为拟录取对象。
2.电脑随机抽签录取。
报名结束后,经学校审核符合报名条件的招生对象,如果人数大于招生计划数的,进行电脑随机抽签,确定为拟录取对象,拟录取对象公示无异议后,即正式录取。未能被录取的适龄儿童根据属地管理原则由海城区教育局或银海区教育局统一安排入学。
七、相关规定
自2018年起,实行同一个户口地址五年内只享有一次同校入学机会,即同一个户口地址,五年内只能有一名学生享受按招生范围分配到同一所学校入学的机会(双胞胎和二孩除外)。
八、投诉及违规处理
(一)为加强对我市招生工作的监督、管理,市教育局设立政策咨询和违规招生举报电话,接受适龄儿童、家长和社会各界招生政策咨询,受理有关违规招生的举报和投诉。
报名咨询电话:0779-3200692、0779-3200532
招生监督电话:0779-3210025
(二)如发现有违反招生规定行为的,按如下规定处理:
1.适龄儿童和其法定监护人如有提供虚假材料、虚报实际住址等弄虚作假行为的将记入个人诚信档案。
2.在招生期间,招生学校将违反招生规定的适龄儿童档案退回市招生考试院,并取消该适龄儿童在该校的录取资格,由所属辖区教育局另行分配。特别是适龄儿童和其法定监护人不遵守“限报一所学校”规定的,或同一人重复报同一所学校的,一经发现,取消录取资格。
九、新生入学
适龄儿童接到招生学校发出的录取通知书后,按录取通知书上规定的时间和相关要求到学校办理入学手续。凡是未按时到校注册的,视为适龄儿童法定监护人主动放弃学位,学校不再保留其学位。
十、招生纪律
(一)招生工作实行“阳光招生”,公开招生计划、录取结果,切实做到公平、公正、公开。
(二)市招生考试院和各有关学校要切实加强招生工作管理,严格执行招生工作纪律,严格落实“十项严禁”纪律,严禁徇私舞弊、弄虚作假,对违反招生纪律的人员,按有关规定严肃处理,确保招生工作顺利进行。
十一、附则
符合享受教育优待政策的人员(如军人、优秀人才等)可于报名前到北海军分区政治工作处或北海市教育局、北海市卫生健康委员会、北海市工信局、北海市科技局、北海市人力资源和社会保障局的对口科室咨询具体事宜。
十二、本办法解释权属北海市招生委员会。
北海市直学校初中一年级
2024年秋季学期招生办法
为做好今年市直学校初中一年级招生工作,促进城乡教育均衡发展,保障适龄儿童少年依法入学,根据《自治区教育厅关于做好2024年义务教育招生入学工作的通知》(桂教基教〔2024〕27号)的有关要求,并结合我市实际,特制定本办法。
一、招生学校
今年市直学校初中一年级招生的有市第一中学、市第三中学、市第五中学、市第六中学、市第八中学、市第九中学、市第十中学、市第十一中学、市第十三中学、北京师范大学北海附属中学、北京市第八中学北海实验学校、西北师范大学北海附属中学、市涠洲实验学校等十三所学校。
二、招生方式和报名条件
(一)市第一中学、市第三中学、市第五中学、市第六中学、市第八中学、市第九中学、市第十中学采取单校划片免试就近分配入学的招生方式。报名条件为以下之一:
1.海城区户口的小学应届毕业班学生。
2.小学应届毕业的、能提供完整报名材料的、父母在海城区具有合法稳定职业和住所的外来务工人员随迁子女。
(二)市第十一中学、市第十三中学、北京师范大学北海附属中学采取单校划片免试就近分配入学与划片电脑随机抽签入学相结合的招生方式。报名条件为以下之一:
1.海城区户口的小学应届毕业班学生。
2.户口和父母一方房产在向海大道以南,三合口江以西的银海区行政区域内的小学应届毕业班学生。
(三)北京市第八中学北海实验学校、西北师范大学北海附属中学采取划片电脑随机抽签入学的招生方式。报名条件为以下之一:
1.海城区户口的小学应届毕业班学生。
2.户口和父母一方房产在向海大道以南,三合口江以西的银海区行政区域内的小学应届毕业班学生。
(四)市涠洲实验学校采取单校划片免试就近分配入学的招生方式。报名条件为以下之一:
1.海城区户口的小学应届毕业班学生。
2.小学应届毕业的、能提供完整报名材料的、父母在涠洲镇具有合法稳定职业和住所的外来务工人员随迁子女。
三、范围
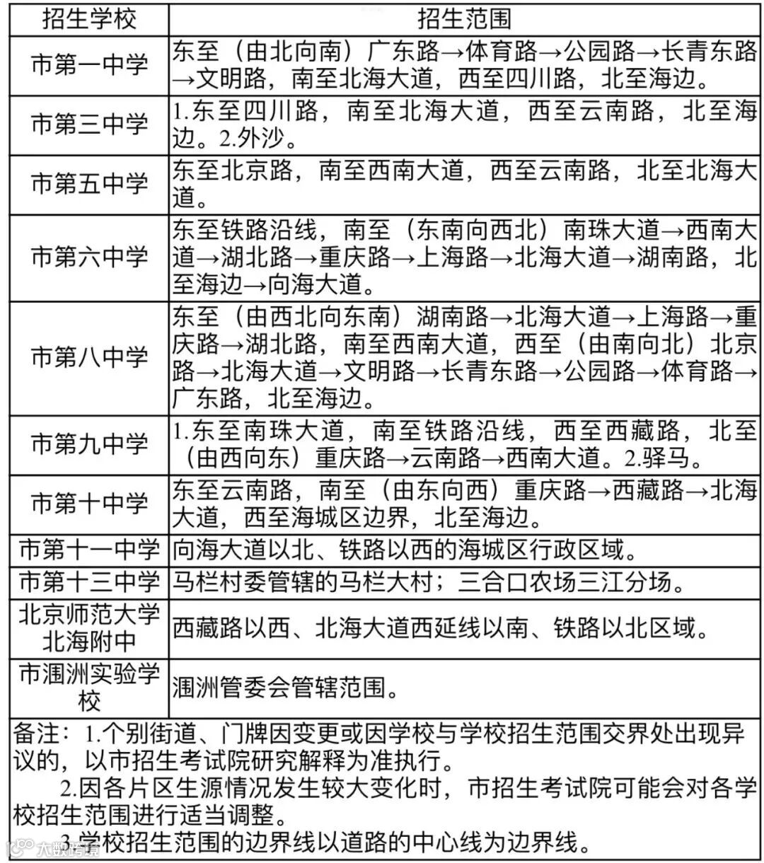
(一)单校划片免试就近分配入学的招生范围
(二)参与划片电脑随机抽签入学的生源范围
四、报名办法和提交的报名材料
(一)报名办法
1.实行网上报名。海城区户口和符合外来务工人员随迁子女报名条件的小学应届毕业班学生(家长)于7月5—10日登录网站(http://www.gxszxy.com:4505/),进行网上自主报名。请学生(家长)牢记报名编号,以便后期使用。
2.审核材料。在海城区公办小学就读的小学应届毕业班学生,于7月18日前(具体的时间安排由各小学自行确定)由家长提交报名编号和报名材料在所就读的学校进行材料审核;不在海城区公办小学就读的小学应届毕业班学生,家长于7月10—12日携带报名材料,按照网报时规定的时段到市教育局教育便民服务大厅招生考试窗口凭报名编号和报名材料进行材料审核。
3.符合报名条件,欲参与北京师范大学北海附属中学、市第十一中学、市第十三中学、北京市第八中学北海实验学校、西北师范大学北海附属中学电脑随机抽签的学生,可于7月8日—12日登录网站(http://www.gxszxy.com:4505/),进行网上自主报名。按选报学校的规定时间和要求到学校进行材料审核。选报学校时,限从五所学校中选报一所。
(二)所需提交的材料
1.户口簿。如父母与学生不在同一户口簿,则须提供双方户口簿及学生出生证明。
2.居住证明。
(1)海城区户口学生可提供以下三项材料中的任意一项:①学生父母或(外)祖父母的房屋所有权证;②学生父母或(外)祖父母的购房合同和购房发票及购房完税票据;③学生父母或(外)祖父母单位出具的实际居住证明和署名为父母或(外)祖父母的缴纳至2024年6月30日前满六个月及以上的水电费缴款凭证。
(2)户口和父母一方房产在向海大道以南,三合口江以西的银海区行政区域的参与电脑随机抽签的学生提供以下两项材料中的任意一项:①学生父母的房屋所有权证;②学生父母的购房合同和购房发票及购房完税票据。
(3)外来务工人员随迁子女提供父母一方持有的由北海市公安局海城分局签发的在有效期内的《广西壮族自治区居住证》。户口属银海区、铁山港区的外来务工人员随迁子女可提供以下三项材料中的任意一项:①父母一方在海城区的房屋所有权证。②父母一方在海城区的购房合同和购房发票及购房完税票据。③父母一方在海城区的租房合同(需附上缴纳至2024年6月30日前满六个月及以上的出租房屋完税票据)。
3.外来务工人员随迁子女需提供父母一方在海城区的务工证明(可为以下两项材料中的任意一项):①学生父母一方的注册地在海城区至2024年6月30日前满六个月及以上的工商营业执照;②学生父母一方在海城区工作的符合国家规定的劳动合同(需附上用工单位出具的缴纳至2024年6月30日前满六个月及以上的企业职工社会保险凭证)。
4.非海城区公办小学毕业的学生需提交原就读学校出具的在读情况说明(说明须包括姓名、性别、身份证号、入学时间、学籍号、是否应届小学毕业生等,并加盖学校公章)。
五、录取办法
市直学校初中一年级采取单校划片免试就近分配入学、单校划片免试就近分配入学与划片电脑随机抽签入学相结合、划片电脑随机抽签入学等三种录取办法。
(一)单校划片免试就近分配入学的录取办法
1.海城区户口学生根据“学生与父母或(外)祖父母户口住址、房屋所有权证地址和家庭实际住址一致”的原则(已购房产但未正式交付使用或未实际入住的不符合“三一致”原则),按学校招生范围,免试就近分配入学。如户口住址、房屋所有权证地址和家庭实际住址不一致时,相对就近分配入学。
2.未能提供完整报名材料的海城区户口学生与符合报名条件的外来务工人员随迁子女,根据各学校生源情况统筹安排入学。
(二)单校划片免试就近分配入学与划片电脑随机抽签入学相结合的录取办法
完成海城区户口学生的单校划片免试就近分配入学录取后,学校仍有空缺学位的,对已在网上报名且经学校审核符合条件的非招生范围的学生,进行电脑随机抽签,确定为拟录取对象,拟录取对象公示无异议后,即正式录取。未能被录取的学生根据属地管理原则由市招生考试院或银海区教育局安排入学。
(三)划片电脑随机抽签入学的录取办法
1.直接确定拟录取对象。
报名结束后,经学校审核符合报名条件的学生,如果人数小于或等于招生计划数的,即直接确定为拟录取对象。
2.电脑随机抽签录取。
报名结束后,经学校审核符合报名条件的学生,如果人数大于招生计划数的,进行电脑随机抽签,确定为拟录取对象,拟录取对象公示无异议后,即正式录取。未能被录取的学生根据属地管理原则由市招生考试院或银海区教育局安排入学。
六、相关规定
自2018年起,实行同一个户口地址五年内只享有一次同校入学机会,即同一个户口地址,五年内只能有一名学生享受按招生范围分配到同一所学校入学的机会(双胞胎和二孩除外)。
七、投诉及违规处理
(一)为加强对我市招生工作的监督、管理,市教育局设立招生政策咨询和违规招生举报电话,接受学生、家长和社会各界政策咨询,受理有关违规招生的举报和投诉。
报名咨询电话:0779-3200692、0779-3200532
招生监督电话:0779-3210025
(二)如发现有违反招生规定行为的,按如下规定处理:
1.一经发现查实使用虚假的《广西壮族自治区居住证》的,报送市公安局相关部门处理。
2.学生和其法定监护人如有提供虚假材料、虚报实际住址等弄虚作假行为的将记入学生个人诚信档案。
3.在招生期间,招生学校将违反招生规定的学生档案退回市招生考试院,并取消该学生在该校的录取资格,由市招生考试院或所属辖区教育局另行分配。特别是学生和其法定监护人不遵守“限报一所学校”规定的,或同一人重复报同一所学校的,一经发现,取消录取资格。
4.违反招生规定的初中学生,取消该生初中学业水平考试时报考自治区示范性普通高中定向生的资格。
八、新生入学
学生接到招生学校发出的录取通知书后,按录取通知书上规定的时间和相关要求到学校办理入学手续。凡是未按时到校注册的,视为学生监护人主动放弃学位,学校不再保留其学位。
九、招生纪律
(一)招生工作实行“阳光招生”,公开招生计划、录取结果,切实做到公平、公正、公开。
(二)市招生考试院和各有关学校要切实加强招生工作管理,严格执行招生工作纪律,严格落实“十项严禁”纪律,严禁徇私舞弊、弄虚作假,对违反招生纪律的人员,按有关规定严肃处理,确保招生工作顺利进行。
十、附则
(一)具有银海区户口属银海区第七小学招生范围的原住居民并且一至六年级在银海区第七小学实际就读的应届毕业班学生可分配到北京师范大学北海附属中学;具有银海区户口属银海区第七小学招生范围的原住居民在银海区第七小学实际就读不满六年的应届毕业班学生可就近统筹分配到北海市第十中学。银海区第七小学将符合以上条件的学生名单报送银海区教育局审核同意后,再提交市招生考试院审批同意,符合条件的学生方可报名。
(二)具备以下四类条件的学生为正读生:
1.具有海城区户口且实际住址在学校的招生服务范围内并分配到该学校就读的小学应届毕业班学生。
2.参与北京师范大学北海附属中学、市第十一中学、市第十三中学、北京市第八中学北海实验学校、西北师范大学北海附属中学电脑随机抽签并被录取的小学应届毕业班学生。
3.按照相关政策规定享受入学优待的人员。如:烈士子女、符合条件的军人子女、公安英模和因公牺牲伤残警察子女及其各类优抚对象。
4.经市招生考试院审批同意后分配到北京师范大学北海附属中学、北海市第十中学的具有银海区户口属银海区第七小学招生范围的原住居民在银海区第七小学实际就读的小学应届毕业班学生。
(三)不属上述附则(二)四类条件的学生一律为非正读生。
(四)对逾期报名的海城区户口的学生,由市招生考试院根据录取后各招生学校生源情况统筹安排录取。
(五)电脑随机抽签结束后,未完成招生计划的学校由北海市招生考试院根据其他招生学校生源情况统筹安排入学。
(六)符合享受教育优待政策的人员(如军人、优秀人才等)可于报名前到北海军分区政治工作处或北海市教育局、北海市卫生健康委员会、北海市工信局、北海市科技局、北海市人力资源和社会保障局的对口科室咨询具体事宜。
十一、本办法解释权属北海市招生委员会。
北海市辖区高中阶段学校
2024年秋季学期招生录取办法
市辖区普通高中学校共17所,其中,市直普通高中学校9所;银海区普通高中学校1所;铁山港区普通高中学校1所;民办普通高中学校6所。
一、招生计划
分为普通高中招生计划和中等职业学校招生计划,详见《北海市招生委员会关于下达2024年市直幼儿园、义务教育学校和全市高中阶段学校招生计划的通知》(另行发文)。
二、普通高中招生录取
(一)录取原则
坚持公平、公正、公开的原则,以考生的考试成绩及综合素质评价结果为主要录取依据。考生自主选择学校,学校择优录取考生。
(二)组织实施
在市教育局的领导下,市招生考试院具体负责市辖区普通高中招生录取工作的组织实施。
(三)招生计划类型
普通高中招生分统招生、定向生、建档立卡脱贫户、特长生招生等四个计划类型。
1.统招生计划
指考生参加初中学业水平考试且成绩达到普通高中录取最低控制线,招生学校根据考生志愿并结合综合素质评价结果,按初中学业水平考试成绩择优录取新生的计划。统招生计划面向全体初中学业水平考试考生招生。
2.定向生计划
指根据有关规定,将自治区示范性普通高中招生名额(指该校当年招生计划数减去特长生招生计划数和建档立卡脱贫户计划数)的50%定向分配到市直及辖区的各初中学校,从定向学校具有定向生录取资格的考生中择优录取新生的计划。定向生计划面向以下考生招生:①经审核确认为具有定向生资格的考生;②市青少年艺术团成员。
3.建档立卡脱贫户计划
指为贯彻落实国家和自治区相关政策,从各公办普通高中年度总招生计划中划出一定招生名额,专项用于招收建档立卡脱贫户家庭考生的计划。建档立卡脱贫户计划只面向具有建档立卡脱贫户计划录取资格的考生招生。
4.特长生计划
特长生分体育类特长生和艺术类特长生。经批准同意实行特长生招生的公办普通高中学校根据本校办学特色,从年度招生总计划划出一定比例,专项用于招收在艺术、体育等方面具有特殊潜能的学生。其中,自治区星级特色高中特长生人数不超过学校年度招生计划总数的20%。自治区星级特色高中立项建设学校特长生人数不超过学校年度招生计划总数的10%。其他类普通高中特长生人数不超过学校年度招生计划总数的5%。
艺术、体育类特长生招生专业测试在市教育局领导下,由素质教育科统一组织实施。
(四)招生学校类型
市辖区普通高中分为自治区示范性普通高中、享受示范性普通高中政策学校和一般普通高中学校等3种类型。
1.自治区示范性普通高中:北海中学、北海市第七中学。
2.享受示范性普通高中政策学校:北海二中(北京市第八中学北海分校)、北京师范大学北海附属中学、北京市第八中学北海实验学校、北海市外国语实验学校、西北师范大学北海附属中学。
3.一般普通高中:除上述7所学校外的其余公办、民办普通高中。
(五)录取条件
1.自治区示范性普通高中及享受示范性普通高中政策学校
(1)基本条件
①综合素质评价结果为B等级以上(含B等级);
②物理、化学实验和信息技术操作技能考查以及生物、地理学科成绩合格。
(2)成绩要求
①定向生和建档立卡脱贫户计划。初中学业水平考试总成绩等级须达到A等级以上(含A等级);
②统招生计划。初中学业水平考试总成绩等级须达到C+等级以上(含C+等级)。
2.一般普通高中学校
(1)基本条件
①综合素质评价结果为C等级以上(含C等级);
②物理、化学实验和信息技术操作技能考查以及生物、地理学科成绩合格。
(2)成绩要求
①统招生计划。初中学业水平考试总成绩等级须达到C+等级以上(含C+等级)。
②建档立卡脱贫户计划。不受初中学业水平考试总成绩等级限制。
(六)录取办法
市辖区普通高中学校实行特长生招生和统一考试招生两种招生模式。
1.特长生招生
(1)录取资格
参加特长生招生的考生按要求在中考报名系统进行专业测试报名。符合条件的考生参加初中学业水平考试和特长项目专业测试。市教育局划定市辖区统一的艺术、体育类专业最低录取控制分数线。自治区示范性普通高中特长生招生录取最低初中学业水平考试总成绩等级为B+等级,其他的普通高中学校特长生招生录取最低初中学业水平考试总成绩等级为C+等级。考生的初中学业水平考试总成绩等级和特长项目专业测试成绩均须达到划定的最低录取控制线,方可参加招生学校特长生招生录取。
(2)录取办法
特长生由市招生考试院实行网上统一录取,从初中学业水平考试总成绩等级及专业测试成绩均达到最低录取控制线的考生中按专业测试成绩择优录取。专业测试成绩相同时,按文化成绩从高到低排序,择优录取。
2.统一考试招生
统一考试招生包括定向生计划、建档立卡脱贫户计划、统招生计划等3种招生计划类型的招生,实行网上统一录取,分三个批次进行。
(1)成绩排序规则
考生的总成绩和各单科笔试成绩都以等级形式呈现。总成绩和各单科笔试成绩划分为八个等级,由高到低等级比例依次为A+等级占8%,A等级占22%,B+等级占12%,B等级占10%,C+等级占16%,C等级占16%,D等级占13%,E等级占3%。普通高中录取时,考生成绩按以下规则排序:
①在普通高中各批次录取时间段中,招生学校先按照报名考生总成绩等级进行排序,总成绩等级高的考生排名靠前,先予录取。
②在考生总成绩等级相同时,按照考生语文、数学、英语、物理、化学、道德与法治和历史等科目的书面考试单科成绩中最高等级的数量由多到少的顺序排序录取;若考生最高等级的数量也相同,则按照次一等级的数量由多到少的顺序排序录取;依次类推。
③报考同一所学校的考生,如总成绩等级相同且各单科成绩中各等级数量也相同的考生,则按语文、数学、英语、物理、化学、道德与法治和历史的顺序依次比较各单科成绩等级,单科成绩等级高的考生排名靠前,先予录取。
④如果用上述方法仍无法区分时,可用考生的原始总分进行比较,择优录取。
(2)录取办法
①定向生计划招生。具备定向生录取资格的考生,根据定向分配到本校的招生计划结合本人意愿填报志愿。招生学校根据成绩排序规则按招生计划数从该初中学校已填报志愿的考生中择优录取。因定向学校考生成绩达不到要求或其他原因没有完成的定向生计划调整为该招生学校的统招生计划,面向全体考生招生。
招收市青少年艺术团成员的计划单列,按成绩排序规则择优录取。
民办学校考生作为一个整体共享定向生计划,不直接分配到校。定向生计划名额分配详见今年另行印发的分类计划表。
②建档立卡脱贫户专项计划招生。具备招生学校建档立卡脱贫户计划录取资格的考生,根据个人成绩及意愿,填报招生学校的建档立卡脱贫户专项计划,招生学校按招生计划数根据考生的志愿和成绩排序规则择优录取。
③统招生计划录取。招生学校按招生计划数根据考生的志愿、初中学业水平考试成绩和综合素质评价结果,按成绩排序规则从高到低依次择优录取。
市九中统招生体校班由市教育局、市旅游文体局审批录取。北京市第八中学北海实验学校高中部素质班面向本校初中部素质班学生招生。
(七)志愿填报
普通高中招生录取工作依托北海市中考信息管理系统,采用网上分时段分批次录取的方式进行。在填报志愿的时段内,考生可根据本人实际从以下两种方式中选择一种:
①个人自助式填报。考生可自行在电脑上,通过互联网进入指定的网站(http://www.bhzklq.com),进行自助式填报。
②在原就读初中学校填报。考生可回到原就读初中学校,在校内计算机网络教室通过互联网进入指定的网站(http://www.bhzklq.com)进行填报。
(八)招生批次及录取日程安排
三、中等职业学校招生录取
中等职业学校的招生、录取分别由市教育局职业教育与成人教育科和辖区教育局教育股具体组织实施。中等职业学校招生实行免试入学,初中毕业生凭毕业证到有关中职学校办理报名和录取手续。
(一)录取时间
中等职业学校招录时间为6月1日至10月30日,补录时间根据自治区教育厅当年通知执行。
(二)报名方式
在上述招录时间段内,应届和往届初中毕业生均可通过以下方式进行报读:
1.学校网站报名。志愿报读中等职业学校的初中毕业生,可以通过我市各中等职业学校网站,填报相关个人信息进行报读。
2.现场报名。学生带《义务教育证书》、户口簿直接到志愿就读的中等职业技术学校办理报名和录取手续。
(三)录取办法
初中毕业生到自己所选择就读的中职学校报名并办理相关录取手续后,由招生录取学校按自治区教育厅的要求,在广西中职招生管理系统上进行网上录取登记并编制录取新生登记册上报市教育局职成科审核,最后到自治区教育厅办理审批手续。
四、有关政策规定
(一)加分照顾和招生优待政策
1.烈士(非军人)子女给予初中学业水平考试总成绩加30分后一并转换为总成绩等级照顾。
2.军人子女加分政策按照《北海市军人子女优待实施办法》执行。
3.符合下列情形之一者,给予初中学业水平考试总成绩加20分后一并转换为总成绩等级照顾:
(1)公安英模(指全国公安系统一级、二级英雄模范)和因公牺牲、一级至四级因公伤残公安民警子女。
(2)户籍在广西的农村计划生育家庭的独生子女考生和双女结扎户女儿考生。
4.具有北海市涠洲镇户口,在涠洲镇初中学校连续就读三年且有完整学籍的考生给予初中学业水平考试总成绩加10分后一并转换为总成绩等级照顾。
5.符合下列情形之一者,给予初中学业水平考试总成绩加5分后一并转换为总成绩等级照顾:
(1)少数民族考生。
(2)归侨、归侨子女、华侨子女以及台湾省籍考生。
6.同一考生如符合多项加分照顾条件的,分值不累加,只取其中最高一项分值。
(二)关于定向生资格审核确认问题
1.工作分工
(1)辖区初中学校考生的定向生资格确认办法由所在教育局制定并组织实施。
(2)市直公办初中学校考生、青少年艺术团成员的定向生资格根据本办法确认,所在学校审核。
(3)民办初中学校考生的定向生资格根据本办法确认,所在辖区主管教育局审核。
2.定向生资格审核
(1)市直公办学校符合下列情形之一的考生,可以确认为具有定向生资格:
①初一入学时以正读生身份入学(以市招生考试院录取名册为准),且初中阶段自初一年级起至今连续三年均在录取学校实际就读的毕业年级学生。
②初一入学时以非正读生身份入学(以市招生考试院录取名册为准),且初中阶段自初一年级起至今连续三年均在录取学校实际就读,在报名结束前,同时满足以下两个条件的学生,可变更确认具有定向生资格:
A.具有海城区常住户口。
B.家庭房产在就读学校的招生服务范围内(以初一入学当年划定的范围为准)。
③初中阶段从其它学校(市直学校及海城区学校除外)转入并自转入之时起连续在转入学校就读至毕业年级,且同时满足以下两个条件的学生,可确认具有定向生资格:
A.具有海城区常住户口。
B.家庭房产地址在转入就读学校的招生服务范围内(以初一入学当年划定的范围为准)。
(2)民办学校在校生具有现就读学校的初中阶段正式学籍,且初中阶段自初一入学起至今连续三年均在市辖区民办学校实际就读(学籍与实际就读一致)的学生,不受户籍限制,可以确认具有定向生资格。
(3)青少年艺术团考生指初一新生入学时录取为青少年艺术团成员的考生。
(4)军人子女(指现役军人子女、烈士子女、因公牺牲和病故军人的子女)具有定向生资格,由所在学校审核确认。
(三)建档立卡脱贫专项计划考生确认及审核
建档立卡脱贫户考生凭本人户口簿和家庭《扶贫手册》向报名点申请,各报名点初核并在报名系统勾选相关标志,市招生考试院将报名系统的申请名单汇总报市乡村振兴和水库移民工作局复核。
(四)招生管理规定
1.每位考生当年只有一次录取机会,经招生学校的上级业务主管部门批准,已被高中阶段学校(含普通高中和中等职业学校)录取的考生,不得流动转录到其他学校。一旦退档,当年不得参加其他学校的录取。在辖区外学校就读、返回市辖区参加初中学业水平考试的考生,如在市辖区参加招生录取,必须放弃在原就读地参加高中录取。
2.经招生学校的上级业务主管部门批准,已被招生学校录取的考生,必须按录取通知书规定的时间到录取学校报到,逾期不报到者,由招生学校取消其入学资格,当年不得参加其他学校的录取。
3.所有公办、民办普通高中学校一律不得跨市域范围招生。
4.非广西户籍或户籍从外省迁入广西的考生在我市就读普通高中后,须符合广西有关高考政策方可在广西高考。此类考生报读我市普通高中前,须提前了解广西高考政策,慎重选择。
五、工作要求
(一)做好建档立卡脱贫户家庭考生关爱工作
公办普通高中学校、中等职业学校要认真做好建档立卡脱贫户专项招生工作,按计划招收建档立卡脱贫户家庭初中毕业生。
(二)严格执行招生计划
招生学校必须严格按照市教育局下达的招生计划和招生范围、对象进行招生。普通高中起始年级原则上按照不超过52人招生,严格控制大班额、大校额学校的招生计划。严禁无计划招生、超计划招生和提前招生。
(三)严肃招生纪律
初中学业水平考试及高中招生入学工作实行领导责任制和责任追究制,学校党政领导作为第一责任人,对初中学业水平考试和招生工作负领导责任,承担领导、组织、协调和监管的责任。
1.高中招生学校要严格规范招生行为,必须树立全局观念,严格遵守招生纪律。严禁违规争抢生源、“掐尖”招生,严禁设立初高中“直升班”,严禁学校擅自招收已被其他学校录取的学生,严禁违规跨招生区域开展招生宣传,严禁以免学费、给予奖学金等不正当手段承诺招生。
2.对违反招生规定的学校,由主管教育行政部门视情节轻重给予约谈、警告、通报批评、取消评优评先资格、撤销荣誉称号等处罚;对违反招生规定的民办学校,还要核减下一年度招生计划、停止招生直至吊销办学许可证等处罚。凡涉及学校校长的,依法依规严肃问责,直至撤销或解聘校长职务。
3.初中学校要及时、准确、全面地宣传初中学业水平考试和高中阶段学校招生的相关政策和信息。要认真做好对考生报名资格的审核工作,严格按照有关规定来操作执行。如发现有严重违反规定和纪律的或因失职造成重大差错的,一律全市通报,并提请有关部门按规定对当事人作出严肃处理。如有弄虚作假、徇私舞弊行为的,给予其党纪、政纪处分甚至追究法律责任。
六、设立咨询举报电话
设立招生政策咨询和违规招生举报电话,接受学生、家长和社会各界招生政策咨询,受理有关违规招生的举报和投诉。
报名咨询电话:0779-3208370
招生监督电话:0779-3210025
中职招生监督电话:0779-3216570
七、其他
本办法按照教育部、自治区教育厅有关要求制定,如教育部、自治区教育厅出台新的招生工作要求,则按新要求执行。
八、本办法解释权属北海市招生委员会。
- END -
➤内容来源:北海市教育局 | 版权归原作者所有
➤图文编辑:北海阿叔-豆腐|转载请注明
➤北海阿叔 商业推广联系:bh9584(请备注店名)



