海城区关于开展全员核酸检测工作的通告
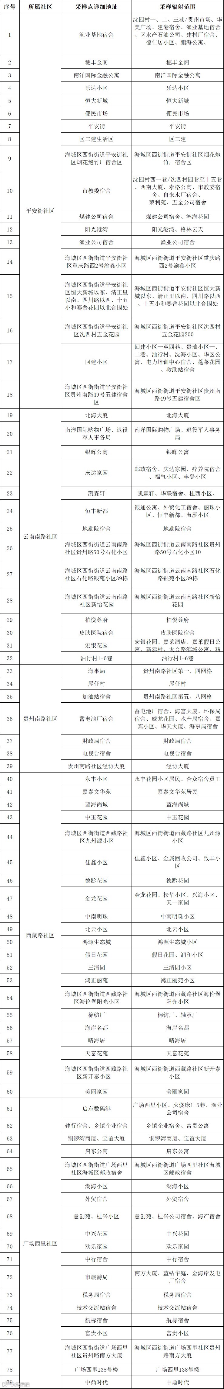
附件:1.海城区核酸检测采样点位汇总表(8月15日至8月16日)
2.各街道、社区联系电话
海城区核酸检测点位汇总表
东街街道

中街街道

西街街道

海角街道

地角街道

高德街道

驿马街道

(备注:部分小区和开放式街区设置流动采样点,具体可咨询所在社区。)
海城区各街道、社区联系电话

- END -
推荐阅读
1、北海市一批“无疫网格”实施开放,涉及114个网格(小区)32.59万人
2、@北海人 非常时期,共同战疫!线上买菜攻略来了!快快收藏,不怕断粮
➤内容来源:海城区新冠肺炎疫情防控指挥部办公室 | 版权归原作者所有
➤图文编辑:北海阿叔-豆腐|转载请注明
➤北海阿叔 商业推广联系:bhv108(请备注店名)
--★--




