大数跨境
0
0

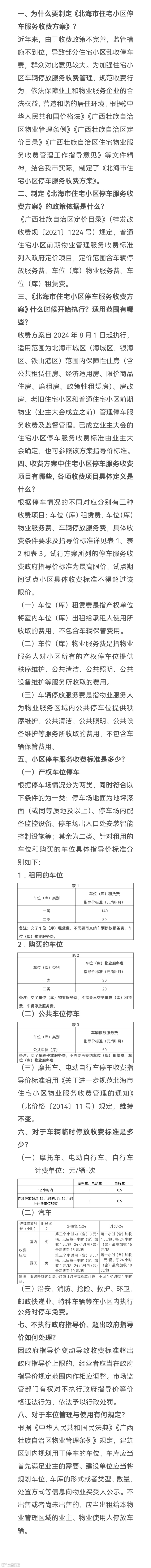
北海8月1日起正式实施!你们小区停车服务收多少钱?

北海8月1日起正式实施!你们小区停车服务收多少钱? 北海阿叔
2024-08-01
0
导读:点击查看


@北海人,8月1日起,停车收费新变化!


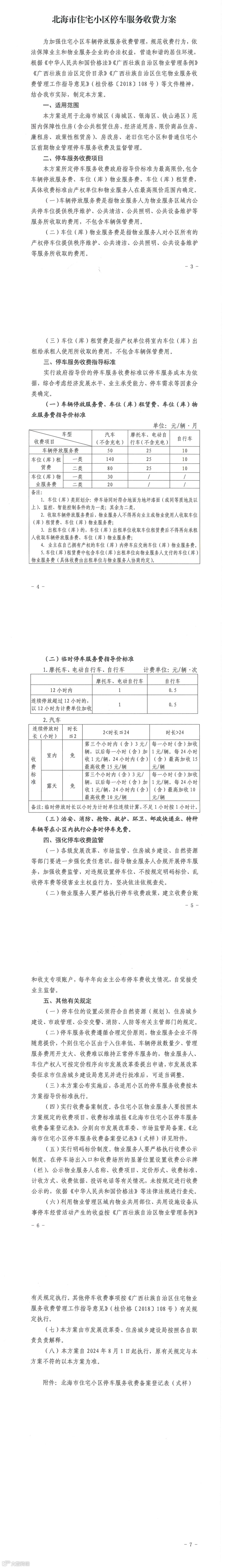
北海市住宅小区停车服务收费方案

北海市住宅小区停车服务收费方案政策解读

- END -


➤内容来源:北海市发展和改革委员会、北海市住房和城乡建设局 版权归原作者所有

➤图文编辑:北海阿叔-豆腐|转载请注明

➤北海阿叔 商业推广联系:bh9584(请备注店名)

【声明】内容源于网络
0
0
北海阿叔
记得每天来看一看北海阿叔,了解北海事。如有疑问,爆料请联系:bhv114。
内容 10450
粉丝 0
北海阿叔 记得每天来看一看北海阿叔,了解北海事。如有疑问,爆料请联系:bhv114。
总阅读26.1k
粉丝0
内容10.4k