根据工作需要,北海市铁山港区人民法院面向社会公开招聘聘用人员控制数9名。有关事项公告如下:
一、报名条件
(一)报考人员应当具备以下基本条件
具有中华人民共和国国籍;
拥护中华人民共和国宪法,拥护中国共产党领导和社会主义制度;
具有良好的政治素质和道德品行;
具有正常履行职责的身体条件和心理素质;
具有符合职位要求的工作能力;
18周岁以上、35周岁以下(1987年5月22日至2005年5月21日期间出生)(因工作需要,部分岗位年龄要求具体以招录计划为准);
具备大学专科以上学历(2023年高校应届毕业生,可以报考,但需提供在读学历层次证明,且毕业时须取得相应学历证书)(因工作需要,部分岗位学历要求具体以招录计划为准);
具备招考职位要求的其他资格条件。
(二)具有下列情形之一的人员,不得报考:
曾因犯罪受过刑事处罚的;
曾被开除公职或被人民法院、人民检察院辞退的;
被人民法院列为失信被执行人的;
涉嫌违纪违法正在接受审查,尚未得出结论的;
违反社会公德、职业道德,造成不良影响的;
其它不宜从事法院工作的情形;
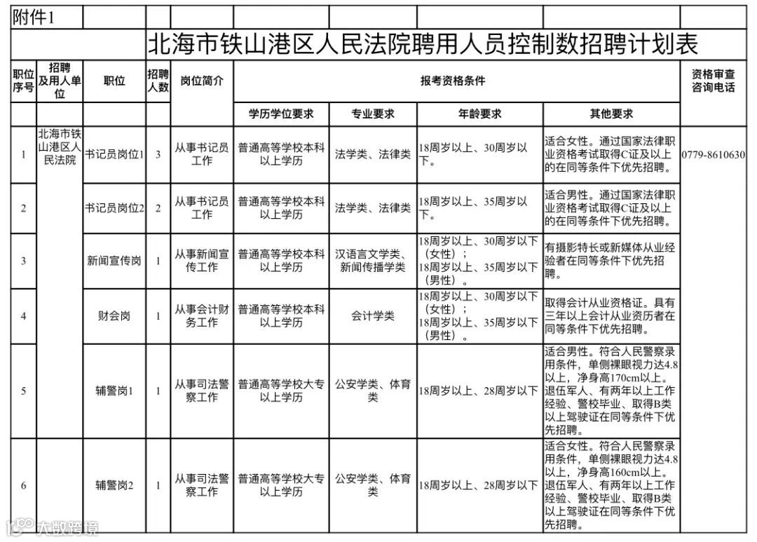
各职位具体报考条件详见《北海市铁山港区人民法院聘用人员控制数招聘计划表》。
详见《北海市铁山港区人民法院聘用人员控制数招聘计划表》;
三、招聘程序
(一)报名
报名时间:即日起至2023年5月29日18:00。
报名方式:全部采取网上报名形式进行,请报名者如实填写报名表、报考人员诚信承诺书(见附件) ,有效身份证、毕业证、学位证和报考岗位要求的其它证书扫描件各1份,将文件扫描压缩打包并备注文件名(报考岗位+名字)后发送至北海市铁山港区人民法院邮箱,邮箱名为:
tsgqfy@163.com。
(二)资格审查
招聘机关负责对报考者报名材料进行资格审查。通过资格审查的名单将在北海市铁山港区人民法院门户网:
(https://tsgqfy.gxcourt.gov.cn)、微信公众号“北海市铁山港区人民法院”进行发布,请考生注意查看。
(三)速录技能测试(书记员岗位需要)
速录技能测试由北海市铁山港区人民法院统一组织实施(统一命题、统一评分),设置考场(考场地点另行通知)。资格审查合格者,参加速录技能测试,测试的形式为听打,根据记录速度和准确率评分。速录技能测试满分为100分。速录技能测试成绩合格的,才能进入笔试。速录技能测试成绩占总分的30%。具体速录技能测试事项另行通知。
(四)体能测评(辅警岗位需要)
报考辅警岗位的,须进行体能测评。体能测评的项目和标准按照国家有关规定执行。报考人员不按规定时间、地点参加体能测评的,视为自动放弃体能测评资格。体能测评三项全部达标方为合格。体能测评结果当天公布。体能测评合格者方能进入笔试。
体能测评具体时间、地点另行发布。体能测评公告将在北海市铁山港区人民法院门户网:
(https://tsgqfy.gxcourt.gov.cn)、微信公众号“北海市铁山港区人民法院”进行发布,请考生注意查看。
(五)新闻宣传专业测试(新闻宣传岗位需要)
报考新闻宣传岗位的,须进行新闻宣传专业测试。主要考察写作、新媒体运用等岗位技能。新闻宣传专业测试成绩占总分的30%。具体事项另行通知。
(六)笔试
笔试采取闭卷方式,主要考察考生基本价值观和政治立场是否端正,政治时事知识,是否具有良好的职业道德,是否具备公务应用文体如报告、调研、讲话等体裁的写作能力等,不指定参考书。笔试满分为100分,财会、辅警岗位按40%权重计入总成绩;书记员、新闻宣传岗位按30%权重计入总成绩。
笔试具体时间地点待定。具体事项近期将在北海市铁山港区人民法院门户网:
(https://tsgqfy.gxcourt.gov.cn)、微信公众号“北海市铁山港区人民法院”发布,请考生注意查看。
(七)面试
根据笔试成绩(书记员岗位包括速录技能测试成绩、新闻宣传岗位包括新闻宣传专业测试成绩)按计划招聘人数与面试人数1:3比例,从高分到低分顺序确定各职位面试人员名单(参加笔试人数达不到前述比例要求的职位,该职位所有参加笔试人员均进入面试;比例内末位考生出现笔试成绩并列的,同时确定为进入面试人员)。
面试前,对进入面试人员进行面试资格审查。考生接到通知后,携带本人有效身份证、学历学位证书或在读学历层次证明等原件以及其它涉及报名条件的证明材料原件,按规定时间到指定地点参加资格审查。不能按要求提供相关证件、证明或未按时参加资格审查的,视为自动放弃。考生提供的材料不实的,取消面试资格。
面试成绩满分为100分,60分为合格。面试成绩不合格的,不予聘用。财会、辅警岗位面试成绩按60%权重计入总成绩;书记员、新闻宣传岗位按40%权重计入总成绩。
面试时间、面试地点待定,具体事项近期将在北海市铁山港区人民法院门户网:
(https://tsgqfy.gxcourt.gov.cn)、微信公众号“北海市铁山港区人民法院”发布,请考生注意查看。
(八)体检
根据速录技能测试(书记员岗位)、新闻宣传专业测试(新闻宣传岗位)、笔试、面试总成绩,按计划招聘人数与体检人选1:1比例,从高分到低分顺序确定各职位体检人员名单,统一组织体检。体检标准参照公务员录用相关标准进行。体检费用由考生承担。
(九)考察
考察内容包括政治表现、道德品质、工作能力和实绩、岗位匹配度等。考察时,考生需提交无犯罪记录证明和征信情况证明。
(十)确定拟聘用人员及公示
根据考察情况,确定拟聘用人员名单,面向社会公示5个工作日。公示中有信访举报,经核实不符合聘用条件的,取消聘用资格。
因考生未按时参加体检、体检不合格、考察不合格、公示发现问题被取消聘用资格或者个人放弃等出现缺额的,均可在本职位已参加面试且成绩合格的人员中按总成绩从高分到低分顺序递补。
(十一)聘用
公示期满,没有问题或者反映的问题不影响聘用的,聘用人员与用人单位签订劳动合同。首次签订劳动合同的期限为1年,其中试用期1个月。试用期满后,经考核合格的,聘为聘用人员控制数;考核不合格的,解除劳动合同。合同期满后,经考核合格的,可续签劳动合同。聘用人员应按用人单位通知的时间报到,不按时报到的,取消聘用。聘用人员为已参加工作人员的,需按用人单位要求提供与原单位解除聘用(劳动)合同或者生效的劳动(人事)争议仲裁裁决书等有效书面证明材料,不能提供相关书面证明材料的,取消聘用。如与原单位涉及劳动纠纷,概由本人负责处理;无法及时处理的,取消聘用。
试用期期间,实行试用期工资。转正后,工资标准参照北海市聘用人员控制数标准执行。单位食堂提供餐食,每月发放伙食补贴。享受工会福利。提供宿舍、办公设备、差旅费、法院制服等必要保障。
在招聘过程中,对申报材料故意隐瞒、弄虚作假的,一经发现证实,取消聘用资格,考生本人承担由此产生的一切后果。
招聘期间,考生应保证通讯工具畅通,因通讯不畅导致相关后果由考生本人承担。
本次招聘过程中相关事项的通知,将通过北海市铁山港区人民法院门户网:
(https://tsgqfy.gxcourt.gov.cn/)、微信公众号“北海市铁山港区人民法院”进行发布,请考生随时关注。未尽事宜,与本院政治部联系,0779-8610630。
附件2:北海市铁山港区人民法院招聘聘用人员控制数报名表.doc
北海市铁山港区人民法院
2023年5月22日
- END -
➤内容来源:北海市铁山港区人民法院 | 版权归原作者所有
➤图文编辑:北海阿叔-豆腐|转载请注明
➤北海阿叔 商业推广联系:bh9584(请备注店名)







