热热热热
入伏后的北海“热情似火”
合浦县最高气温达到了34.6℃

不过这样闷蒸的日子或迎来转机
↓↓↓
今年首个登陆我国的台风可能要来了
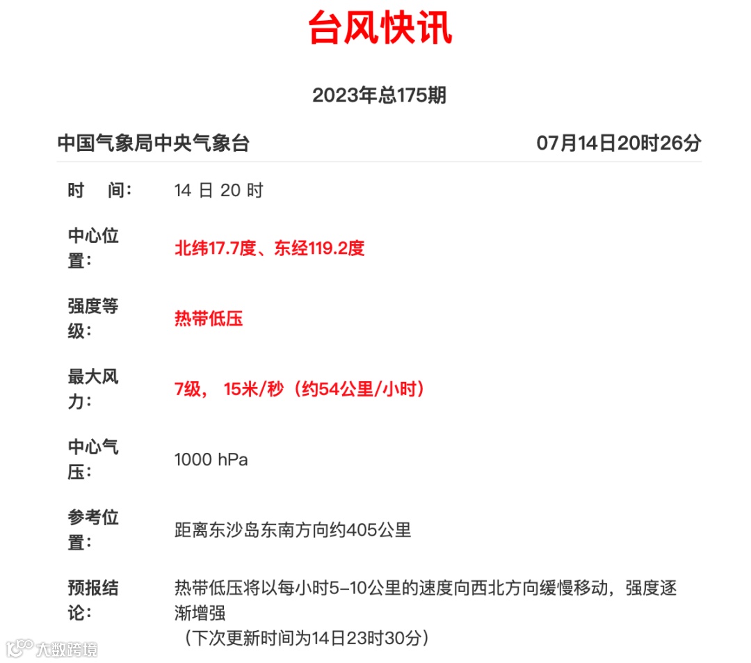
今日菲律宾附近热带低压生成!
可能在未来24小时内加强为热带风暴
据中央气象台消息:菲律宾附近热带低压已于今天(14日)上午11点钟生成,其中心位于我国东沙岛东偏南方向约500公里的吕宋岛北部陆地上,就是北纬18.4度、东经121.1度,中心附近最大风力有7级(15米/秒),中心最低气压为1000百帕。
预计,该热带低压将以每小时5-10公里的速度向西偏北方向移动,强度逐渐增强,有可能于未来24小时内加强为今年第4号台风,并于17日傍晚到18日早晨在海南岛东部到广东西部一带沿海登陆(台风级或强台风级,33-42米/秒,12-14级),之后于18日进入北部湾,并向越南北部一带沿海靠近。

据了解,该低压或将成为今年首个登陆我国的台风,登陆时间较常年(1991年-2020年)初台平均登陆时间(6月27日)偏晚20天左右。
风力预报:14日白天至16日夜间,受西南季风和南海热带系统影响,黄海东南部海域、东海大部海域、南海大部海域、巴士海峡将有6~7级、阵风8级风,其中南海北部和中部部分海域风力可达8~9级、阵风10级。
未来7天多降雨天气
17日前闷热依旧
据广西气象台消息,预计7月17日前,我区大部维持35℃以上的高温天气。17日-21日,受热带气旋影响,桂南、桂西和北部湾海面有较明显风雨。
受其影响,北部湾海面:今天晚上到明天白天,多云有阵雨或雷雨,偏南风4~5级;15日晚上到16日白天,多云有阵雨或雷雨,偏南风转偏北风4~5级;16日晚上到17日白天,暴雨,偏北风逐渐加大到8~9级、阵风10~11级。合浦到东兴沿海各地台风警报站,从现在起升挂台风信号一号风球。
北海市:今晚到明天,多云间阴天,有雷阵雨,偏南风3~4级,气温27~33℃;16日,多云间阴天,有雷阵雨,偏南风转偏北风3~4级,气温27~33℃;17日,阴天,雷阵雨转大雨,局部暴雨,偏北风4~5级,白天起逐渐加大到7~8级,阵风9~10级,气温26~31℃。
提醒:
17-18日受热带气旋影响,北海市及北部湾海面将有较强风雨天气,请密切关注热带气旋最新发展动态,提前做好防御准备;海上船只和海上作业人员请及时回港避风,涉海活动请注意安全。
- END -
➤内容来源:中央气象台、广西气象、北海气象 | 版权归原作者所有
➤图文编辑:北海阿叔-豆腐|转载请注明
➤北海阿叔 商业推广联系:bh9584(请备注店名)





