
11日凌晨
北海市防汛应急响应从四级提升至三级
各中小学也发出停课半天的通知


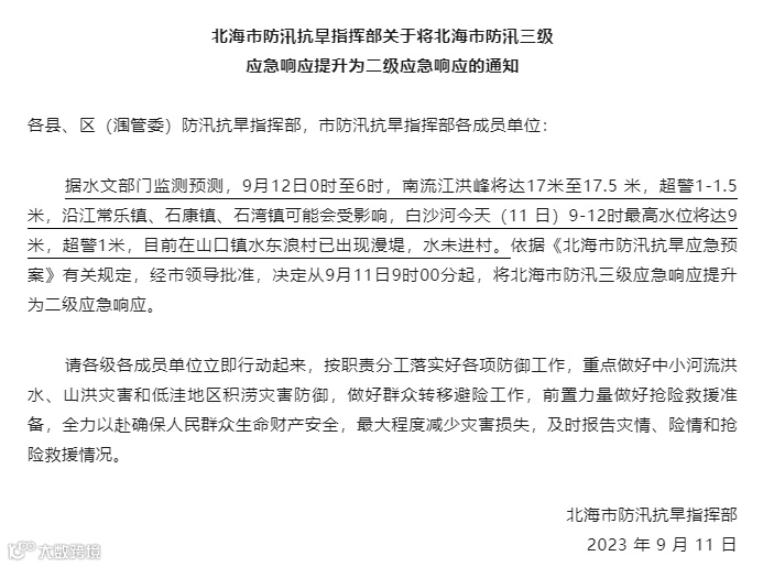
据水文部门监测预测,9月12日0时至6时,南流江洪峰将达17米至17.5 米,超警1-1.5米,沿江常乐镇、石康镇、石湾镇可能会受影响,白沙河今天(11 日)9-12时最高水位将达9米,超警1米,目前在山口镇水东浪村已出现漫堤,水未进村。依据《北海市防汛抗旱应急预案》有关规定,经市领导批准,决定从9月11日9时00分起,将北海市防汛三级应急响应提升为二级应急响应。


北海市雨量实况
10日05时至11日05时,受台风“海葵”残余环流影响,北海市东部及南部沿海地区普降大暴雨,局部特大暴雨,超过250毫米的气象站点有4个,超过100毫米的气象站点有20个,其中雨量最大出现在白沙榄根314.3毫米。
受台风“海葵”残余环流影响,预计11~12日我市还将出现持续强降雨天气,累积雨量100~250毫米,局部超过250毫米,小时雨强为40~60毫米,局地80毫米以上。
据中央台气象消息
未来三天
广西南部降雨仍将持续
其中,11日—12日
强降雨中心转移至广西中南部
暴雨黄色预警!
广西南部有大到暴雨
中央气象台9月11日10时继续发布暴雨黄色预警:预计,9月11日14时至12日14时,广西南部、广东西南部、海南岛北部沿海地区及陕西南部、四川东部、重庆大部、湖北西部和北部、河南南部、安徽中部等地有大到暴雨,其中,广西南部、四川东北部、河南东南部等地部分地区有大暴雨(100~180毫米)。上述部分地区伴有短时强降水(最大小时降雨量30~60毫米,局地可超过80毫米),局地有雷暴大风等强对流天气。

强对流蓝色预警!
广西南部将有短时强降水天气
中央气象台9月11日10时发布强对流天气蓝色预警:预计9月11日14时至12日14时,黑龙江中部、山西东部、河北中南部和东北部、山东北部、四川东南部等地的部分地区将有8—10级雷暴大风或冰雹天气;黑龙江中北部、吉林东部、辽宁东部、山西南部、河北中南部和东北部、北京南部、天津东部、山东中北部和东部、河南北部和东南部、安徽中部、江苏西部、湖北、湖南北部、江西西北部、四川东部、重庆、贵州西北部、云南南部和东北部、广西南部、广东中西部、海南岛、台湾岛南部等地的部分地区将有短时强降水天气,最大小时雨量30~60毫米,局地可达80毫米以上。预计,强对流的主要影响时段为今天午后到夜间。

广西升级发布洪水橙色预警
17条河流21个站超警
11日6时
广西水文中心升级发布
洪水橙色预警↓↓
据广西气象消息:。预计今明两天玉林、钦州、北海、防城港等地仍有大暴雨、局地特大暴雨,11-13日累计雨量:桂南和沿海地区80~150毫米、局地400毫米以上,最大小时降雨量40~60毫米、局地80毫米以上。过程强降雨集中,累计雨量大,持续时间长,灾害风险较高,需加强防御强降雨及其次生灾害。

北海市气象台2023年9月11日17时发布【强风警报】
北部湾海面:今晚到明天,阴天,有暴雨到大暴雨,局部特大暴雨,并伴有雷电,西南风5~6级,雷雨时有短时大风;13日,阴天间多云,有中雨,局部大雨,并伴有雷电,偏南风4~5级,雷雨时有短时大风;14日,阴天,有大雨,局部暴雨,并伴有雷电,东南风4~5级,雷雨时有短时大风。北海港及涠洲岛各台风警报站所挂的强风信号一号风球不改变。

北海市:今晚到明天,阴天,有暴雨到大暴雨,局部特大暴雨,并伴有雷电,西南风4~5级,雷雨时有短时大风,气温25~28℃;13日,阴天间多云,有中雨,局部大雨,并伴有雷电,偏南风3~4级,雷雨时有短时大风,气温25~30℃;14日,阴天,有大雨,局部暴雨,并伴有雷电,东南风3~4级,雷雨时有短时大风,气温25~29℃。
请公众继续防御强降水及其引发的中小河流洪水、山洪、山体滑坡和城乡积涝等次生灾害。暴雨期间尽量不要外出,必须外出时应尽可能绕过积水严重的地段,要注意观察,贴近建筑物行走,防止跌入窨井、地坑等。
- END -
➤内容来源:中国天气网广西站、广西气象微博、中央气象台、自治区应急管理厅、广西水文中心、北海气象微博 | 版权归原作者所有
➤图文编辑:北海阿叔-豆腐|转载请注明
➤北海阿叔 商业推广联系:bh9584(请备注店名)









