
北海市住房和城乡建设局关于开展住宅小区物业专项维修资金规范使用整治工作的通知
北建房〔2024〕267号
市市域社会治理网格化指挥中心、市辖区政府,各物业服务企业:
一、整治内容
二、整治范围
三、整治时间
四、整治工作安排
特此通知
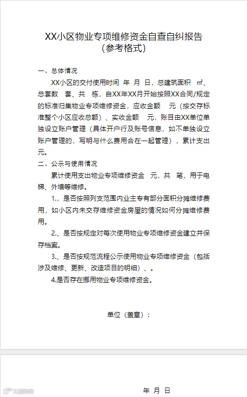
附件:1.XX小区物业专项维修资金自查自纠报告
2.XX小区物业专项维修资金自查自纠表
2024年9月9日
(联系人:唐伟珍 联系电话:3067743)


- END -
➤内容来源:北海市住房和城乡建设局 | 版权归原作者所有
➤图文编辑:北海阿叔-豆腐|转载请注明
➤北海阿叔 商业推广联系:bh9584(请备注店名)



