
中央气象台9月4日18时发布台风红色预警

台 风 公 报
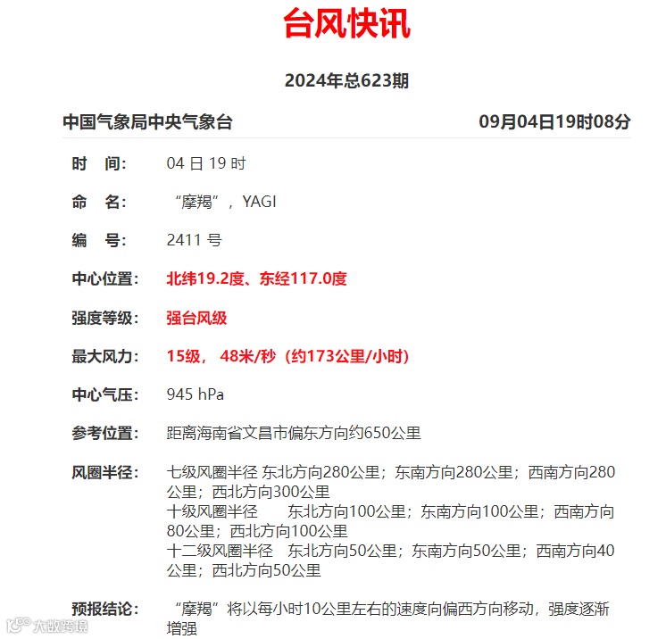
今年第11号台风“摩羯”已于今天(4日)下午由台风级加强为强台风级,下午5点钟其中心位于海南省文昌市偏东方大约660公里的南海东北部海面上,就是北纬19.2度、东经117.1度,中心附近最大风力有15级(48米/秒),中心最低气压为945百帕,七级风圈半径280-300公里,十级风圈半径80-100公里,十二级风圈半径40-50公里。

预计,“摩羯”将以每小时10公里左右的速度向西偏北方向移动,强度继续增强,将于6日下午在海南琼海到广东电白一带沿海登陆(强台风级或超强台风级,15-16级,48-55米/秒),7日凌晨移入北部湾海面,尔后趋向中越交界,强度逐渐减弱。

大风预报:9月4日20时至5日20时,台湾海峡、南海大部、巴士海峡、福建中南部沿海、广东中东部沿海将有6-8级大风,其中南海北部和中部部分海域及东沙群岛附近海域将有9-11级大风,“摩羯”中心经过的附近海域的风力可达12-16级、阵风17级以上。

降水预报:9月4日20时至5日20时, 台湾岛东南部、广东南部沿海、海南岛东北部等地将有大到暴雨(50-80毫米)。
广西壮族自治区气象局:
台风“摩羯”9月7日进入北部湾海面
6-8日北部湾和桂南桂西有强风雨 需加强防御
预计“摩羯”将于以强台风级或超强台风级在海南万宁到广东电白一带沿海登陆,7日凌晨移入北部湾海面,趋向中越交界边境地区并再次登陆。

受其影响,6-8日,北部湾海面风力11~12级、阵风13~14级,钦北防沿海城市风力10~11级、阵风12~13级,桂南其它地区风力6~8级、阵风9~11级;北部湾海面有暴雨、局地大暴雨到特大暴雨,桂南、桂西有大雨到暴雨、局地大暴雨。需迅速做好防台各项准备工作,沿海市县加强安全管理,海上过往船只应及时回港避风、海上作业人员迅速撤离、及时转移危险地区群众。

大风预报
北部湾海面:今天白天到晚上,偏北风4~5级,雷雨时有8级以上雷暴大风;5日,偏北风逐渐加大7~8级、阵风9~10级;6日,偏北风转偏东风逐渐加大到10~11级、阵风12~13级;7日,旋转风11~12级、阵风13~14级;8日,偏东风8级、阵风9~10级。
陆地:6-8日,桂南有6~8级、阵风9~11级大风,其中钦北防沿海城市10~11级、阵风12~13级。

暴雨预报
6-8日过程累计雨量:桂南、桂西部分地区80~180毫米、局地300毫米以上,最大小时降雨量40~60毫米、局地80毫米以上。

北海市气象台2024年9月4日17时发布【台风警报】
受今年第11号台风“摩羯”影响,北部湾海面:今晚到明天,多云,偏北风4~5级;6日,阴天,有暴雨,局部大暴雨,偏北风风力逐渐加大到11~12级,阵风13~14级;7日,阴天,有大暴雨,北转南风12~13级,阵风14~15级。北海港及涠洲岛各台风警报站所挂台风信号二号风球不改变。

北海市:今晚到明天,多云,偏北风3~4级,气温28~35℃;6日,阴天,有大雨,局部暴雨,偏北风风力逐渐加大到8~9级,阵风10~11级,气温26~32℃;7日,阴天,有暴雨,局部大暴雨,气温25~30℃。

预计9月6-7日受台风“摩羯”影响,我市及北部湾海面将有严重风雨天气,根据广西台风灾害风险评估模型,北海市台风气象灾害风险高,建议海上过往船只和海上作业人员及时回港避风,海岛旅游和水上项目需注意安全,滨海旅游注意及时撤离人员,避免滞留海岛;建筑工棚、户外广告牌、行道树等做好防风加固工作;各地需注意防御强降雨及其引发的山洪、滑坡、城乡内涝等次生灾害,防范强降雨及大风天气对城市运行、交通运输、农业生产等的不利影响。
转发提醒!
提前做好防范!
- END -
➤内容来源:北海阿叔综合中央气象台、广西气象、北海气象 | 版权归原作者所有
➤图文编辑:北海阿叔-豆腐|转载请注明
➤北海阿叔 商业推广联系:bh9584(请备注店名)



