
拐了!拐了!
一觉睡醒发现不少人都在发圈
北海福地!台风“摩羯”路线拐了!




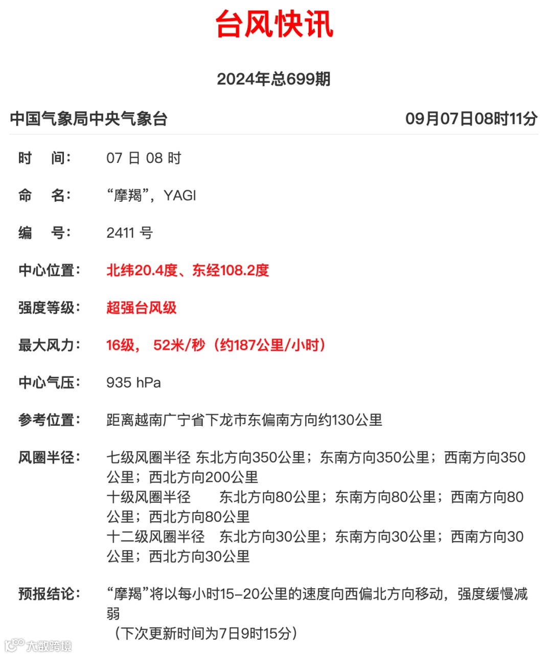
昨晚大家还好吗?台风“摩羯”今晨在北部湾活动,强度16级(52米/秒),维持超强台风级别,预计今天下午到夜间将在越南东北部到中越交界处再次登陆!

中央气象台2024年09月07日06时发布《台风公报》
今年第11号台风“摩羯”(超强台风级)的中心已于昨天(6日)下午4点20分前后在海南省文昌市沿海登陆(62米/秒,915百帕,超强台风级),昨天晚上10点20分前后在广东省徐闻县角尾乡再次登陆,登陆时中心附近最大风力有17级(58米/秒),中心最低气压为925百帕。登陆后,“摩羯”西行进入北部湾,强度略有减弱。今天(7日)早晨5点钟,其中心位于北部湾海面上,就是北纬20.3度、东经108.6度,中心附近最大风力有16级(52米/秒,超强台风级),中心最低气压为935百帕,七级风圈半径200-350公里,十级风圈半径80公里,十二级风圈半径30公里。

预计,“摩羯”将以每小时10-15公里的速度向西偏北方向移动,强度缓慢减弱,逐渐向越南东北部至中越交界一带沿海靠近,并有可能于今天下午至夜间在上述沿海登陆(42-48米 /秒,强台风级),登陆后将继续西行,强度逐渐减弱。

大风预报:9月7日08时至8日08时,北部湾、南海大部、海南岛沿海、琼州海峡、广东中西部沿海、广西沿海将有6-8级大风,其中南海西北部的部分海域、北部湾、琼州海峡、广东西部沿海、广西沿海、海南岛西北部及其沿海将有9-12级大风,“摩羯”中心经过的附近海域或地区风力可达13-16级,阵风17级及以上。

降水预报:9月7日08时至8日08时,广西中南部、广东西南部、海南岛西部、云南东南部等地部分地区有大到暴雨,其中,广西南部、广东西南部、云南东南部等地部分地区有大暴雨,广西南部沿海局地特大暴雨(250~450毫米)。

北海市气象台2024年9月7日08时发布【台风紧急警报】
今年第11号台风“摩羯”(超强台风级)的中心今天凌晨05时其中心位于北纬20.3度、东经108.6度,也就是距离涠洲岛南偏西方向约92公里的海面上,中心附近最大风力16级。预计,“摩羯”将以每小时15~20公里的速度向西偏北方向移动,强度缓慢减弱,并于7日下午在广西防城港到越南北部一带沿海再次登陆(强台风级),之后强度逐渐减弱。
受其影响,北部湾海面:今天白天到晚上,阴天,有大暴雨,局部特大暴雨,旋转风12~13级,阵风14~15级,“摩羯”中心经过的附近海域的风力15~16级、阵风17级以上;8日,阴天间多云,有阵雨,偏东风8~9级,阵风10~11级,白天起5~6级,阵风7~8级;9日,阴天间多云,有阵雨,偏东风4~5级。北海港及涠洲岛各台风警报站所挂的台风信号四号风球不改变。
北海市:今天白天到晚上,阴天,有暴雨,局部大暴雨,旋转风10~11级,阵风12~13级,气温25~29℃;8日,阴天间多云,有阵雨,偏东风6~7级,阵风8~9级,白天起5级,阵风6级,气温26~32℃;9日,阴天间多云,有阵雨,偏东风3~4级,气温26~31℃。

虽然台风路径“拐了”,但也必须要提醒大家,
受其影响,
今明两天,广西南部、云南南部的雨非常大,
一定要注意安全!
- END -
➤内容来源:北海阿叔综合中央气象台、广西气象、北海气象 | 版权归原作者所有
➤图文编辑:北海阿叔-豆腐|转载请注明
➤北海阿叔 商业推广联系:bh9584(请备注店名)



