

一揽子金融政策公布
在5月7日举行的国新办新闻发布会上,中国人民银行、国家金融监督管理总局、中国证券监督管理委员会负责人介绍“一揽子金融政策支持稳市场稳预期”有关情况,并答记者问。
据介绍,中国人民银行推出三大类、十项措施。
一是数量型政策,通过降准等措施,加大中长期流动性供给,保持市场流动性充裕。
二是价格型政策,下调政策利率,降低结构性货币政策工具利率,同时调降公积金贷款利率。
三是结构型政策,创设并加力实施结构性货币政策工具,支持科技创新、扩大消费、普惠金融等领域。
1.降低存款准备金率0.5个百分点,预计将向市场提供长期流动性约1万亿元。
2.完善存款准备金制度,阶段性将汽车金融公司、金融租赁公司的存款准备金率,从目前的5%调降至0%。
3.下调政策利率0.1个百分点,即公开市场7天期逆回购操作利率从目前的1.5%调降至1.4%,预计将带动贷款市场报价利率(LPR)同步下行约0.1个百分点。
4.下调结构性货币政策工具利率0.25个百分点,包括:各类专项结构性工具利率、支农支小再贷款利率,均从目前的1.75%降至1.5%;抵押补充贷款(PSL)利率从目前的2.25%降至2%。
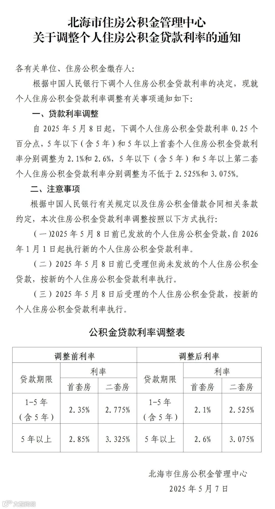
5.降低个人住房公积金贷款利率0.25个百分点,五年期以上首套房利率由2.85%降至2.6%,其他期限的利率同步调整。
6.增加3000亿元科技创新和技术改造再贷款额度,由目前的5000亿元增加至8000亿元,持续支持“两新”政策实施。
7.设立5000亿元“服务消费与养老再贷款”,引导商业银行加大对服务消费与养老的信贷支持。
8.增加支农支小再贷款额度3000亿元,与调降相关工具利率的政策形成协同效应,支持银行扩大对涉农、小微和民营企业的贷款投放。
9.优化两项支持资本市场的货币政策工具,将证券、基金、保险公司互换便利5000亿元和股票回购增持再贷款3000亿元额度合并使用,总额度8000亿元。
10.创设科技创新债券风险分担工具,央行提供低成本再贷款资金,可购买科技创新债券,并与地方政府、市场化增信机构等合作,通过共同担保等多样化的增信措施,分担债券的部分违约损失风险,为科技创新企业和股权投资机构发行低成本、长期限科创债券融资提供支持。
- END -
➤内容来源:北海市住房公积金管理中心、央视新闻 | 版权归原作者所有
➤图文编辑:北海阿叔-泡泡|转载请注明
➤北海阿叔 商业推广联系:bh9584(请备注店名)


一揽子金融政策公布
在5月7日举行的国新办新闻发布会上,中国人民银行、国家金融监督管理总局、中国证券监督管理委员会负责人介绍“一揽子金融政策支持稳市场稳预期”有关情况,并答记者问。
据介绍,中国人民银行推出三大类、十项措施。
一是数量型政策,通过降准等措施,加大中长期流动性供给,保持市场流动性充裕。
二是价格型政策,下调政策利率,降低结构性货币政策工具利率,同时调降公积金贷款利率。
三是结构型政策,创设并加力实施结构性货币政策工具,支持科技创新、扩大消费、普惠金融等领域。
1.降低存款准备金率0.5个百分点,预计将向市场提供长期流动性约1万亿元。
2.完善存款准备金制度,阶段性将汽车金融公司、金融租赁公司的存款准备金率,从目前的5%调降至0%。
3.下调政策利率0.1个百分点,即公开市场7天期逆回购操作利率从目前的1.5%调降至1.4%,预计将带动贷款市场报价利率(LPR)同步下行约0.1个百分点。
4.下调结构性货币政策工具利率0.25个百分点,包括:各类专项结构性工具利率、支农支小再贷款利率,均从目前的1.75%降至1.5%;抵押补充贷款(PSL)利率从目前的2.25%降至2%。
5.降低个人住房公积金贷款利率0.25个百分点,五年期以上首套房利率由2.85%降至2.6%,其他期限的利率同步调整。
6.增加3000亿元科技创新和技术改造再贷款额度,由目前的5000亿元增加至8000亿元,持续支持“两新”政策实施。
7.设立5000亿元“服务消费与养老再贷款”,引导商业银行加大对服务消费与养老的信贷支持。
8.增加支农支小再贷款额度3000亿元,与调降相关工具利率的政策形成协同效应,支持银行扩大对涉农、小微和民营企业的贷款投放。
9.优化两项支持资本市场的货币政策工具,将证券、基金、保险公司互换便利5000亿元和股票回购增持再贷款3000亿元额度合并使用,总额度8000亿元。
10.创设科技创新债券风险分担工具,央行提供低成本再贷款资金,可购买科技创新债券,并与地方政府、市场化增信机构等合作,通过共同担保等多样化的增信措施,分担债券的部分违约损失风险,为科技创新企业和股权投资机构发行低成本、长期限科创债券融资提供支持。
- END -
➤内容来源:北海市住房公积金管理中心、央视新闻 | 版权归原作者所有
➤图文编辑:北海阿叔-泡泡|转载请注明



