
北海市住房和城乡建设局
关于规范“工抵房”合同网签备案管理的通知
各预售资金监管银行、房地产开发企业:
为促进预售商品房项目建设交付,有效缓解房地产开发企业资金压力,现结合我市实际,将抵顶工程款的预售商品房(以下简称“工抵房”)合同网签备案有关事宜通知如下:
一、“工抵房”认定申请
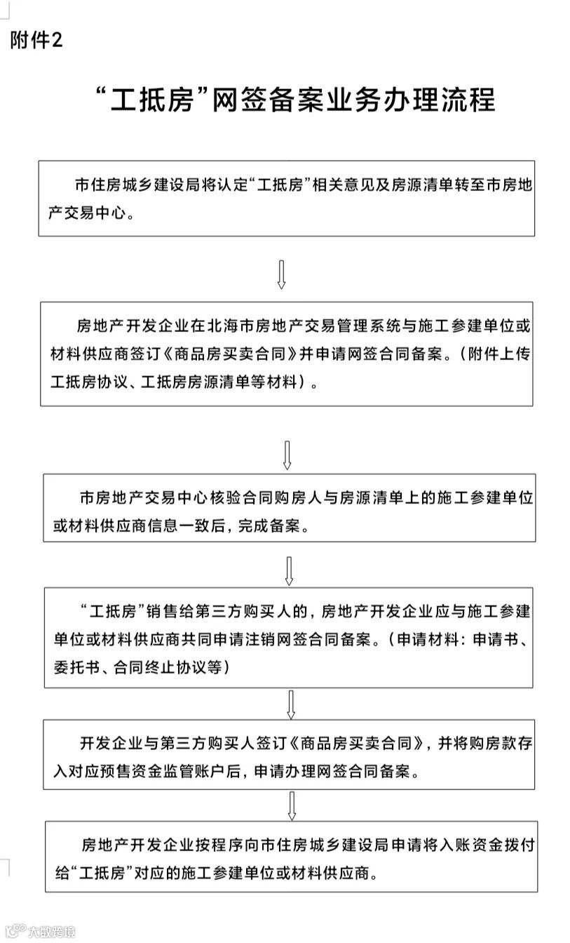
对于已取得《商品房预售许可证》的商品房项目,开发企业抵顶给施工单位、劳务分包单位等施工参建单位或材料供应商的商品房,在办理预售合同网签备案前,开发企业应向我局提交包括申请书、“工抵房”协议书、工程施工合同(或材料供应合同)、工抵房源明细表等材料,由我局对“工抵房”开展认定(附件1)。
二、“工抵房”网签备案办理流程
经我局认定的“工抵房”,办理商品房预售合同网签备案至相关施工参建单位或材料供应商名下时,无需核验预售资金是否存入监管账户。处于预售阶段的“工抵房”,允许注销原商品房预售合同网签备案并再次申请办理网签备案至第三方购买人,购房款应依照《北海市商品房预售资金监管实施细则(试行)》的规定,直接存入对应项目商品房预售资金监管账户。
三、“工抵房”销售资金拨付
“工抵房”销售给第三方购买人的,办理预售合同网签备案后,房地产开发企业按程序向我局申请将相应入账资金拨付给“工抵房”对应的施工参建单位或材料供应商。
本通知自印发之日起实施。
附件:
2025年5月23日
(联系科室:房地产市场监管科 联系电话:2031680)
- END -
➤内容来源:北海住建 | 版权归原作者所有
➤图文编辑:北海阿叔-泡泡|转载请注明



