
2025年6月1日起
申请流程以及注意事项有哪些呢?
北海市医保局为大家一一解答
第一步:材料准备
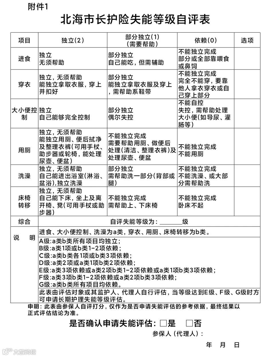
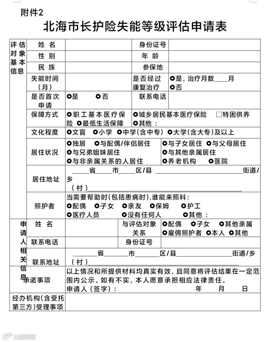
1.《北海市长护险失能等级自评表》和《北海市长护险失能等级评估申请表》。表格可在北海市长护险承办机构(中国太平洋财产保险股份有限公司北海中心支公司、中国人寿保险股份有限公司合浦支公司)窗口领取,也可在北海市医保局门户网站通知公告板块或者“北海医保”微信公众号下载(详见本文附件);

2.申请人身份证或参保凭证(代理人办理的一并提供代理人有效身份证件);
3.评估对象处于失能状态6个月以上证明材料:门诊病历、出院小结、医疗诊断书等;
4.评估需要的其他材料。
第二步:提交申请
在每月的前10个工作日,把申请材料交到居住地或参保地长护险失能等级评估受理点,受理网点分布如下:
1.中国太平洋财产保险股份有限公司北海中心支公司(负责居住地或参保地为市本级、海城区、银海区、铁山港区、市涠洲岛旅游区管委会的参保人材料受理)
地址:北海市海城区海建大厦二楼
咨询电话:0779-3200488
2.中国太平洋财产保险股份有限公司北海中心支公司铁山港营销服务部(负责居住地或参保地为市本级、海城区、银海区、铁山港区、市涠洲岛旅游区管委会的参保人材料受理)
地址:北海市铁山港区南康镇朝阳大道南72号
咨询电话:0779-3200488
3.中国人寿保险股份有限公司合浦支公司(负责居住地或参保地为合浦县的参保人材料受理)
地址:合浦县廉州镇还珠南路10号
咨询电话:0779-7202113
第三步:受理审核
经审核,申请资料不完整或不符合规定的,工作人员将一次性告知申请人需要补齐的材料;申请资料完整且符合规定的,工作人员录入长护险失能等级评估管理系统,并预约时间组织上门评估。
第四步:现场评估
评估人员上门主动出示相关证件,现场评估,进行信息采集,填写评估表,对评估过程完整录像。
第五步:提出结论
评估人员将评估内容录入系统,系统根据失能等级划分规则,生成评估结论。
第六步:公示与送达
达到重度失能等级的,公示5天后,医保经办机构出具《北海市长护险失能等级评估结论书》,通过书面、电子等形式送达评估对象或其监护人、委托代理人。
其他注意事项:
一、有下列情形的,不予受理失能等级评估申请:
1.未按规定缴纳基本医疗保险和长护险保费的;
2.不符合待遇享受条件的;
3.发生护理服务费用不属于长护险基金支付范围的;
4.申报材料不全或提供虚假材料的;
5.因交通事故、刑事案件、工伤事故、医疗事故等依法应当由第三人负担的;
6.其他长护险不予受理评估申请的情形。
二、为确保失能等级评估工作的公平、公正,在进行现场评估时,评估过程将进行全程录像,请您知晓并予以配合。评估录像仅用于失能等级评估的专业判定、后续必要的质量核查等合规用途,请您安心配合评估,共同确保您应享的长期护理保险待遇能够准确、及时落实。
三、评估结论作出次月起,符合条件的申请人即可享受相应长护险待遇。
四、各医保经办机构联系电话如下:
北海市医疗保障事业管理中心:
0779-2250891
合浦县医疗保障事业管理中心:
0779-7280310
北海市海城区医疗保障服务中心:
0779-2095165
北海市银海区医疗保障服务中心:
0779-3220962
北海市铁山港区医疗保障服务中心:
0779-8603035
北海市涠洲岛旅游区民生保障局:
0779-6010060
附件1北海市长护险失能等级自评表.docx(点击下载附件)
附件2北海市长护险失能等级评估申请表.docx(点击下载附件)
- END -
➤内容来源:北海市医保局 | 版权归原作者所有
➤图文编辑:北海阿叔-泡泡|转载请注明



