大数跨境
0
0

双节假期出行高峰预测来了!广西这些路段易堵→

双节假期出行高峰预测来了!广西这些路段易堵→ 北海阿叔
2025-09-30
2
导读:点击查看


国庆中秋即将到来

想要出门游玩

或探亲访友的小伙伴

一定很关心这些事↓↓

高速公路整体车流量如何?

出行高峰期在什么时候?

……

这份出行指南请收藏好


01
高速公路车流量预测


预计出入口日均车流量为481.02万辆次,新能源车流量为67.34万辆次;最高峰车流量出现在10月1日,为530.81万辆次;分别较2024年同期增长18.66%、8.79%、14.22%。


02
服务区充电桩运营情况

区218对服务区(其中12个单侧服务区),有以下2个服务区充电桩未投入运营:贺巴高速新圩服务区,贺巴高速八步服务区,其他服务区充电桩均投入运营。请路过需要充电的车主提前合理安排。


03
高速公路可能拥堵缓行点段情况


易发生拥堵缓行的收费站


根据《全国高速公路运行监测日报》全区收费站通报数据,以及往年统计分析,预计有那洪收费站、南宁南收费站、安吉收费站、安吉东收费站、阳朔高田收费站、阳朔白沙收费站、桂林收费站、合浦收费站铁山港主线收费站、江平收费站、苏圩收费站、凭祥收费站、新地收费站、梧州西收费站、容县收费站等15个收费站易发生拥堵缓行。


易发生拥堵的收费站。


易发生拥堵缓行的收费站点位图。


易发生拥堵缓行的路段(枢纽互通)


G72泉南高速那容互通至伶俐路段、G80广昆高速石埠北互通至坛洛路段、G75兰海高速石湾立交互通至北海往南宁湛江方向等36个路段(枢纽互通)易发生拥堵缓行。


易发生拥堵缓行的路段(枢纽互通)。


易发生拥堵缓行的路段(枢纽互通)点位图。


易繁忙服务区


预计有柳城、侧岭、高田、会仙、平乐、灵川、同安、桂林、白马、贺州、三堡、龙安、下湾、社坡北、博白、松旺、亚山、清湾、钦州西、合浦、伶俐、崇左、果化、巴马南等24个服务区。


易繁忙服务区点位图。


假期期间不能撤离的涉路施工点


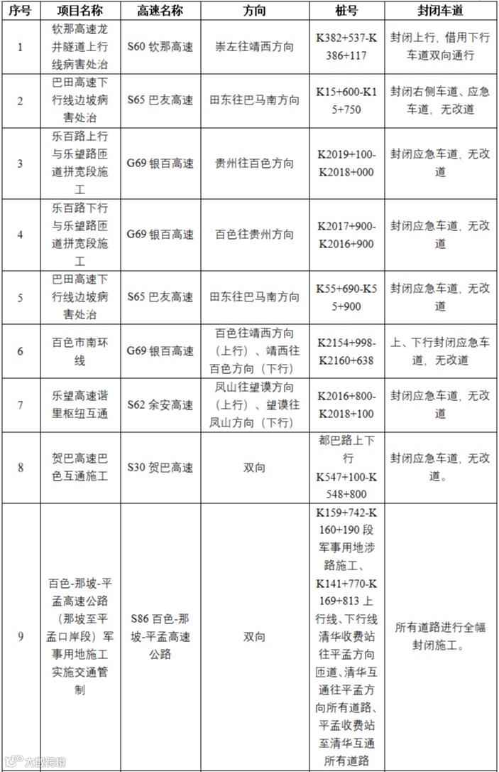
有钦那高速龙井隧道上行线病害处治项目、K23铁路桥扩建项目等31处涉路施工区不能撤离,易因通行能力下降导致拥堵缓行。国庆、中秋节期间,原则上不允许施工,紧急抢修危及行车安全的设施或严重路面病害的除外,抢修路段请看链接:

http://221.7.196.191:9002/gxgscx-public/#/home/homePage(广西高速公路出行信息服务网)。


2025年国庆、中秋节期间施工路段信息


国庆、中秋节期间不能撤离的涉路施工点点位图。


04
各市主要拥堵收费站车流分流措施


(上下滑动查看具体内容)

南宁市


1.安吉收费站发生拥堵时,可绕行→安吉东收费站→高峰收费站通行。


2.安吉东收费站发生拥堵时,可绕行→安吉收费站→高峰收费站通行。


3.G75兰海高速南宁南收费站入城安全检查站:从 G75 兰海高速→那马收费站→新江收费站→玉洞西收费站进出城。


南宁南收费站出城从325国道→大塘收费站→G75兰海高速往钦州北海方向。


4.那洪收费站发生拥堵时:往崇左、凭祥、龙州方向车辆建议行驶路线为市区→玉洞西/沙井收费站→南宁绕城高速→高岭互通立交→南宁机场高速→南友高速。(对向拥堵时,反向通行即可)


桂林市:


1.G72粟家互通桂林往兴安方向


按照交警管制要求从附近灵川西收费站上高速:八里四路→灵川大道→灵青路→灵川西收费站→G72泉南高速


2.G65桂阳高速阳朔高田互通阳朔往桂林方向


按照交警管制要求从附近阳朔白沙收费站下高速:G65包茂高速→阳朔白沙互通→阳朔白沙收费站→前往目的地


3.资源互通立交至八角寨互通立交


绕开拥堵路段,由南至北从资源收费站驶出高速→资源县→G241国道→梅溪镇→G59资兴高速八角寨收费站→资兴高速前往湖南方向。


绕开拥堵路段,由北至南从八角寨收费站驶出高速→梅溪镇→G241国道→资源县→G59资兴高速资源收费站→资兴高速前往桂林方向。


4.资源互通立交至中峰互通立交


绕开拥堵路段,由南至北从中峰收费站驶出高速→X131县道→G241国道→中峰镇→G59资兴高速资源收费站→资兴高速前往湖南方向。


绕开拥堵路段,由北至南从资源收费站驶出高速→中峰镇→G241国道→X131县道→G59资兴高速中峰收费站→资兴高速前往桂林方向。


5.桂林往贺州方向:当平乐二塘至同安段拥堵时,平乐二塘收费站(下高速)→G323国道→同安收费站或英家收费站;当同安至英家段拥堵,同安收费站(下高速)→G241国道→G323国道→英家收费站上高速。


6.贺州往桂林方向:当英家至同安段拥堵时,英家收费站(下高速)→G323国道→G241国道→同安收费站、平乐二塘收费站或平乐收费站;当同安至平乐二塘段拥堵,同安收费站(下高速)→G321国道→平乐二塘收费站或平乐收费站。


7.G72泉南高速桂柳段池头立交至桂林西互通


(1)往柳州方向:桂林北粟家立交→福利路→西二环路→机场路→临苏路→两江收费站。(若西二环也发生拥堵时:桂林北粟家立交→绕城高速→马面立交→池头立交→柳州);


(2)往阳朔、梧州、广东方向:桂林北粟家立交→绕城高速→马面立交→阳朔→梧州;


(3)往湖南方向:G72线池头立交→马面立交→绕城高速→粟家立交→G76线厦蓉高速灵川段;


(4)往贵州方向:G72线池头立交→绕城高速→马面立交→粟家立交→G76线厦蓉高速桂三路;


8.G72泉南高速桂林绕城线段桂林西互通至粟家立交;


(1)由南往北拥堵时车辆分流路线:桂林僚田收费站→西二环路→桂林北收费站。


(2)由北往南拥堵时车辆分流路线:桂林北收费站→西二环路→桂林僚田收费站。


9.桂林至广州方向:湴田隧道-大桂山隧道


绕行方案:G78汕昆高速-梅花收费-G207国道-信都收费站-G78汕昆高速


梧州市


1.新地收费站


出口拥堵


方案一:南宁往梧州方向的车辆,可提前在糯垌收费站出高速,通行国道G207,在梧州南收费站上高速。


方案二:贵梧往广东方向的车辆,可在塘步收费站出高速,通行国道G321转207国道,在梧州南收费站上高速。


2.梧州西收费站


(1)桂林往梧州西方向


方案1:G65包茂高速桂梧段桂林往梧州方向→靠右行驶进入梧州互通匝道→梧州连线→梧州支线→梧州收费站→G207→三龙大道往龙圩区方向。


方案2:G65包茂高速桂梧段桂林往南宁方向→靠右行驶进入保村互通匝道→出梧州南收费站→G207往龙圩区方向。


(2)南宁往梧州西方向


方案1:G65包茂高速南宁往梧州方向→靠右行驶进入保村互通匝道→出梧州南收费站→G207往龙圩区方向。


方案2:G65包茂高速南宁往梧州方向→靠右行驶进入梧州互通匝道→梧州连线→梧州支线→出梧州收费站→G207→三龙大道往龙圩区方向。


防城港


1.铁山港主线站出城绕行方案:


入口发生拥堵时:北海往玉林方向,经向海大道转Y036乡道到达南康收费站,由南康收费站进入高速往玉林方向。


出口发生拥堵时:玉林往北海方向,南康收费站出,通行乡道Y036转向海大道,即可到达铁山港、北海市区。


北海市


2.G7511钦东高速江平收费站拥堵绕行方案:


(1)出城方向:


从滨海公路→东兴收费站→进入高速,从滨海公路→防城港市区→防城港收费站→进入高速。


(2)进城方向:


从G7511东兴收费站→东兴市区。


玉林市


1.容县收费站:


当入口发生拥堵:往广州方向可绕行G324国道玉容一级路到山围收费站上高速;往南宁方向可绕行G324国道玉容一级路到昙容镇收费站上高速。


当出口发生拥堵:


(1)广州往南宁方向:通行G80广昆高速往南宁方向行驶至昙容镇收费站出高速,后通行G324国道玉容一级路通行至容县市区。


(2)南宁往广州方向:可行驶至山围收费站出高速,通行324国道前往容县市区。


崇左市


1.苏圩收费站:南宁方向来的车辆,可选择在南宁市区行驶至吴圩南收费站后驶出收费站转入210国道至苏圩镇;崇左方向来的车辆,可选择在扶绥收费站经210国道至苏圩镇。


2.凭祥收费站:崇左往凭祥方向车辆从夏石收费站驶出,通行G322国道(往凭祥友谊关方向),到达凭祥市。凭祥往崇左方向车辆从凭祥收费站出口右转进入G322国道(往南宁方向),沿G322国道行驶至夏石收费站入口。




05
拥堵缓行路段(枢纽互通)
车辆分流措施


(上下滑动查看具体内容)

南宁市:


1.G72泉南高速那容至伶俐路段发生拥堵时:


(1)南宁往柳州、桂林方向车辆


路线1:可以选择S31三南高速(新柳南高速)前往目的地;


路线2:可以选择S31三南高速(新柳南高速)→思陇西立交→S40苍硕高速(贵隆高速)→G72泉南高速前往目的地。 


返程亦可反向行驶。


(2)南宁往玉林、梧州方向车辆


路线1:从G7201南宁绕城高速通行至邕宁东互通→G0412深南高速(南横段)→G7212柳北高速→G80广昆高速前往目的地;


路线2:通行G0412深南高速(南横段)→平朗互通→S43宾钦高速→G80广昆高速前往目的地。


返程亦可反向行驶。


2.G75兰海高速安吉至伊岭岩路段发生拥堵时:


路线1:通行南武城市大道前往目的地;


路线2:通行S31三南高速→S40苍硕高速→岽免互通前往目的地;


路线3:通行G7522贵北高速→S40苍硕高速→岽免互通前往目的地。


返程亦可反向行驶。


3.G80广昆高速石埠北互通至坛洛路段发生拥堵时:


路线1:南宁往百色方向车辆从石埠北互通→绕行G7522贵北高速→S40苍硕高速(贵隆高速)→G80广昆高速前往目的地。


路线2:或者从沙井立交→绕行S7221沙吴高速→S90南宁外环高速→G80广昆高速前往目的地。


返程亦可反向行驶。


4.S31三南高速将帽山、中望、宁宾、鼓鸣隧道群路段发生拥堵时:


路线1:中望隧道与将帽山隧道之间路段拥堵时:柳州往南宁方向车辆从昆仑关收费站出站避开拥堵路段,绕行G242国道往南宁方向。


路线2:思陇西互通至五塘服务区路段用时:柳州往南宁方向车辆可选择从思陇收费站出站→绕行G242国道往南宁方向;或者选择从思陇西立交→绕行S40苍硕高速(贵隆高速)→S43六宾高速前往南宁方向。返程亦可反向行驶。


柳州市:


1.G78汕昆高速络满西立交至络满立交路段拥堵绕行方案


(1)进城方向:


①三江、融水往柳州方向:柳城东收费站下高速公路→国道G322→国道G209双沙路回柳州市区。


②南宁、合山往柳州方向:里高收费站下高速公路→国道G322衡友线→柳江区西外环路回柳州市区。


(2)出城方向:


来宾往三江、融水方向:柳江、太阳村收费站下高速公路→国道G209→柳城东收费站上高速公路→三江、融水。


②三江、融水往来宾方向:柳城东收费站下高速公路→国道G322→国道G209→柳州北收费站上高速公路→来宾。


③南宁、合山往河池方向:里高收费站下高速公路→国道G322衡友线→国道G323瑞临线→河池。


2.S3101柳州绕城高速新兴西互通拥堵时绕行建议:


(1)往宜州方向:可就近从G72泉南高速新兴南互通→G72泉南高速新兴互通→S3101柳州绕城高速往宜州方向行驶。


(2)往武宣方向:可从S3101柳州绕城高速新兴西互通直行→G72泉南高速新兴互通→G72泉南高速新兴南互通→G7212柳北高速往武宣方向行驶。


3.S31三南高速大塘隧道拥堵时绕行建议:


(1)往柳州方向:可就近从S31三南高速潭头收费站→G209国道→S31三南高速柳城东收费站→柳州方向行驶。


(2)往三江方向:可从S31三南高速柳城东收费站下高速公路→G209国道→S31三南高速潭头收费站上高速公路→往三江方向行驶。


桂林市:


1.G72粟家互通桂林往兴安方向


按照交警管制要求从附近灵川西收费站上高速:八里四路→灵川大道→灵青路→灵川西收费站→G72泉南高速


2.G65桂阳高速阳朔高田互通阳朔往桂林方向


按照交警管制要求从附近阳朔白沙收费站下高速:G65包茂高速→阳朔白沙互通→阳朔白沙收费站→前往目的地


3.资源互通立交至八角寨互通立交


绕开拥堵路段,由南至北从资源收费站驶出高速→资源县→G241国道→梅溪镇→G59资兴高速八角寨收费站→资兴高速前往湖南方向。


绕开拥堵路段,由北至南从八角寨收费站驶出高速→梅溪镇→G241国道→资源县→G59资兴高速资源收费站→资兴高速前往桂林方向。


4.资源互通立交至中峰互通立交


绕开拥堵路段,由南至北从中峰收费站驶出高速→X131县道→G241国道→中峰镇→G59资兴高速资源收费站→资兴高速前往湖南方向。


绕开拥堵路段,由北至南从资源收费站驶出高速→中峰镇→G241国道→X131县道→G59资兴高速中峰收费站→资兴高速前往桂林方向。


5.桂林往贺州方向:当平乐二塘至同安段拥堵时,平乐二塘收费站(下高速)→G323国道→同安收费站或英家收费站;当同安至英家段拥堵,同安收费站(下高速)→G241国道→G323国道→英家收费站上高速。


6.贺州往桂林方向:当英家至同安段拥堵时,英家收费站(下高速)→G323国道→G241国道→同安收费站、平乐二塘收费站或平乐收费站;当同安至平乐二塘段拥堵,同安收费站(下高速)→G321国道→平乐二塘收费站或平乐收费站。


7.G72泉南高速桂柳段池头立交至桂林西互通


(1)往柳州方向:桂林北粟家立交→福利路→西二环路→机场路→临苏路→两江收费站。(若西二环也发生拥堵时:桂林北粟家立交→绕城高速→马面立交→池头立交→柳州);


(2)往阳朔、梧州、广东方向:桂林北粟家立交→绕城高速→马面立交→阳朔→梧州;


(3)往湖南方向:G72线池头立交→马面立交→绕城高速→粟家立交→G76线厦蓉高速灵川段;


(4)往贵州方向:G72线池头立交→绕城高速→马面立交→粟家立交→G76线厦蓉高速桂三路;


8.G72泉南高速桂林绕城线段桂林西互通至粟家立交;


(1)由南往北拥堵时车辆分流路线:桂林僚田收费站→西二环路→桂林北收费站。


(2)由北往南拥堵时车辆分流路线:桂林北收费站→西二环路→桂林僚田收费站。


9.桂林至广州方向:湴田隧道-大桂山隧道


绕行方案:G78汕昆高速-梅花收费-G207国道-信都收费站-G78汕昆高速


梧州市:


1.S40梧硕高速梧州段洞心互通至龙腾隧道


往梧州方向车辆


从塘步收费站出站→行驶G321国道→梧州西收费站进入高速前往目的地


2.G6517梧柳高速尖峰顶隧道


梧州往柳州方向车辆


路线:在倒水互通转G65包茂高速,从梧州西收费站驶出,经G321国道到达藤县北收费站进入高速。


柳州往梧州方向车辆


路线:在太平南互通转S1511藤岑高速,蒙江收费站驶出,经G321国道到达藤县收费站进入S40梧硕高速前往梧州。


3.G6517梧柳高速冲尾隧道


梧州往柳州方向车辆


路线:在倒水互通转G65包茂高速,从梧州西收费站驶出,经G321国道到达藤县北收费站进入高速。


柳州往梧州方向车辆


路线:在太平南互通转S1511藤岑高速,蒙江收费站驶出,经G321国道到达藤县收费站进入S40梧硕高速前往梧州。


4.S1511藤岑高速


(1)新塘枢纽往岑溪方向(广东方向)


当新塘枢纽往岑溪方向(广东方向)发生交通拥堵时,在三堡收费站进行分流,车辆绕道X208县道、S310省道在G65包茂高速糯垌收费站重新进入高速往岑溪方向行驶,绕行路线全长21km。


(2)新塘枢纽往S1511藤县方向


当新塘枢纽往S1511藤县(平南)方向发生交通拥堵时,在新塘枢纽包茂高速往藤岑高速匝道口进行分流,车辆继续往前行驶6km,在糯垌收费站下高速后绕道S310省道、X208县道从三堡收费站重新进入高速往藤县(平南)方向行驶。


5.S1511藤岑高速


金鸡北枢纽梧州南往藤县方向匝道管制期间,金鸡北枢纽梧州南往藤县北方向匝道封闭,车辆改道往岑溪方向匝道,约5公里至金鸡收费站驶出后,调头再经金鸡收费站进入高速去往藤县方向


6.梧州南互通


方案一:G80广昆高速苍郁段→进入梧州南互通前方2公里→行驶左侧快车道→直接进入双车道匝道→G80广昆高速南宁方向


方案二:G80广昆高速苍郁段→梧州南收费站(出站再入高速)→G80广昆高速南宁方向


钦州市:


1.S81南湛高速六冲互通路段绕行方案:


(1)湛江至南宁方向


方案:绕行路线全程17.9公里,需要花费约20分钟。


S81南湛高速那楼收费站→022县道(全程16.6公里)→良信路(全程1.3公里)→南宁市市区。


(2)湛江至南宁方向


方案:绕行路线全程17.9公里,需要花费约20分钟。


S81南湛高速那楼收费站→022县道(全程16.6公里)→良信路(全程1.3公里)→南宁市市区。


北海市:


1.G7212柳北高速龙门立交,北海往合浦城区方向路段拥堵绕行方案:


从前方合浦收费站外广场开放临时通道进行掉头,从另一侧驶入合浦城区。


2.G75兰海高速石湾互通立交,北海往南宁、湛江方向匝道拥堵绕行方案:


(1)北海往南宁、湛江方向→石湾北收费站掉头,


(2)南宁方向来车→星岛湖收费站→国道→往北海方向。


(3)广东方向来车→闸口收费站→国道→往北海方向。


3.G75兰海高速石湾互通立交,南宁、钦州、山口往北海方向匝道拥堵绕行方案:


(1)南宁方向来车→星岛湖收费站→国道→往北海方向。


(2)广东方向来车→闸口收费站→国道→往北海方向。


4.两广交界处,山口往广东方向拥堵绕行方案


南宁方向来车→山口收费站→国道→往广东方向。


玉林市:


1.G59呼北高速玉铁段博白收费站枢纽互通


(1)玉林往北海方向


可从博白收费站驶出高速→通行G241国道到达旺茂收费站→玉铁高速往北海方向行驶。


(2)北海往玉林方向


可从旺茂收费站出高速→通行国道G241,可到达博白县城。


(3)高速主线可通行时


路线1:已过旺茂收费站的车辆可从博白收费站出→通行绿珠大道东→G359国道前往博白西收费站。


路线2:通行绿珠大道东→G241国道、人民南路→X407县道前往博白南收费站。


2.玉湛高速


因目前玉湛高速车流量的实际情况,预测“2025年国庆、中秋节”期间玉湛高速不会出现因为车流量大造成缓行甚至交通拥堵。大南、陆川北、赤坎、塘蓬、遂溪、湛江西收费站可能在出行高峰期有短暂排队缓行情况。一旦出现收费站交通缓行,收费站增派人员,增开车道,采用复式收费等方式进行疏导,必要时将视情况启动应急预案,可请求辖区高交支援维持交通秩序。


但主线道路上如果发生严重交通事故占用大部分或全部车道,可能造成交通缓行或拥堵,可能出现需要辖区高交组织绕行分流的情况,以下为绕行分流备选方案:


(1)大南收费站至马坡枢纽路段拥堵绕行备选方案:


往玉州区方向拥堵(下行):


绕行备选线路1:可选择经马坡枢纽转S2021玉林绕城高速,于玉林南收费站出高速。


绕行备选线路2:出陆川北收费站,经383县道进入玉林市。


往陆川方向拥堵(上行):


绕行备选线路:经行383县道,进入陆川北收费站上高速。


(2)当大南收费站至马坡枢纽路段发生拥堵或交通缓行时,信息中心应通过沿线可变情报板发布路段拥堵或交通缓行信息,提醒司乘人员注意绕行,同时联系S2021玉林绕城高速公司,告知车辆分流信息,请S2021玉林绕城高速运营公司提前做好保畅准备。


3.浦清高速:


(1)碓碱隧道段拥堵:往广东方向可以从石窝收费站出,往南宁方向可以 从陆川西收费站出;


(2)大朴岭隧道拥堵,往广东方向可以从博白西收费站出,往南宁方向可以从浦北江城收费站出。


贵港市:


1.G7212柳北高速贵港段石龙互通至石排互通


往梧州方向车辆


从庆丰收费站出站→行驶G358国道→桂平西收费站进入高速前往目的地


2.G6517梧柳高速人仔顶隧道


柳州往梧州方向


路线:在官成枢纽互通转至G59呼北高速、S40梧硕高速前往广东。



06
主要涉路施工点拥堵分流措施

(上下滑动查看具体内容)

1.G75兰海高速钦江大桥改造重建涉路项目拥堵绕行方案:


南宁往北海、湛江方向:


线路1:S50清凭高速→S43六钦高速。

线路2:S50清凭高速→G7212柳北高速。


北海、湛江往南宁方向:


线路1:S43六钦高速→S50清凭高速。

线路2:G7212柳北高速→S50清凭高速。


2.丽光南枢纽拥堵绕行方案


南宁往北海、湛江方向:


线路1:S81南湛高速→G7212贵合高速。

线路2:金桔站出站→G325国道→那丽站进站。


北海、湛江往南宁方向:


线路1:G7212贵合高速→S81南湛高速。

线路2:那丽站出站→G325国道→金桔站入站。


3.S7512钦防高速K23+500-k23+600铁路桥拥堵绕行方案:


进城方向:


G75钦州西收费站出站→从G7512防城收费站出站→往港口区G228国道(钦州至防城二级路)→防城区→港口区。


从钦州市区→扬帆南大道→龙门大桥→企沙大道→防城港市区→港口区。

出城方向:


从G7512防城港收费站→防城区→防城收费站入站→前往钦州、南宁方向。


从防城港收费站→防城区→G228国道(防城至钦州二级路)→到达钦州市区→钦州西收费站入站。


从防城港市区→企沙大道→龙门大桥→扬帆南大道→钦州市区。


4.广西荔浦连线路基拼宽(长滩互通),S30贺西高速,蒙山至象州上行方向K212+000-K214+000,绕行方案:


S30贺西高速龙怀收费站→沿龙怀至头排二级路行驶→S30贺西高速头排收费站。


5.广西荔浦连线路基拼宽(长滩互通),S30贺西高速象州至蒙山下行方向K212+530-K214+500,绕行方案:


S30贺西高速头排收费站→沿龙怀至头排二级路行驶→S30贺西高速龙怀收费站。


6.梧州至乐业公路广宁经苍梧至昭平(广西段)改扩建桥梁拼宽桥梁,S30贺西高速昭平至蒙山上行方向K156+073-K158+460,绕行方案:


S30贺西高速昭平收费站→沿文竹至昭平县二级路行驶→S30贺西高速文竹收费站。


7.梧州至乐业公路广宁经苍梧至昭平(广西段)改扩建桥梁拼宽桥梁,S30贺西高速蒙山至昭平下行方向K159+009-K156+180,绕行方案:


S30 贺西高速文竹收费站→沿文竹至昭平县二级路行驶→S30贺西高速昭平收费站。


8.G59呼北高速荔玉段荔浦往玉林方向四改八扩建工程涉路施工:


G59呼北高速→福绵北收费站→G241国道→福绵机场收费站。

G59呼北高速荔玉段玉林往荔浦方向四改八扩建工程涉路施工:

G59呼北高速→新桥收费站→G241国道→玉博大道→玉石公路→玉林西收费站。


9.马梧高速下行线浔江大桥伸缩缝病害处理涉路施工:


G65包茂高速桂梧段南宁往桂林方向→梧州西收费站→G321→G207→梧州收费站。



- END -


➤内容来源:广西日报、广西高速公路发展中心、广西壮族自治区文化和旅游厅 | 版权归原作者所有

➤图文编辑:北海阿叔-泡泡|转载请注明

➤北海阿叔 商业推广联系:bh9584(请备注店名)




图片

【声明】内容源于网络
0
0
北海阿叔
记得每天来看一看北海阿叔,了解北海事。如有疑问,爆料请联系:bhv114。
内容 10450
粉丝 0
北海阿叔 记得每天来看一看北海阿叔,了解北海事。如有疑问,爆料请联系:bhv114。
总阅读2.7k
粉丝0
内容10.4k