
今年第11号台风“摩羯”路径预报公布
最强可达强台风级或超强台风级

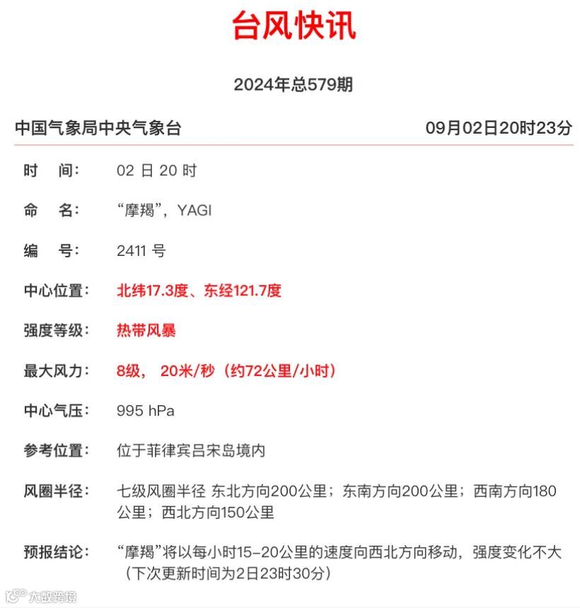
台 风 公 报
中央气象台9月2日18时发布台风预报:
今年第11号台风“摩羯”(热带风暴级)的中心今天(2日)下午2点30分前后在菲律宾吕宋岛东部沿海登陆,登陆时中心附近最大风力有8级(20米/秒),中心最低气压为995百帕。下午5点钟其中心位于菲律宾东部陆地上,就是北纬16.8度、东经122.1度,中心附近最大风力有8级(20米/秒),中心最低气压为995百帕。

预计,“摩羯”将以每小时20公里左右的速度向北偏西方向移动, 3日早晨开始转向偏西方向移动,并将于3日下午进入南海东部海面,尔后向海南岛以东海面靠近,强度逐渐加强,最强可达强台风级或超强台风级(45-52米/秒,14-16级)。

大风预报:9月2日20时至3日20时,台湾海峡、南海南部、巴士海峡、南海东部偏东海域将有6-8级风,“摩羯”中心经过的附近海域将有9-10大风,阵风可达11-12级。

降水预报:9月2日20时至3日20时,台湾岛东南部将有大到暴雨(50-70毫米)。
➤内容来源:北海阿叔综合中央气象台、广西气象、北海气象 | 版权归原作者所有
➤图文编辑:北海阿叔-豆腐|转载请注明
➤北海阿叔 商业推广联系:bh9584(请备注店名)



