
为更好地满足群众错峰办事需求,解决市民朋友工作时间“没空办”、休息时间“没处办”的难题,北海市社会保险经办中心从2022年6月1日起推行“午间预约”服务。现将有关事项通告如下:
一、预约服务实施时间
法定工作日13:00-15:00。
二、预约服务对象和事项范围
(一)服务对象:申请办理个人业务的群众。
(二)服务事项范围:见附件《第一批午间预约服务事项清单》
三、预约方式
(一)现场预约:在市政务服务大厅一楼社保窗口办理预约登记。
(二)电话预约:法定工作日上午8:30-12:00,下午15:00-17:00拨打预约专线0779-3960802进行预约申请。
(三)取消预约:预约成功后,申请人因特殊原因需取消预约服务的,可拨打预约专线0779-3960802取消预约。
四、预约管理
(一)预约申请:申请人需至少提前一天进行办事预约,当天最多可预约三个工作日内的办事号(如6月1日可以预约6月2日至4日的业务)。申请人办理预约登记时需提供实名信息,并留下手机号码。2022年5月30日起可预约6月1日的午间服务。
(二)预约办理:申请人凭与预约登记信息一致的身份证,并携带相关申请材料按照约定时间到达大厅办理相关业务。未经预约不予办理。
(三)爽约处理:未取消预约或未按预约时间到达大厅办理业务的,视为爽约。连续爽约两次,取消该申请人预约服务资格。
五、服务地址:北海大道177号政务服务中心一楼社会保险经办中心窗口
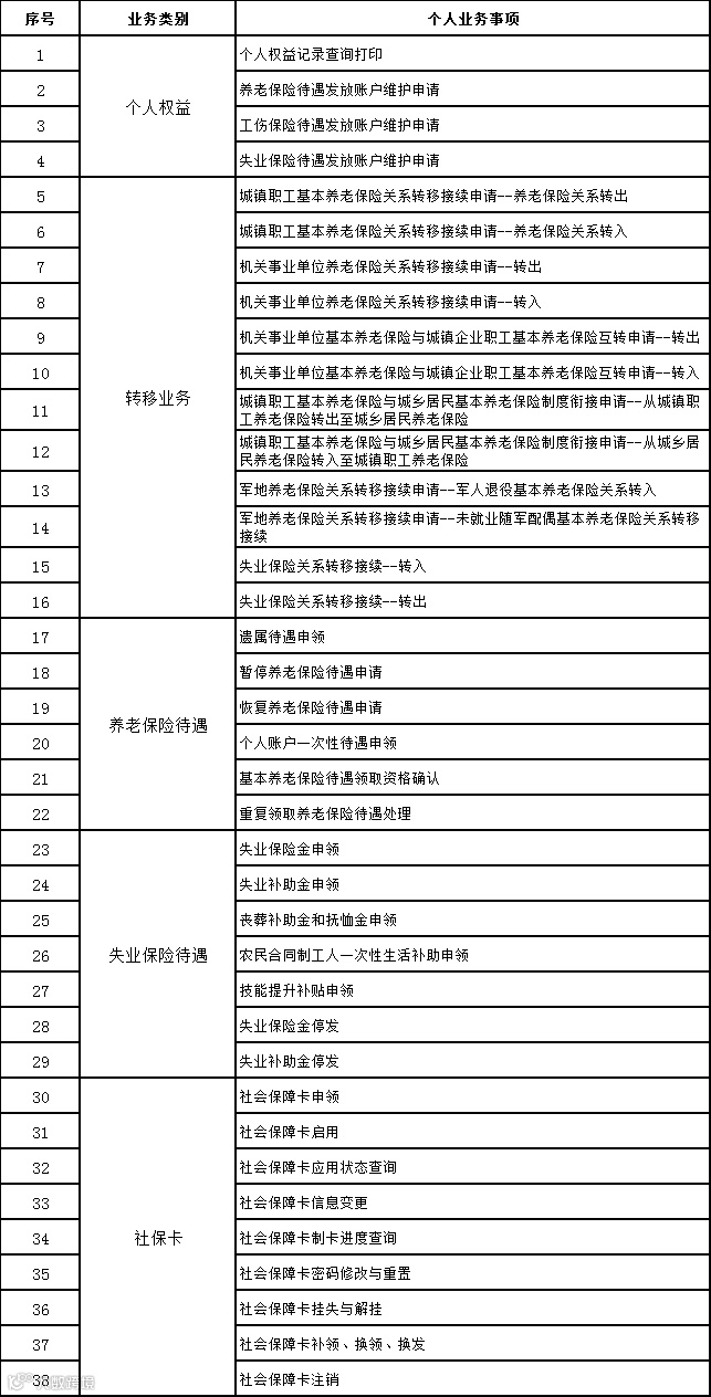
第一批午间预约服务事项清单

来源:北海市人社局
更多岗位信息点下面



北海求职网是由北海德帆人力资源服务有限责任公司、北海市平行木文化传媒有限公司 / 联合运营


