

北海市海城区2024年秋季学期公办小学招生办法
根据《自治区教育厅关于做好2024年义务教育招生入学工作的通知》(桂教基教〔2024〕27号)的有关要求,为做好2024年秋季学期海城区公办小学一年级招生工作,结合海城区实际,特制定本招生办法。
一、招生对象
年满6周岁(2018年8月31日及以前出生未入学),符合入学条件的适龄儿童。其中北海市海城区第一实验小学和北海市海城区第二实验小学的招生对象为符合入学条件的海城区户籍适龄儿童。
二、招生条件
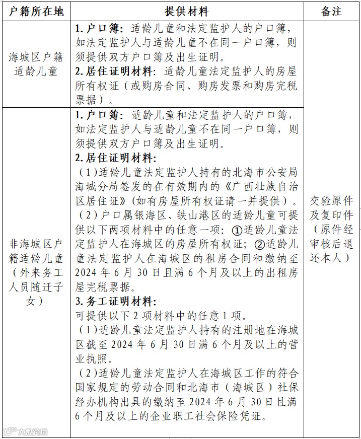
报名时需提交以下材料:

三、报名程序及时间安排

四、报名须知
(一)领取报名表:属海城区内幼儿园(含市直)就读的适龄儿童于7月8日—7月12日在幼儿园领取报名表,其余的适龄儿童在现场审核材料期间由监护人凭儿童的户口簿在海城区教育局报名窗口领取。
(二)填写报名表:监护人需如实填写《北海市海城区公办小学入学报名表》的有关内容,准备适龄儿童1寸正面免冠半身证件照一张并贴在报名表上。
(三)现场审核材料:符合报名条件的适龄儿童,在网上取号预约报名后,由监护人凭本人身份证按预约时间持报名材料的原件及复印件,到海城区教育局报名窗口审核材料、确认报名。
五、录取原则
分配入学时先安排海城区户籍适龄儿童,然后根据各校生源情况统筹安排非海城区户籍适龄儿童(外来务工人员随迁子女)。
(一)海城区户籍适龄儿童
1.适龄儿童和法定监护人的户籍地址、房屋所有权证地址及实际居住地址一致,按学校服务范围就近分配入学。
2.户籍地址、房屋所有权证地址及实际居住地址不一致,以法定监护人房屋所有权证地址或实际居住地址为依据统筹分配入学。
(二)非海城区户籍适龄儿童(外来务工人员随迁子女)
1.海城区居住证、房屋所有权证地址及实际居住地址一致,以法定监护人实际居住地址为依据统筹分配入学。
2.海城区居住证、房屋所有权证地址及实际居住地址不一致,以法定监护人房屋所有权证地址为依据统筹分配入学。
3.对未能提供法定监护人在海城区的房屋所有权证证明的外来务工人员随迁子女,根据各校生源情况统筹分配入学。
六、电脑随机抽签录取办法
海城区部分公办小学若完成划定服务范围招生任务后有空余学位,由海城区招生办采取网上报名、电脑随机抽签的方式录取入学。
(一)报名抽签的对象
1.北海市海城区第一实验小学、北海市海城区第二实验小学电脑随机抽签报名对象为完成报名审核材料程序并取得报名回执单的海城区户籍儿童。
2.北海市海城区外国语学校、北海市海城区银河小学、北海市海城区南珠小学、北海市海城区第二小学、北海市海城区第三小学、北海市海城区第八小学等学校电脑随机抽签报名对象为完成报名审核材料程序并取得报名回执单的儿童。
(二)报名方法
在预约取号时,自愿选择是否参加电脑随机抽签。如果有意愿参加电脑随机抽签,可选报其中一所学校。
(三)抽签录取方法
审核材料工作结束后,由海城区招生办根据上述公办小学剩余的学位,从网上报名参加抽签且有报名回执单的适龄儿童中进行电脑随机抽签确定为拟录取对象,拟录取对象公示无异议后,即正式录取。未被抽签录取的适龄儿童,按招生办法“第五条录取原则”统筹分配入学。
七、政策优待
符合享受教育优待政策的人员(如军人、优秀人才等)可于报名前到北海军分区政治工作处或北海市教育局、北海市卫生健康委员会、北海市工信局、北海市科技局、北海市人力资源和社会保障局的对口科室咨询具体事宜。
八、信息核查
适龄儿童法定监护人需如实填写《北海市海城区公办小学入学报名表》的信息内容,并按要求提交真实有效的证明材料。在招生过程中如有提供虚假材料、虚报实际居住地址等违反招生纪律的行为,将记入个人诚信档案,同时产生的一切后果由儿童法定监护人承担。
九、新生入学
8月下旬由海城区人民政府委托各学校发出入学通知书。监护人接通知后,按规定时间携带新生入学通知书、户口簿和儿童预防接种查验卡(凭儿童预防接种证到接种单位办理)等有关证件到学校办理入学手续。
十、其他事项
为加强对我区招生工作的监督、管理,海城区招生办设立政策咨询和违规招生举报电话,接受适龄儿童、家长和社会各界招生政策咨询,受理有关违规招生的举报和投诉。
招生咨询电话:0779-2039583
招生监督电话:0779-2039569
- END -
➤内容来源:北海市海城区招生委员会 | 版权归原作者所有
➤图文编辑:北海阿叔-豆腐|转载请注明
➤北海阿叔 商业推广联系:bh9584(请备注店名)



