
2025年北海市银海区
公办幼儿园、义务教育学校招生办法
北海市银海区公办幼儿园
2025年秋季学期招生办法
为做好北海市银海区公办幼儿园招生工作,进一步规范银海区公办幼儿园招生管理,结合实际,特制定本办法。
一、招生学校
北海市银海区机关幼儿园、北海市银海区机关幼儿园(银滩园区)、北海市银海区银滩镇中心幼儿园(北海市银海区实验幼儿园)、北海市银海区第二幼儿园、北海市银海区侨港中心幼儿园、北海市银海区平阳镇中心幼儿园、北海市银海区福成镇中心幼儿园、北海市银海区福成镇中心幼儿园第一分园、北海市银海区福成镇中心幼儿园第二分园、北海市银海区银滩镇龙潭小学附属幼儿园。
二、招生方式和报名条件
(一)北海市银海区机关幼儿园、北海市银海区银滩镇中心幼儿园(北海市银海区实验幼儿园)采用线上、线下相结合的方式报名。
(二)其他公办幼儿园均采用线下报名的方式。
(三)本次银海区公办幼儿园2025年秋季学期招收的适龄儿童均不限制户籍所在地。
三、招生对象
(一)小班:年满3周岁(2021年9月1日至2022年8月31日出生),身体健康、适应集体生活的适龄儿童;
(二)中班:年满4周岁(2020年9月1日至2021年8月31日出生),身体健康,适应集体生活的适龄儿童;
(三)大班:年满5周岁(2019年9月1日至2020年8月31日出生),身体健康,适应集体生活的适龄儿童。
对于未能完成招生计划,学位剩余较多的幼儿园,可利用现有资源招收2-3岁幼儿,有条件的可开设托班。
四、报名办法和提交材料
(一)北海市银海区机关幼儿园
1.报名方式:先线上预约取号,再现场报名审核。
2.报名步骤:
(1)第一步,线上预约:2025年6月23日8:00—6月29日24:00。登录网址:http://www.gxyhqjy.com/,按要求提交材料,预约报名取号。
(2)第二步,按预约号于2025年6月30日—7月4日上午8:30—11:30,下午3:00—5:00期间,携带幼儿,持户口簿原件及复印件(复印户主页及幼儿页)、幼儿一张1寸彩照前往北海市银海区机关幼儿园报名,并现场领取《北海市银海区机关幼儿园2025年秋季学期新生报名登记表》填写上交,逾期不予办理。
(二)北海市银海区银滩镇中心幼儿园(北海市银海区实验幼儿园)
1.报名方式:先线上预约取号,再现场报名审核。
2.报名步骤:
(1)第一步,线上预约:2025年6月23日8:00—6月29日24:00。登录网址:http://www.gxyhqysy.com/,按要求提交材料,预约报名取号。
(2)第二步,按预约号于2025年6月30日—7月4日上午8:30—11:30,下午3:00—5:00期间,携带幼儿,持户口簿原件及复印件(复印户主页及幼儿页)、幼儿一张1寸彩照前往北海市银海区实验幼儿园现场报名,并现场领取《北海市银海区实验幼儿园2025年秋季学期新生报名登记表》填写上交,逾期不予办理。
(三)北海市银海区机关幼儿园(银滩园区)、北海市银海区侨港中心幼儿园、北海市银海区第二幼儿园、北海市银海区平阳镇中心幼儿园、北海市银海区福成镇中心幼儿园、北海市银海区福成镇中心幼儿园第一分园、北海市银海区福成镇中心幼儿园第二分园、北海市银海区银滩镇龙潭小学附属幼儿园在各自幼儿园报名。
请符合报名条件的适龄儿童法定监护人于2025年6月30日—7月4日期间,携带幼儿,持户口簿原件及复印件(复印户主页及幼儿页)、一张1寸幼儿彩照到相关幼儿园报名。
每名幼儿限报一所公办幼儿园。
五、录取办法
(一)录取程序
1.直接确定拟录取对象
报名结束后,经审核符合报名条件的招生对象,如果报名人数小于或等于所报读幼儿园招生计划数的,即直接确定为该幼儿园拟录取对象。
2.电脑随机抽签确定拟录取对象
报名结束后,经审核符合报名条件的招生对象,如果报名人数大于所报读幼儿园招生计划数的,将在8月份根据各园的情况和所报读幼儿园招生计划数,采取电脑随机抽签的方式确定该幼儿园拟录取对象。
3.公示
经审核确定为拟录取对象的,由各幼儿园在本园的公告宣传栏上公示三天。
(二)材料审核
确定为拟录取对象后,根据幼儿园规定的时间,适龄儿童的法定监护人携带以下材料到幼儿园进行现场核验,所有材料核验原件,收复印件。核验材料包括:儿童入园(所)健康检查表原件(原健康证)、预防接种证查验证明原件。
六、咨询及违规处理
(一)适龄儿童法定监护人如对幼儿园报名、录取工作有疑问的,请向相关幼儿园咨询:
1.北海市银海区机关幼儿园地址:北海市深圳路54号。咨询电话:0779-2061725。
2.北海市银海区机关幼儿园(银滩园区)地址:北海市银海区银滩镇二号路以北、广东路以西。咨询电话:0779-2020736。
3.北海市银海区第二幼儿园地址:北海市银海区上海路银滩镇白虎头社区对面。咨询电话:0779-3886712。
4.北海市银海区银滩镇中心幼儿园(北海市银海区实验幼儿园)地址:北海艺术设计学院附属学校西侧。咨询电话:0779-3969520。
5.北海市银海区侨港中心幼儿园地址:北海市银海区侨港镇金春路1号。咨询电话:0779-3965383。
6.北海市银海区平阳镇中心幼儿园地址:北海市银海区平阳镇赤东村赤壁学校旁。咨询电话:0779-3226260。
7.北海市银海区福成镇中心幼儿园地址:北海市银海区福成镇星星学校旁。咨询电话:0779-2058659。
8.北海市银海区福成镇中心幼儿园第一分园地址:北海市银海区福成镇中心小学旁。咨询电话:0779-2058659。
9.北海市银海区福成镇中心幼儿园第二分园地址:北海市银海区福成镇畔塘小学旁。咨询电话:0779-2058659。
10.北海市银海区银滩镇龙潭小学附属幼儿园地址:北海市银海区银滩镇龙潭路龙潭小学内。咨询电话:0779-3222081。
(二)为加强对我区招生工作的监督、管理,设立政策咨询和违规招生举报电话,接受学生、家人和社会各界的招生政策咨询,受理有关违规招生的举报和投诉。
咨询电话:0779-3215087。
监督电话:0779-3215275。
(三)如发现有违反招生规定行为的,按如下办法处理:
1.适龄儿童法定监护人如有提供虚假年龄等报名材料行为的,一经发现,取消录取资格。
2.适龄儿童法定监护人不执行“限报一所公办幼儿园”规定的,或同一人重复报同一所幼儿园的,一经发现,取消录取资格。
七、新生入学
适龄儿童法定监护人接到相关幼儿园录取通知书后,按录取通知书上规定的时间和要求到幼儿园办理入学手续。凡是未按时到园注册的,视为适龄儿童法定监护人主动放弃学位,幼儿园不再为其保留学位。
八、招生纪律
幼儿招生录取工作实行“阳光招生”,严格执行招生工作纪律。在招生过程中不得对入园儿童及其法定监护人进行测试和变相测试;不得巧立名目以设置特色班、兴趣班吸引招生;严格执行物价部门核定的收费标准,不得擅自增加收费项目、提高收费标准,不得收取或变相收取与入园挂钩的赞助费,严禁徇私舞弊、弄虚作假。对违反纪律的工作人员,按有关规定严肃处理,切实做到公开、公平、公正。
九、其他事项
区辖具有合法办学资格的民办幼儿园,制定的招生办法经银海区教育局核准后,按幼儿园招生入学通知进行报名,报名时间参考公办幼儿园的报名时间执行。招生规模按各幼儿园办学许可证批复的文件和各年龄段规定的班额人数进行。
十、附则
符合享受教育优待政策的人员(如军人、优秀人才等)可于报名前到北海军分区政治工作处或北海市教育局、北海市卫生健康委员会、北海市工信局、北海市科技局、北海市人力资源和社会保障局的对口科室咨询具体事宜。
本办法解释权属北海市银海区教育局
北海市银海区公办学校小学一年级
2025年秋季学期招生办法
为做好小学一年级招生工作,促进城乡教育均衡发展,保障适龄儿童依法入学,根据《自治区教育厅关于做好2025年义务教育阳光招生工作的通知》(桂教基教〔2025〕9号)和《中共北海市委教育工作领导小组办公室关于印发2025年市直幼儿园、义务教育学校和全市高中阶段学校招生办法、招生计划的通知》(北党教办〔2025〕11号)的有关要求,结合银海区实际,特制定本办法。
一、招生学校
区辖各公办小学(含九年一贯制学校小学部)。
二、招生方式和报名条件
(一)北海市银海区第二实验学校采取划片电脑随机抽签入学的招生方式。报名条件为:具有银海区行政管理区域内上海路以西银海区户口的适龄儿童。
(二)北海市银海区实验小学、北海市银海区第一小学和北海艺术设计学院附属学校等三所学校采取单校划片免试就近分配入学与划片电脑随机抽签入学相结合的招生方式。报名条件为以下之一:
1.具有银海区行政管理区域内上海路以西银海区户口的适龄儿童;
2.外来务工人员随迁子女,其法定监护人在银海区行政管理区域内上海路以西学校招生范围内,具有合法稳定的职业和住所,并能提供完整报名材料。
(三)北海市银海区第二小学、北海市银海区第五小学、北海市银海区第六小学、北海市银海区第七小学、北海市银海区银滩镇电建小学、北海市银海区侨港镇华侨小学等六所学校采取单校划片免试就近分配入学的招生方式。报名条件为以下之一:
1.具有银海区行政管理区域内上海路以西银海区户口的适龄儿童;
2.外来务工人员随迁子女,其法定监护人在银海区行政管理区域内上海路以西学校招生范围内,具有合法稳定的职业和住所,并能提供完整报名材料。
(四)报读银海区上海路以东学校的,采取单校划片免试就近分配入学的招生方式。报名条件为以下之一:
1.具有银海区行政管理区域内上海路以东银海区户口的适龄儿童;
2.外来务工人员随迁子女,其法定监护人在银海区行政管理区域内上海路以东学校招生范围内,具有合法稳定的职业和住所,并能提供完整报名材料。
三、招生对象
符合入学报名条件,年满6周岁(即2019年8月31日及以前出生未入学),无严重传染病的适龄儿童。
四、招生范围
(一)参与划片电脑随机抽签入学的学校生源范围
(二)单校划片免试就近分配入学的学校招生范围
五、报名办法和所需提交的材料
(一)报名办法(仅限选择其中一种方式,重复报名无效)
1.线上报名
2.线下报名
3.材料审核
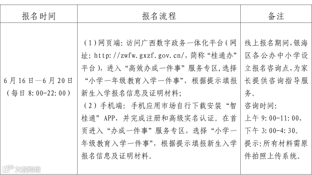
(1)材料初审:6月17日—6月22日,学校组织人员审核新生报名材料。审核不通过的,退回引导法定监护人修改重报,期间法定监护人未在规定时间内按要求修改重报的,将视为审核不通过,报名无效。
(2)材料复审:学校审核工作结束后,将审核结果提交至银海区教育局,由区教育局对新生入学材料进行复审。
4.抽签报名
北海市银海区实验小学、北海市银海区第一小学、北海艺术设计学院附属学校和北海市银海区第二实验学校等四所学校为电脑随机抽签学校,每位适龄儿童法定监护人仅从这四所学校中选择一所进行报名参与抽签,重复报名将视为无效。
已在银海区教育局成功报名的儿童,其法定监护人可于7月15日—7月18日登录网站(http://www.8595.cn/yh)或手机扫描二维码,自愿选择其中一所学校报名参与抽签。若未按时报名,将被视为自动放弃抽签资格。
长按识别二维码进入系统抽签报名
(二)所需提交的材料
1.户口簿。
交验学生本人及其法定监护人的户口簿原件,提交户口簿首页、户主页、法定监护人页和学生页的复印件,如法定监护人与学生不在同一户口簿,则须提供双方户口簿和学生出生证明。
2.预防接种查验证明。
3.居住证明。
(1)属于银海区行政管理区域内上海路以西银海区户口的,须提供以下两项材料中的任意一项(均交验原件、收复印件):①学生法定监护人或(外)祖父母的房屋所有权证;②学生法定监护人或(外)祖父母的购房合同、购房发票及购房完税票据。
(2)属于银海区行政管理区域内上海路以东银海区户口、海城区(含涠洲镇)户口、铁山港区户口的,须提供以下三项材料中的任意一项(交验原件、收复印件):①法定监护人一方在银海区行政管理区域内上海路以西的房屋所有权证;②法定监护人一方在银海区行政管理区域内上海路以西的购房合同、购房发票及购房完税票据;③法定监护人一方在银海区行政管理区域内上海路以西的租房合同(需附上缴纳至2025年6月30日前满六个月及以上的出租房屋完税票据)。
(3)属于合浦县和北海市以外户口的,须提供法定监护人一方持有的,由北海市公安局银海分局签发的在有效期内的《广西壮族自治区居住证》(交验原件、收复印件,如有房产证请一并提供)。
4.务工证明。
(1)属于银海区行政管理区域内上海路以西银海区户口的,无需提供务工证明。
(2)非银海区行政管理区域内上海路以西银海区户口的,需提供以下两项材料中的任意一项:
①法定监护人一方在银海区行政管理区域内上海路以西注册,至2025年6月30日满六个月及以上的工商营业执照;
②法定监护人一方在银海区行政管理区域内上海路以西工作的符合国家规定的劳动合同(需附上用工单位出具的缴纳至2025年6月30日前满六个月及以上的企业职工社会保险凭证)。
六、录取原则
线上报名系统显示的“申请报读学校”不能视为最终录取学校,新生录取工作由银海区教育局根据录取原则统筹分配入学,录取结果以学校发出的入学通知书为准。分配入学时先安排银海区户口适龄儿童,然后根据各校生源情况统筹安排随迁子女。
(一)银海区户口学生
1.按适龄儿童与法定监护人(或祖父母、外祖父母)的户口住址、房屋所有权证地址及实际居住住址一致的“三一致”原则,根据学校招生范围,免试就近分配入学。
2.如户口住址、房屋所有权证地址和家庭实际住址不一致时,以法定监护人房屋所有权证地址为依据统筹分配入学。
3.未能提供法定监护人在银海区的房屋所有权证的银海区户口适龄儿童,根据各校生源情况统筹分配入学。
(二)申请由政府统筹安排入学的进城务工、经商等人员随迁子女(非银海区户口适龄儿童)
1.能提供法定监护人在银海区房屋所有权证的随迁子女,以房屋所有权证地址为依据统筹分配入学。
2.未能提供法定监护人在银海区房屋所有权证的随迁子女,根据各校生源情况统筹分配入学。
七、录取办法
银海区公办学校小学一年级采取划片电脑随机抽签入学、单校划片免试就近分配入学与划片电脑随机抽签入学相结合、单校划片免试就近分配入学等三种录取办法。
(一)划片电脑随机抽签入学的录取办法
1.北海市银海区第二实验学校小学一年级新生,由银海区教育局采取网上报名、电脑随机抽签的方式录取入学。参加电脑随机抽签报名的对象为:完成网上抽签报名和材料审核程序,并取得回执单的具有银海区行政管理区域内上海路以西银海区户口的适龄儿童。
2.报名结束后,经审核符合报名条件的招生对象,如果人数小于或等于招生计划数的,即直接确定为拟录取对象;如果人数大于招生计划数的,进行电脑随机抽签,确定为拟录取对象。拟录取对象公示无异议后,即正式录取。未能录取的适龄儿童,按招生办法“六、录取原则”分配入学。
(二)单校划片免试就近分配入学与划片电脑随机抽签入学相结合的录取办法
1.北海市银海区实验小学、北海市银海区第一小学、北海艺术设计学院附属学校等三所学校,在完成其单校划片的服务范围内具有银海区户口的适龄儿童录取工作后,如有空余学位,由银海区教育局采取网上报名、电脑随机抽签的方式录取入学。参加电脑随机抽签报名的对象为:完成网上报名和材料审核程序,并取得回执单的居住在银海区行政管理区域内上海路以西的适龄儿童。
2.报名结束后,经审核符合报名条件的适龄儿童,如果人数小于或等于招生计划数的,即直接确定为拟录取对象;如果人数大于招生计划数的,则进行电脑随机抽签,确定为拟录取对象。拟录取对象公示无异议后,即正式录取。未能录取的适龄儿童,按招生办法“六、录取原则”分配入学。
(三)单校划片免试就近分配入学的录取办法
由银海区教育局实施一级管理,实行单校划片免试就近分配入学。按“人户一致,适龄儿童与法定监护人(或祖父母、外祖父母)户口住址、房屋所有权证地址和家庭实际住址一致”的“三一致”原则(已购房产但未正式交付使用或未实际入住的不符合“三一致”原则),根据学校招生范围,免试就近分配入学。
八、报名须知
(一)已入读小学一年级且建立有全国中小学生学籍的学生,不得重复报名入读。
(二)报名时法定监护人须如实填写《北海市银海区2025年公办学校小学入学报名表》的相关内容,贴好入学儿童近期1寸半身正面免冠彩色照片,按要求提交真实有效的证明材料。
长按识别二维码下载小学报名表
九、新生入学
(一)小学一年级适龄儿童法定监护人接到招生学校发出的录取通知书后,按录取通知书上规定的时间和要求,携带录取通知书等相关材料到录取学校办理入学手续。
(二)凡是未按时到校注册的,视为学生法定监护人主动放弃学位,学校不再为该生保留学位。
十、招生纪律
(一)招生工作实行“阳光招生”,公开招生计划、录取结果,切实做到公平、公正、公开。
(二)区教育局和区辖各公办小学(含九年一贯制学校小学部)要切实加强招生工作管理,严格执行招生工作纪律,严格落实“十项严禁”纪律,严禁徇私舞弊、弄虚作假,对违反招生纪律的人员,按有关规定严肃处理,确保招生工作顺利进行。
十一、投诉及违规处理
(一)为加强对我区招生工作的监督、管理,银海区教育局设立政策咨询和违规招生举报电话,接受适龄儿童、家长和社会各界招生政策咨询,受理有关违规招生的举报和投诉。
咨询电话:0779-3229040、0779-3215087;
监督电话:0779-3215275。
(二)如发现有违反招生规定行为的,按如下规定处理:
1.一经查实使用虚假的《广西壮族自治区居住证》的,报送公安机关相关部门处理。
2.在招生过程中,适龄儿童和法定监护人如有提供虚假材料、虚报实际住址等违反招生纪律的行为,将记入个人诚信档案。
3.每个适龄儿童的身份证只能报名一次抽签,如适龄儿童和其法定监护人不遵守“限报抽签一所学校”规定的,或同一人重复报同一所学校抽签的,一经发现,取消抽签资格,由区教育局统筹安排入学。
十二、其他事项
(一)对逾期报名的银海区户口的学生,由区教育局根据录取后各学校生源情况统筹安排入学。
(二)区辖具有合法办学资格的民办义务教育学校,报名时间参考银海区公办义务教育学校报名时间执行,2025年秋季学期招生办法须向区教育局报备,招生班额和人数按办学许可证批复的文件严格执行。
十三、附则
符合享受教育优待政策的人员(如军人、优秀人才等)可于报名前到北海军分区政治工作处或北海市教育局、北海市卫生健康委员会、北海市工信局、北海市科技局、北海市人力资源和社会保障局的对口科室咨询具体事宜。
本办法解释权属北海市银海区教育局
北海市银海区公办学校初中一年级
2025年秋季学期招生办法
为做好初中一年级招生工作,促进城乡教育均衡发展,保障适龄儿童依法入学,根据《自治区教育厅关于做好2025年义务教育阳光招生工作的通知》(桂教基教〔2025〕9号)和《中共北海市委教育工作领导小组办公室关于印发2025年市直幼儿园、义务教育学校和全市高中阶段学校招生办法、招生计划的通知》(北党教办〔2025〕11号)的有关要求,结合银海区实际,特制定本办法。
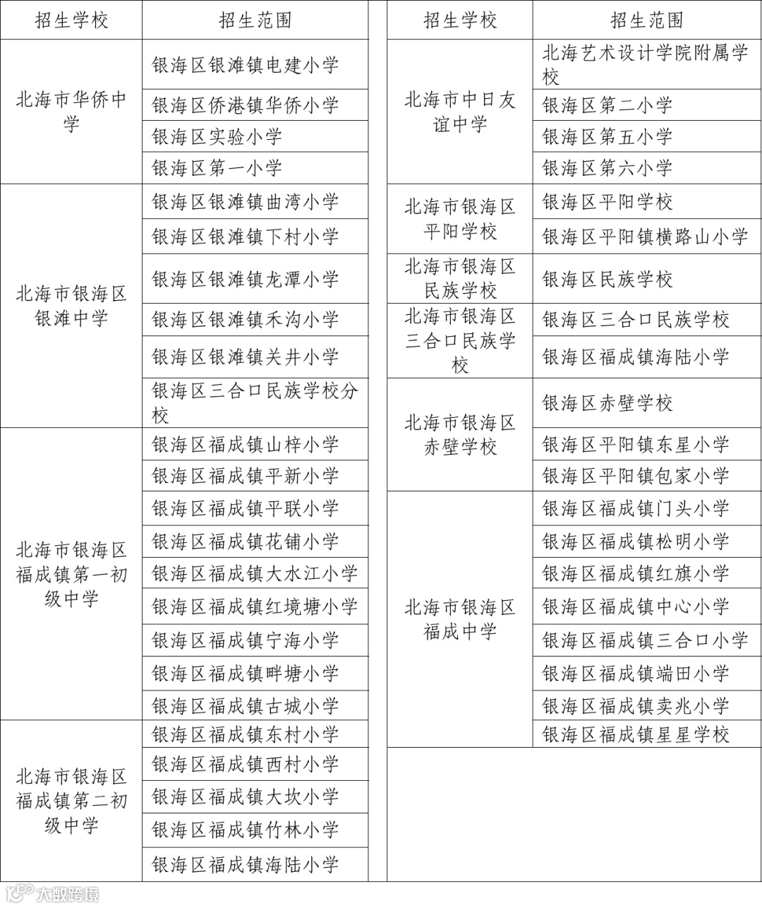
一、招生学校
区辖各公办中学(含九年一贯制学校初中部)。
二、招生方式和报名条件
(一)北海市银海区第二实验学校采取划片电脑随机抽签入学的招生方式。报名条件为:具有银海区行政管理区域内上海路以西银海区户口的适龄儿童。
(二)北海市银海区华侨中学、北海市银海区中日友谊中学、北海市银海区银滩中学采取单校划片免试就近分配入学的招生方式。报名条件为以下之一:
1.具有银海区行政管理区域内银滩镇、侨港镇户口的适龄儿童;
2.外来务工人员随迁子女,其法定监护人在银海区行政管理区域内上海路以西学校招生范围内具有合法稳定的职业和住所,并能提供完整报名材料。
(三)北海市银海区平阳学校、北海市银海区三合口民族学校、北海市银海区赤壁学校、北海市银海区民族学校、北海市银海区福成中学、北海市银海区福成镇第一初级中学、北海市银海区福成镇第二初级中学采取单校划片免试就近分配入学的招生方式。报名条件为以下之一:
1.具有银海区行政管理区域内福成镇、平阳镇户口的适龄儿童;
2.外来务工人员随迁子女,其法定监护人在银海区行政管理区域内上海路以东学校招生范围内具有合法稳定的职业和住所,并能提供完整报名材料。
三、招生对象
符合以上报名条件的,无严重传染疾病的小学应届毕业生。
四、招生范围
(一)参与划片电脑随机抽签入学的学校生源范围
(二)单校划片免试就近分配入学的学校招生范围
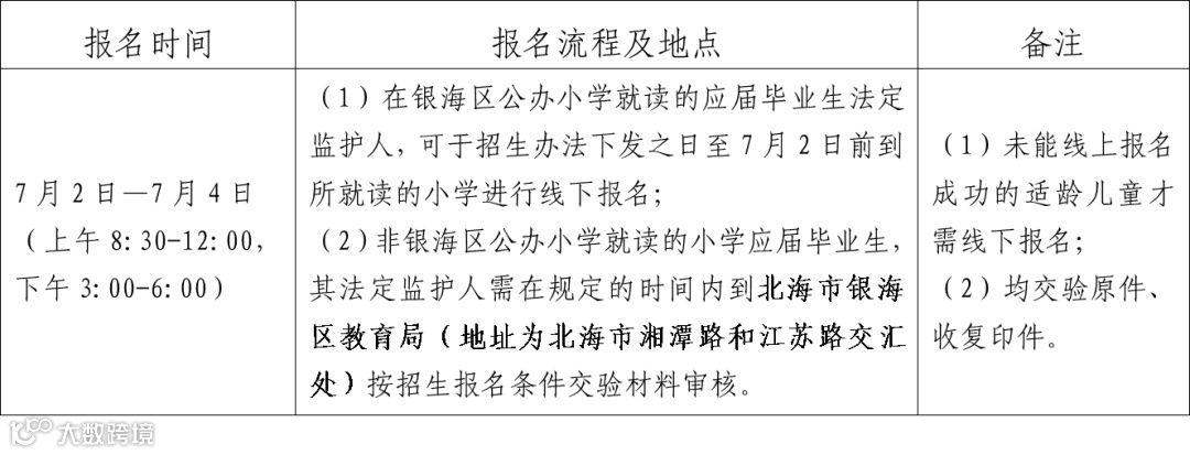
五、报名办法和所需提交的材料
(一)报名办法(仅限选择其中一种方式,重复报名无效):
1.线上报名
2.线下报名
3.材料审核
(1)材料初审:6月26日—7月1日,学校组织人员审核新生报名材料。审核不通过的,退回引导法定监护人修改重报,期间法定监护人未在规定时间内按要求修改重报的,将视为审核不通过,报名不生效。
(2)材料复审:学校审核工作结束后,将审核结果提交至银海区教育局,由区教育局对新生入学材料进行复审。
4.抽签报名
已在银海区教育局成功报名的具有银海区行政管理区域内上海路以西银海区户口的小学应届毕业生,其法定监护人可于7月15日—7月18日登录网站(http://www.8595.cn/yh)或手机扫描二维码,自愿报名参与北海市银海区第二实验学校的抽签。若未按时报名,将被视为自动放弃抽签资格。
长按识别二维码进入系统抽签报名
(二)所需提交的材料
1.户口簿。
交验学生本人及其法定监护人的户口簿原件,提交户口簿首页、户主页、法定监护人页和学生页的复印件,如法定监护人与学生不在同一户口簿,则须提供双方户口簿和学生出生证明。
2.居住证明。
(1)属于银海区户口的,需提供以下两项材料中的任意一项:①学生法定监护人或(外)祖父母的房屋所有权证;②学生法定监护人或(外)祖父母的购房合同和购房发票及购房完税票据。
(2)属于海城区(含涠洲镇)户口、铁山港区户口的,需提供以下三项材料中的任意一项(交验原件、收复印件):
①法定监护人一方在银海区的房屋所有权证;②法定监护人一方在银海区的购房合同和购房发票及购房完税票据;③法定监护人一方在银海区的租房合同(需附上缴纳至2025年6月30日前满六个月及以上的出租房屋完税票据)。
(3)属于合浦县和北海市以外户口的,需提供法定监护人一方持有的,由北海市公安局银海分局签发的在有效期内的《广西壮族自治区居住证》(交验原件、收复印件,如有房产证请一并提供)。
3.务工证明。
(1)银海区户口的,无需提供务工证明。
(2)非银海区户口的,需提供以下两项材料中的任意一项:
①法定监护人一方在银海区行政管理区域内注册,至2025年6月30日前满六个月及以上的工商营业执照;
②法定监护人一方在银海区行政管理区域内工作的符合国家规定的劳动合同(需附上用工单位出具的缴纳至2025年6月30日前满六个月及以上的企业职工社会保险凭证)。
4.非银海区公办小学毕业的学生需提交原就读学校出具的在读情况说明(说明须包括学生姓名、性别、身份证号、学籍号、入学时间、是否应届小学毕业生等信息,并加盖学校公章)。
六、录取原则
线上报名系统显示的“申请报读学校”不能视为最终录取学校,新生录取工作由银海区教育局根据录取原则统筹分配入学,录取结果以学校发出的入学通知书为准。初中一年级分配录取时先安排学校招生服务范围内、具有银海区常住户口的应届小学毕业生,然后再根据招生学校的生源情况统筹安排符合报名条件的外来务工人员随迁子女入学。
七、录取办法
银海区公办学校初中一年级采取划片电脑随机抽签入学、单校划片免试就近分配入学等两种录取办法。
(一)划片电脑随机抽签入学的录取办法
1.北海市银海区第二实验学校初中一年级新生,由银海区教育局采取网上报名、电脑随机抽签的方式录取入学。参加电脑随机抽签报名的对象为:完成网上抽签报名和材料审核程序,并取得回执单的具有银海区行政管理区域内上海路以西银海区户口的学生。
2.报名结束后,经审核符合报名条件的招生对象,如果人数小于或等于招生计划数的,即直接确定为拟录取对象;如果人数大于招生计划数的,进行电脑随机抽签,确定为拟录取对象。拟录取对象公示无异议后,即正式录取。未能录取的学生,按招生办法“六、录取原则”分配入学。
(二)单校划片免试就近分配入学的录取办法
由银海区教育局实施一级管理,实行单校划片免试就近分配入学。按“人户一致,学生与法定监护人(或祖父母、外祖父母)户口住址、房屋所有权证地址和家庭实际住址一致”的“三一致”原则(已购房产但未正式交付使用或未实际入住的不符合“三一致”原则),根据学校招生范围,免试就近分配入学。
八、报名须知
(一)学生和法定监护人须如实填写《银海区公办学校初中一年级2025年秋季学期入学报名表》的相关内容,贴好学生近期1寸半身正面免冠彩色照片,按要求提交真实有效的证明材料。
长按识别二维码下载初中报名表
(二)区辖各公办小学要完成《银海区公办学校初中一年级2025年秋季学期入学报名表》和《银海区公办学校初中一年级2025年秋季学期招生报名登记表》(报名登记表一式三份)的填写工作,于2025年7月4日前交至银海区教育局105室。表中的“学生编号”用7位数表示,前三位为学校代号,第四、五位为班别代号,第六、七位为学生顺序号。
九、新生入学
新生接到招生学校发出的录取通知书后,携带录取通知书和相关材料,按通知书上规定的时间和相关要求到录取学校办理入学手续。凡是未按时到校注册的,视为学生法定监护人主动放弃学位,学校不再为该生保留学位。
十、招生纪律
(一)招生工作实行“阳光招生”,公开招生计划、录取结果,切实做到公平、公正、公开。
(二)区教育局和区辖各公办中学(含九年一贯制学校初中部)要切实加强招生工作管理,严格执行招生工作纪律,严格落实“十项严禁”纪律,严禁徇私舞弊、弄虚作假,对违反招生纪律的人员,按有关规定严肃处理,确保招生工作顺利进行。
十一、咨询及投诉违规处理
(一)为加强对我区招生工作的监督、管理,银海区教育局设立政策咨询和违规招生举报电话,接受学生、家长和社会各界招生政策咨询,受理有关违规招生的举报和投诉。
咨询电话:0779-3229040、0779-3215087;
监督电话:0779-3215275。
(二)如发现有违反招生规定行为的,按如下规定处理:
1.一经查实使用虚假的《广西壮族自治区居住证》的,报送公安机关相关部门处理。
2.在招生过程中如有提供虚假材料、虚报实际住址等违反招生纪律的行为,将记入学生个人诚信档案。
3.违反招生规定的初中一年级学生,取消该生在初中学业水平考试享受自治区示范性普通高中定向生分配的资格。
4.每个适龄儿童的身份证只能报名一次抽签,如适龄儿童和其法定监护人不遵守同一人只能报名一次抽签的,一经发现,取消抽签资格,由区教育局统筹安排入学。
十二、其他事项
(一)对逾期报名的银海区户口的学生,由区教育局根据录取后各学校生源情况统筹安排入学。
(二)区辖具有合法办学资格的民办义务教育学校,报名时间参考银海区公办义务教育学校报名时间执行,2025年秋季学期招生办法须向银海区教育局报备,招生班额和人数按办学许可证批复的文件严格执行。
十三、附则
符合享受教育优待政策的人员(如军人、优秀人才等)可于报名前到北海军分区政治工作处或北海市教育局、北海市卫生健康委员会、北海市工信局、北海市科技局、北海市人力资源和社会保障局的对口科室咨询具体事宜。
本办法解释权属北海市银海区教育局
- END -
➤内容来源:银海教育 | 版权归原作者所有
➤图文编辑:北海阿叔-泡泡|转载请注明



