
北海市生态环境局行政处罚决定书
北环罚〔2025〕33号
当事人名称:广西XX水产养殖有限公司
法定代表人:陈XX
统一社会信用代码:91XX0521MA5QCE556G
住所:广西壮族自治区北海市合浦县廉州镇廉景花园X区XX、XX号
环境违法行为实施地点:广西合浦县党江镇渔江村委X队
你公司环境违法一案,我局经过调查、核实,现已审查终结。
一、环境违法事实和证据
2025年5月12日,我局执法人员对你公司位于广西合浦县党江镇渔江村委X队的香螺养殖项目进行现场检查,发现该项目于2019年开始建设,建成后未经竣工环境保护验收于2020年4月份投产至今。
你公司香螺养殖项目的用地总面积为0.8180公顷,涉及占用生态保护红线0.8002公顷,属于《建设项目环境影响评价分类管理名录》(2021年版)“4 海水养殖 0411”中的“涉及环境敏感区的”类,应编制环境影响报告表。
以上事实,有以下主要证据证明:
(一)现场检查(勘察)情况:2025年5月12日我局在你公司场区内制作的现场检查(勘察)笔录1份、现场勘察平面图1份。
证明:检查时你公司香螺养殖项目已建成并投入养殖;你公司无法提供项目环评批复和竣工环保验收材料。
(二)调查询问情况:2025年5月12日我局在你公司场区内制作的调查询问笔录1份。
证明:你公司香螺养殖项目已建成投入使用;项目未办理环评审批手续和项目竣工环保验收手续。
(三)影像证据:2025年5月12日我局在你公司场区内制作的现场图片(照片)证据5张。
证明:检查时你公司养殖香螺项目的生产情况、污染防治处理设施运行情况。
(四)书证:
1.营业执照复印件1份、授权委托书1份,提取时间:2025年5月12日,提供单位:广西XX水产养殖有限公司。
证明:你公司的主体资格,潘XX具有你公司的代理资格。
2.承包合同复印件1份,提取时间:2025年6月18日,提供单位:广西XX水产养殖有限公司。
证明:你公司养殖香螺项目的场地是租赁的。
3.法定代表人陈XX、被授权人潘XX的居民身份证复印件各1份,提取时间:2025年6月18日,提供人:陈XX、潘XX。
证明:法定代表人陈XX、被授权人潘XX的身份信息。
4.关于调整党江镇渔江自然村红树林保护小区的通知 (合林字﹝2021﹞311)复印件1份,提取时间:2025年6月18日,提供单位:北海市合浦生态环境局。
证明:2021年调整党江镇渔江自然村红树林保护小区范围。
5.《关于商请推动审计反馈问题工作的函》复印件1份,提取时间:2025年6月18日,提供单位:北海市合浦生态环境局。
证明:北海市合浦生态环境局函送县自然资源局明确6号图斑香螺养殖场用地是否占用生态保护红线。
6.《关于商请推动审计反馈问题工作的复函》复印件1份,提取时间:2025年6月18日,提供单位:北海市合浦生态环境局。
证明:合浦县自然资源局明确香螺养殖场用地(广西XX养殖有限公司)用地总面积为0.8180公顷,涉及占用生态保护红线0.8002公顷且与G228丹东至东兴广西滨海公路工程(大风江至高德段)用地预审重叠0.3990公顷。
7.收集的《建设项目环境影响评价分类管理名录》(2021年版)部分节选1份,提取时间:2025年6月18日,提供单位:北海市生态环境局。
证明:你公司养殖香螺项目属于《建设项目环境影响评价分类管理名录》(2021年版)“4海水养殖 0411”的“涉及环境敏感区的”类,应编制环境影响报告表,提取时间:2025年6月18日,提供单位:北海市生态环境局。
8.2025年6月18日我局执法人员通过国家企业信用信息系统收集的行政许可信息截图1份,提取时间:2025年6月18日,提供单位:北海市生态环境局。
证明:你公司建设的香螺养殖项目未取得环评批复相关文件。
9.执法人员执法证复印件2份,提取时间:2025年6月18日,提供单位:北海市生态环境局。
证明:执法人员具有合法的执法资格。
二、陈述、申辩和听证及当事人意见采纳情况
我局于2025年9月18日向你公司留置送达《北海市生态环境局行政处罚事先告知书》(北环罚告〔2025〕32号),告知你公司违法事实、处罚依据、拟作出的处罚决定,并告知你公司有提出陈述、申辩和要求听证的权利。你公司在规定时间内未提出陈述、申辩,视为放弃陈述、申辩的权利,未在法定期限内申请听证,视为放弃要求听证的权利。
以上事实,有《北海市生态环境局行政处罚事先告知书》(北环罚告〔2025〕32号)及送达回证签字为证。
三、行政处罚的依据和种类
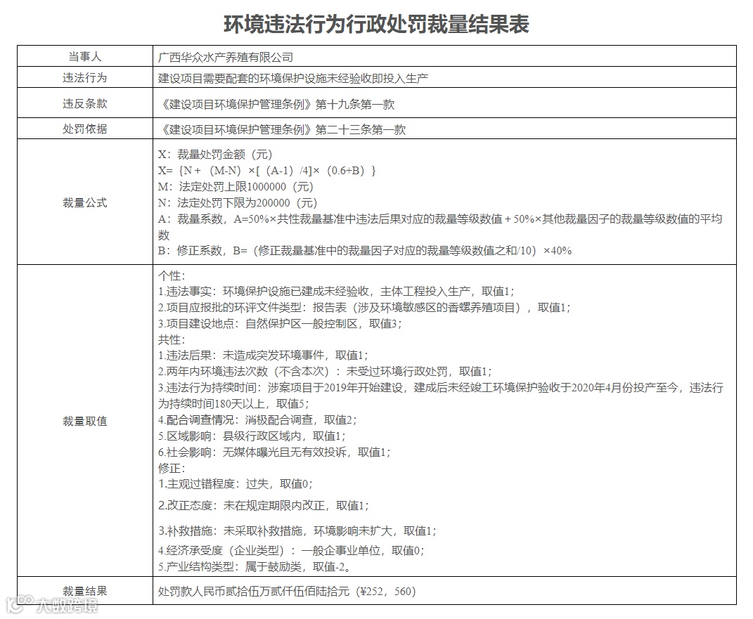
依据《建设项目环境保护管理条例》第二十三条第一款“违反本条例规定,需要配套建设的环境保护设施未建成、未经验收或者验收不合格,建设项目即投入生产或者使用,或者在环境保护设施验收中弄虚作假的,由县级以上环境保护行政主管部门责令限期改正,处20万元以上100万元以下的罚款;逾期不改正的,处100万元以上200万元以下的罚款;对直接负责的主管人员和其他责任人员,处5万元以上20万元以下的罚款;造成重大环境污染或者生态破坏的,责令停止生产或者使用,或者报经有批准权的人民政府批准,责令关闭”的规定,参照《广西壮族自治区生态环境行政处罚裁量规则(2023版)》(裁量结果见附件),我局决定对你公司作出罚款人民币贰拾伍万贰仟伍佰陆拾元(¥252,560)的决定。
四、行政处罚的履行方式和期限
(一)根据《中华人民共和国行政处罚法》和《罚款决定与罚款收缴分离实施办法》的有关规定,你公司应当在收到本处罚决定书之日起十五日内到北海市生态环境执法支队(北海市海城区北海大道198号北海市生态环境局一楼,联系电话:0779-7282622)领取一般缴款书,持一般缴款书到银行缴纳罚款,缴款后三日内持银行收款凭证到我局换取正式收据。
(二)如你公司逾期不缴纳罚款,我局可根据《中华人民共和国行政处罚法》第七十二条第一款第一项规定,每日按罚款数额的百分之三对你公司加处罚款。
五、申请行政复议或者提起行政诉讼的途径和期限
你公司如不服本处罚决定,可在收到本处罚决定书之日起六十日内向北海市人民政府申请行政复议,也可以在六个月内向北海市银海区人民法院提起行政诉讼。申请行政复议或者提起行政诉讼,不停止本处罚决定的执行。
逾期不申请行政复议,不提起行政诉讼,又不履行本处罚决定的,我局将依法申请人民法院强制执行。
附件:环境违法行为行政处罚裁量结果表
北海市生态环境局
2025年10月14日
养殖过程不规范或管理不当,可能会带来以下潜在问题:
1.环境污染
若养殖废水未经处理直接排放,可能含有残留的饲料、代谢废物等,会导致周边水体富营养化,影响水质和生态平衡。例如,过量的氮、磷元素可能引发藻类过度繁殖,甚至形成赤潮,对海洋生物造成危害。
2.生态破坏
部分养殖区域可能占用自然滩涂、红树林等重要生态栖息地,影响野生生物的生存空间。
3.食品安全风险
若养殖过程中使用了不合格的饲料、药物,或养殖环境受到污染,可能导致香螺体内积累有害物质(如重金属、农药残留等),影响食用安全。此外,若误将有毒的织纹螺等品种混入养殖或销售,可能引发食物中毒事件。
4.疾病传播
密集养殖环境下,香螺易因空间狭小、水质不佳等因素感染疾病,若未及时防控,可能引发大规模疫情,不仅影响养殖效益,还可能传播至野生种群。
建议:合法合规的香螺养殖需严格遵守环保法规,合理规划养殖区域,加强水质监测和疾病防控,确保产品质量安全。
- END -
➤内容来源:北海市生态环境局 | 版权归原作者所有
➤图文编辑:北海阿叔-海苔|转载请注明



