
侨港镇2个停车场将改为建设安置楼!
清场工作已完成
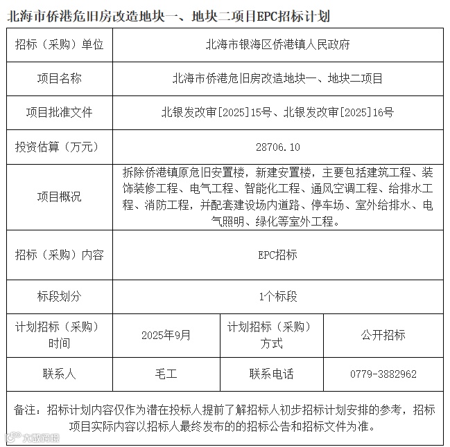
为消除侨港镇C级、D级危旧房安全隐患,改善归侨侨眷群众居住条件,侨港镇申请中央预算内资金近2亿元,推进侨港危旧房改造。
*全国公共资源交易平台官网截图。
侨港危旧房改造项目分为地块一、地块二,已于2018年收储为国有土地。侨港镇政府将地块一、地块二公开对外出租给第三方用于做临时停车场(地块一为风情街停车场,地块二为辰光停车场)。为确保危旧房改造项目如期开工,2025年9月26日,有关部门组织对风情街停车场和辰光停车场进行清场,清场工作已完成。
地块一项目位于北海市银海区侨港镇西北角,金海岸大道南侧,港口路东侧(原风情街停车场),地块二项目位于北海市银海区侨港镇西北角,侨兴路南侧,港口路东侧(原辰光停车场),拟规划建设住宅楼,安置归侨侨眷793户。
目前,项目的可行性研究报告、初步设计、土地供地方案均已取得批复,项目工程总承包招标公告已通过全国公共资源交易平台发布,国有土地划拨用地批前、项目规划及建筑设计方案已进行公示,即将开工建设。

下一步,侨港镇将在上级有关部门指导下,扎实推进危旧房改造项目,用实际行动回应广大归侨侨眷最关心关切的住房问题,确保广大归侨侨眷住房安全有保障,让各项惠民安侨政策落地见效,不断提高归侨侨眷的满意度、幸福感和安全感。
- END -
➤内容来源:银海侨港小镇、北海市自然资源局、全国公共资源交易平台 | 版权归原作者所有
➤图文编辑:北海阿叔-泡泡|转载请注明




