《职业指导师》证书是以《中华人民共和国职业分类大典》为依据,严格按照《国家职业技能标准编制技术规程(2018年版)》有关要求,以“职业活动为导向、职业技能为核心”为指导思想,结合新形势下就业服务特别是职业指导实践中的创新发展,对职业指导从业人员的职业活动内容进行专业化、规范化描述,并针对各等级从业者从事相应工作应具备的技能水平和专业水平进行明确规定。本职业分为四级、三级、二级和一级四个等级,包括职业概况、基本要求、工作要求和权重表四个方面的内容。
1. 开办人力资源公司必备证件之一
2. 企业HR管理职工必备职业技能
3. 各类劳动者职业规划职业指导的必备需求
4. 各类院校就业部门工作人员必备专业知识
1. 增强从业者核心能力
掌握霍兰德职业兴趣模型、生涯决策平衡单等10+主流职业测评工具,学会生涯规划、就业政策解读等核心技能,服务个人与企业职业发展需求。
2. 拓展就业服务
覆盖特殊群体职业指导(退役军人、残疾人政策倾斜),为公共就业服务机构、高校就业指导中心、企业HR部门等输送专业化人才。
3. 建立持续学习与成长服务体系
引入“双导师制”(高校教授+企业HRD),提供多个广西真实咨询案例,为职业指导师持续提供后续支持服务,打造职业指导师资成长服务与生态体系。
1. 社会及公共就业、创业服务机构的相关管理和工作人员;
2. 各院校学生(工)处、招生就业处、团委工作人员;
3. 职业技能培训机构师资和符合申报条件的相关教师;
4. 创业园、科技园、产业孵化园、人才培养创新实验区建设负责人及有关人员;
5. 就业训练、再就业培训机构、乡镇(街道)劳动保障中心、零工驿站及各人力资源公司(职介机构)的就业指导人员和工作人员。
6. 企业HR及培训部门人员。
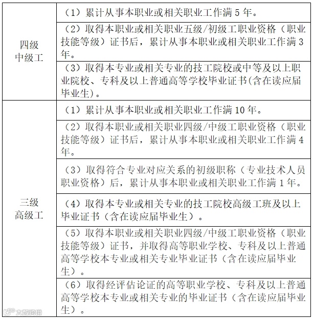
(满足条件之一即可)
1.考试形式:现场笔试及机考
2.笔试内容:理论知识和技能知识共两科
3.分数要求:理论知识考试满分为100分,技能知识考试满分为100分,每科分数均达60分视为考试通过可获取证书
4.考试题型:理论知识考试题型为单选题、判断题、多选题;技能知识考试题型包括简答题、案例分析题
5.考试时长:理论知识考试时长90分钟;技能知识考试时长120分钟
培训结束后,参加职业技能等级考试,经考核成绩合格,可获得由人社部门社会第三方评价机构颁发的“职业指导师”职业技能等级证书及“职业规划指导”专项技能证书。
考试通过获得证书后,累计缴纳失业保险达到36个月的企业职工可到社保经办中心申请职业技能提升的社保补贴,补贴标准:四级:1500元,三级:2000元。
证书样板:
1、职业技能评价登记表
2、工作证明
3、电子版报名材料样例
4、职业技能等级培训报名材料清单
成成老师:19177988802(微信同号)









