
北海市海城区公办小学一年级
2025年秋季学期招生地段划分方案
为做好海城区公办小学一年级招生工作,保障适龄儿童依法入学,经中共北海市海城区委教育工作领导小组研究决定,对2025年秋季学期公办小学一年级招生地段进行了划分,划分方案如下:
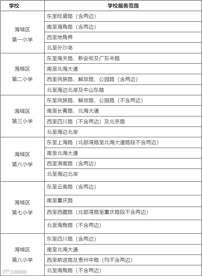
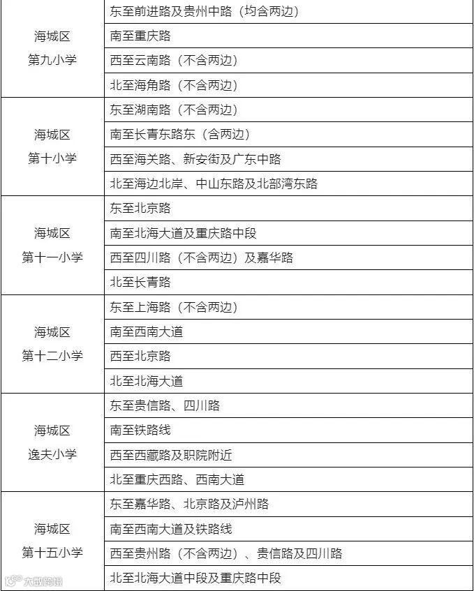
一、划分范围


二、划分说明
1.以上招生地段划分为海城区户籍适龄儿童“两个一致”的分配地段,即适龄儿童的户籍地址与其法定监护人的房屋所有权证地址一致,按学校服务范围就近分配入学。若“两个不一致”,则视各校生源情况统筹分配。
2.分配入学时先安排海城区户籍适龄儿童,然后根据各校生源情况统筹安排随迁子女(非海城区户籍适龄儿童)。
3.部分两校交界之间的生源待分配时,视两校实际生源情况调整分配。
4.招生地段划分方案中所指的“两边”指马路两边一线地。
5.学校招生范围的边界划分原则上以道路中心线为基准,若存在特殊情形,以括号备注形式进行说明。
6.海城区各学校招生地段划分方案解释权属北海市海城区教育局。
2025年6月7日
- END -
➤内容来源:北海市海城区教育局 | 版权归原作者所有
➤图文编辑:北海阿叔-泡泡|转载请注明




