今天是中国共产党98岁生日
国投在京举行新闻发布会
发布国投第11份企业社会责任报告
并首发《国投志》
为党的生日献上双重厚礼

国投党组书记、董事长王会生:
国投的战略是服务服从国家战略、“为国而投”
“今天是七月一日
国投选择在这个特殊时刻
发布《2018企业社会责任报告》
举行《国投志》的首发式
是献给党98岁生日的一份厚重礼物”
王会生表示,作为我国投资体制改革的产物,国投也是整个中国经济改革和结构转型的缩影,国投的战略就是服务服从于国家战略、“为国而投”。二十多年来,国投人勇于探索、敢于担当,在投资公司发展道路和管控模式没有可供借鉴的背景下,进行了许多开创性的工作,形成了一个具有独特竞争优势的国有资本投资公司,在国民经济建设和改革发展中发挥着越来越重要的作用。
王会生强调,不忘初心,牢记使命,是央企最大的政治责任,也是央企最根本的社会责任。经过24年的发展,主动参与国家战略、自觉履行企业社会责任,已经融入国投的战略,成为了国投发展的新动能。
《2018企业社会责任报告》
是国投第11份社会责任报告
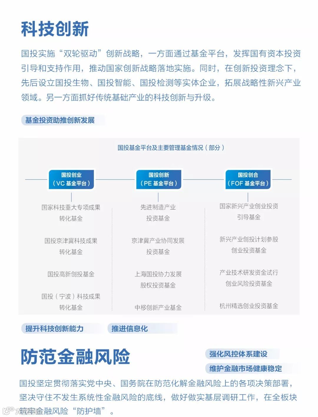
以“为美好生活补短板、
为新兴产业作导向”为主题
系统展现了国投2018年
履责实践、进展和成效
往下看
带你一图读懂
国投《2018企业社会责任报告》























