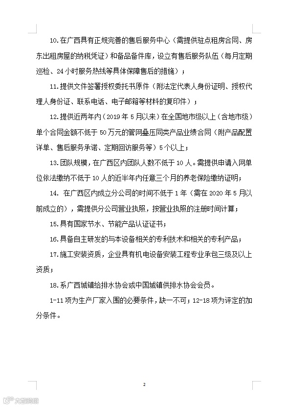
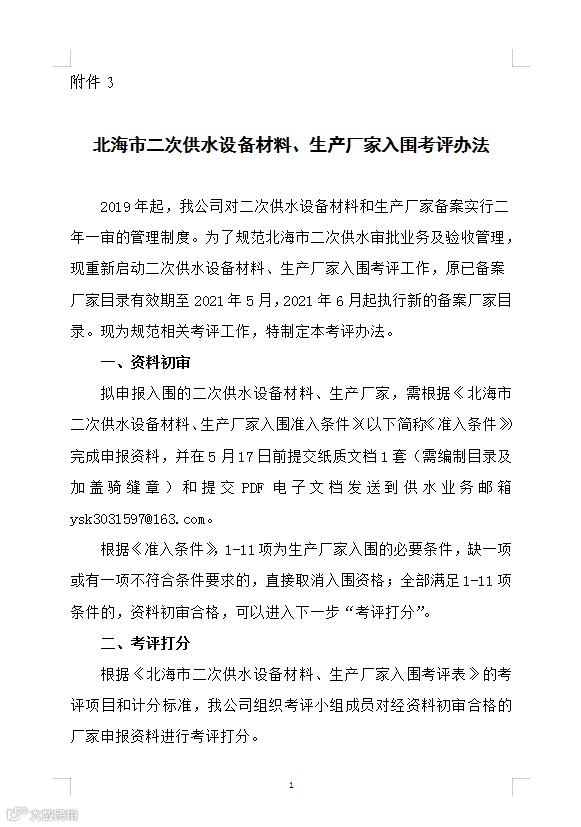
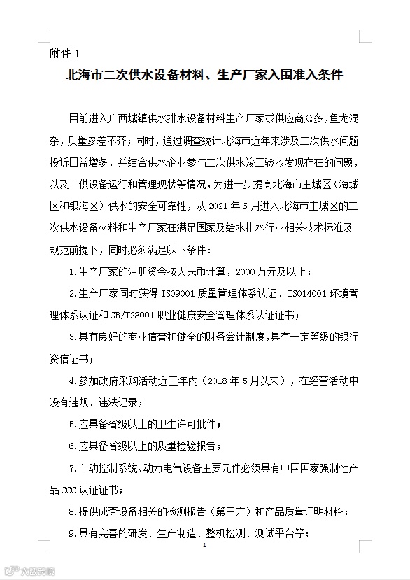
为了规范北海市主城区(海城区和银海区)二次供水审批和验收管理,我公司于2019年起对二次供水材料和生产厂家实行两年一审备案管理制度,重点针对进入北海市主城区的二次供水设备材料生产厂家在满足国家及给水排水行业技术标准及规范前提下,同时需满足我公司的相关准入条件,并按新标准提交入网申请,经审批通过后才能市场准入(原入网的设备厂家亦需重新申请审批)。
详细内容请阅读《关于要求二次供水设备材料生产厂家提交入网申请的通知》了解
提交入网申请通知
01
入围准入条件
02
入围考评表
03
入围考评办法
24小时供水服务热线
(0779)3150000
欢迎关注我们

