点击蓝字
关注我们
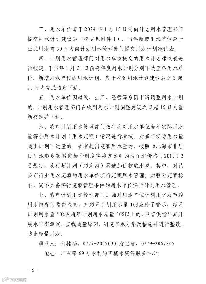
关于做好2024年非居民用水计划下达指标有关事项的通知
全市非居民用水户:
根据《北海市水利局关于规范和做好2024年计划用水下达工作的通知》(北水办〔2024〕4号),北海市水资源服务中心已下达2024年非居民用水户的用水计划指标,该指标作为非居民用水超定额累进加价收费事项的计算依据。自2024年第一季度起,我公司将按下达指标执行。请各非居民用水户于1月25日前完成《用水计划建议表》(详见附件)的填报,并递交到广东路69号水利局四楼水资源服务中心或发送至bhsjsb@163.com。如有疑问,敬请咨询水资源服务中心(0779-2069030)。
特此通知
附件:北海市水利局关于规范和做好2024年计划用水下达工作的通知
北海市供水有限责任公司
2024年1月15日
通知详情如下
附件下载区
附件1:北海市年度用水计划建议表(需用wps打开).docx
附件4:定额下达计划的工业企业、经营服务业、行政事业用水单位名单.xlsx
文稿|客户服务中心
编辑|梁自雄
校对|潘子媚
审核|庞志斌
业务咨询、投诉建议:
◆24小时供水服务热线
(0779)3150000
◆关注并登录“北海市供水有限责任公司”微信服务号——网上营业厅——投诉建议
专项整治举报电话:(0779)3064041

