就在前不久,国家税务总局发布了最新版的《应对新冠肺炎疫情税费优惠政策指引 》,内容非常全面,包含免增值税、个税、社保等等。
23日前企业会计一定要看完,申报期马上要用。

新版《指引》变化

由于内容太多,奥奥就整理了下,给大家说一下重要的,能够为企业切切实实省到钱的政策。
公共交通、生活、快递
服务收入免征增值税

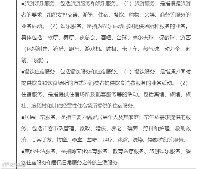
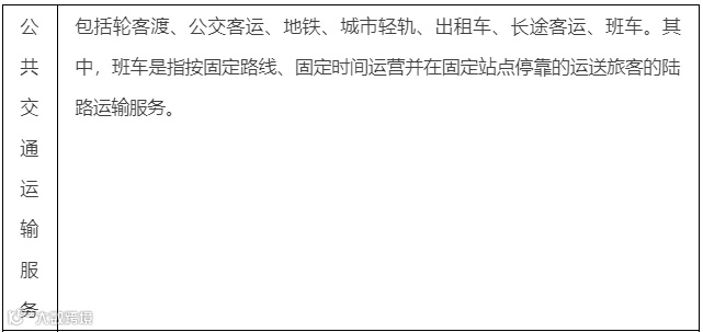
政策重点内容:企业提供公共交通运输服务、生活服务及居民必需生活物资快递收派服务收入免征增值税。
【享受主体】
提供公共交通运输服务、生活服务,以及为居民提供必需生活物资快递收派服务的企业。
【优惠内容】
自2020年1月1日起,对企业提供公共交通运输服务、生活服务,以及为居民提供必需生活物资快递收派服务取得的收入,免征增值税。
上述优惠政策适用的截止日期将视疫情情况另行公告。
免增值税这些问题会计需要注意:
一、纳税人提供公共交通运输服务、生活服务,以及为居民提供必需生活物资快递收派服务取得的收入免征增值税的,免征城市维护建设税、教育费附加、地方教育附加。
二、企业免征增值税优惠的,可自主进行免税申报,无需办理有关免税备案手续,但应将相关证明材料留存备查。(这个时候相关证明材料会计一定要留好了,要不然疫情过后,查账的时候你无法证明合理性,就要交罚款了)在办理增值税纳税申报时,应当填写增值税纳税申报表及《增值税减免税申报明细表》相应栏次。
三、企业免征增值税政策的,不得开具增值税专用发票;已开具增值税专用发票的,应当开具对应红字发票或者作废原发票,再按规定适用免征增值税政策并开具普通发票。
纳税人在疫情防控期间已经开具增值税专用发票,按规定应当开具对应红字发票而未及时开具的,可以先适用免征增值税政策,对应红字发票应当于相关免征增值税政策执行到期后1个月内完成开具。
四、企业已将适用免税政策的销售额、销售数量,按照征税销售额、销售数量进行增值税申报的,可以选择更正当期申报或者在下期申报时调整。已征应予免征的增值税税款,可以予以退还或者抵减企业以后应缴纳的增值税税款。
【政策依据】
(1)《财政部 税务总局关于支持新型冠状病毒感染的肺炎疫情防控有关税收政策的公告》(2020年第8号)
(2)《财政部 税务总局关于全面推开营业税改征增值税试点的通知》(财税〔2016〕36号)
(3)《国家税务总局关于支持新型冠状病毒感染的肺炎疫情防控有关税收征收管理事项的公告》(2020年第4号)
交通运输、餐饮、住宿、旅游四大行业
亏损最长结转年限延长至8年


政策重点内容:受疫情影响较大的困难行业企业2020年度发生的亏损最长结转年限延长至8年
【优惠内容】
自2020年1月1日起,受疫情影响较大的困难行业企业2020年度发生的亏损,最长结转年限由5年延长至8年。
困难行业企业,包括交通运输、餐饮、住宿、旅游(指旅行社及相关服务、游览景区管理两类)四大类,具体判断标准按照现行《国民经济行业分类》执行。困难行业企业2020年度主营业务收入须占收入总额(剔除不征税收入和投资收益)的50%以上。
受疫情影响较大的困难行业企业按规定适用延长亏损结转年限政策的,应当在2020年度企业所得税汇算清缴时,通过电子税务局提交《适用延长亏损结转年限政策声明》
【政策依据】
(1)《财政部 税务总局关于支持新型冠状病毒感染的肺炎疫情防控有关税收政策的公告》(2020年第8号)
(2)《国家税务总局关于支持新型冠状病毒感染的肺炎疫情防控有关税收征收管理事项的公告》(2020年第4号)
降低增值税征收率
3%变1%



政策重点内容:段性减免增值税小规模纳税人增值税
【享受主体】
增值税小规模纳税人
【优惠内容】
自2020年3月1日至5月31日,对湖北省增值税小规模纳税人,适用3%征收率的应税销售收入,免征增值税;适用3%预征率的预缴增值税项目,暂停预缴增值税。
自2020年3月1日至5月31日,除湖北省外,其他省、自治区、直辖市的增值税小规模纳税人,适用3%征收率的应税销售收入,减按1%征收率征收增值税,按以下公式计算销售额:销售额=含税销售额/(1+1%);
适用3%预征率的预缴增值税项目,减按1%预征率预缴增值税。
增值税小规模纳税人在办理增值税纳税申报时,按照上述规定,免征增值税的销售额等项目应当填写在《增值税纳税申报表(小规模纳税人适用)》及《增值税减免税申报明细表》免税项目相应栏次;
减按1%征收率征收增值税的销售额应当填写在《增值税纳税申报表(小规模纳税人适用)》"应征增值税不含税销售额(3%征收率)"相应栏次,对应减征的增值税应纳税额按销售额的2%计算填写在《增值税纳税申报表(小规模纳税人适用)》"本期应纳税额减征额"及《增值税减免税申报明细表》减税项目相应栏次。
《增值税纳税申报表(小规模纳税人适用)附列资料》第8栏"不含税销售额"计算公式调整为:第8栏=第7栏÷(1+征收率)。
【政策依据】
(1)《财政部 税务总局关于支持个体工商户复工复业增值税政策的公告》(2020年第13号)
(2)《国家税务总局关于支持个体工商户复工复业等税收征收管理事项的公告》(2020年第5号)
减免三险、退抵社保
个体户也有份


政策重点内容:阶段性减免企业养老、失业、工伤保险单位缴费
【享受主体】
除机关事业单位外的基本养老保险、失业保险、工伤保险(以下简称三项社会保险)参保单位。
【优惠内容】
一、自2020年2月起,湖北省可免征各类参保单位(不含机关事业单位)三项社会保险单位缴费部分,免征期限不超过5个月。
二、自2020年2月起,各省、自治区、直辖市(除湖北省外)及新疆生产建设兵团(以下统称省)可根据受疫情影响情况和基金承受能力,免征中小微企业三项社会保险单位缴费部分,免征期限不超过5个月;对大型企业等其他参保单位(不含机关事业单位)三项社会保险单位缴费部分可减半征收,减征期限不超过3个月。
三、自2020年2月起,免征以单位方式参保的个体工商户三项社会保险单位缴费部分,免征期限不超过5个月。
四、受疫情影响生产经营出现严重困难的企业,可申请缓缴社会保险费,缓缴期限原则上不超过6个月,缓缴期间免收滞纳金。
五、对采取以2月份已缴费款冲抵以后月份应缴费款的参保单位,要明确冲抵流程和操作办法,有序办理费款冲抵业务。
【政策依据】
(1)《人力资源社会保障部 财政部 税务总局关于阶段性减免企业社会保险费的通知》(人社部发〔2020〕11号)
(2)《国家税务总局关于贯彻落实阶段性减免企业社会保险费政策的通知》(税总函〔2020〕33号)
医疗保险也要减征
不过前提不能忘


政策重点内容:阶段性减征职工基本医疗保险单位缴费
【享受主体】:基本医疗保险参保单位
【优惠内容】
自2020年2月起,各省、自治区、直辖市及新疆生产建设兵团(以下统称省)可指导统筹地区根据基金运行情况和实际工作需要,在确保基金收支中长期平衡的前提下,对职工医保单位缴费部分实行减半征收,减征期限不超过5个月。
原则上,统筹基金累计结存可支付月数大于6个月的统筹地区,可实施减征;
可支付月数小于6个月但确有必要减征的统筹地区,由各省指导统筹考虑安排。
缓缴政策可继续执行,缓缴期限原则上不超过6个月,缓缴期间免收滞纳金。
【政策依据】
(1)《国家医保局 财政部 税务总局关于阶段性减征职工基本医疗保险费的指导意见》(医保发〔2020〕6号)
(2)《国家税务总局关于贯彻落实阶段性减免企业社会保险费政策的通知》(税总函〔2020〕33号)
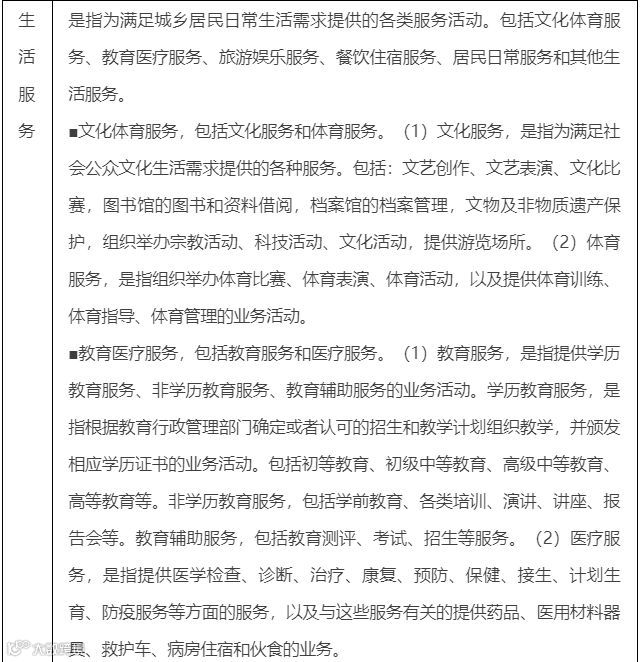
一图看懂应对新冠肺炎税费优惠政策
















图片来源:财务第一教室
丨本文由东奥会计在线(ID:dongaocom) 整理发布,来源:财务第一教室、国家税务总局、税务大讲堂、税台、税来税往。若须引用或转载,请在文首注明以上信息。



