注意:以下地区明天首轮报名结束!!!!!
湖南—— 3月10~20日;3月30日
浙江——3月10~20日;3月25~27日
上海——3月16~20日;3月25~31日
还没报名小伙伴们抓紧报名啦!来不及报名的千万要把握住第二次报名的机会,错过要等一年哦~
各章节考题分析


《中级会计实务》考查内容主要集中在第4章、第5章、第6章、第9章、第13章及第19章。
在第一批次考试中,第5章分值最高,为13.5分
在第二批次考试中,第9章分值最高,为14.5分
综合来看,中级会计实务考查的内容比较全面且重点突出。考试重点考查:投资性房地产、长期股权投资、所得税、无形资产、收入、财务报告等内容。
因此考生要能够从整体上全面系统的掌握教材内容,严格按照考试大纲要求备考。
中级会计实务试题综合性较强,侧面体现了“会计师”应具备的业务能力和综合素质,且机考形式下考试题目随机筛选,各章的内容都很重要,备考不容忽视。
考题性质分析

记忆题、套公式题和套模板题在考试中的比例较高,在第二批次的试卷中,记忆题的分值更是高达69.5分。
这提示考生在备考时,除了要加强理解,也要稳固记忆,将相关考点熟记在心。
2019年《中级会计实务》题目大致可以分为五类:
记忆题——多为教材原文的相关表述,或是针对教材原文进行总结、对比,针对教材原文举例分析等;
偏难题——分为偏题与难题,偏题为考试时出现概率较小的题目,难题是针对该知识点挖掘的程度较深;
套公式——多为已知或通过计算后得出的相关数据,带入教材中给出的公式进行计算后得出结果;
套模板——指这类题目有一个统一的答题模板或解题思路,不论题目如何变化都可以利用模板进行解答;
陷阱题——利用某些极易被考生忽略的条件进行命题,一旦忽略该条件将直接导致题目错误,落入陷阱。
《中级会计实务》的考核方式灵活多变,对同一考点,既可以用不同的题型来考查,也可以在同一题型内用不同类型的方式来考查,大家在备考时要做到将知识融会贯通,能够举一反三,全面掌握。

30道客观题中,第一批次4星以下题目共29道,第二批次4星以下题目共30道,难度相对持平;
第一批次客观题2星题目17道,第二批次客观题2星题目14道,且两批次题量峰值均在2星题目。整体来看,各批次难度均衡。
中级会计实务科目客观题共45分,占比整套试卷的45%,是考生得分的关键点。
客观题分析


两个批次的考试中,第1章、第2章、第7章、第9章、第10章、第13章、第16章、第18章、第19章、第20章、第21章考查题量相等,第11章、第15章均没有考查;
两批次试题考查内容差异相对较大,如:第一批次第4章考查了3道客观题,第二批次中没有考查;第一批次第5章考查了2道客观题,第二批次中没有考查;第二批次第6章考查了2道客观题,第一批次中没有考查;第二批次第17章考查了2道客观题,第一批次中没有考查;
两个批次考试中,第4章、第8章、第9章、第12章、第14章、第19章都分别考查了3道客观题,其中第9章金融工具和第19章财务报告更是在两个批次中都重点考查。
综合来看,中级会计实务客观题考查的内容比较全面且重点突出,仅有2个章节没有涉及。
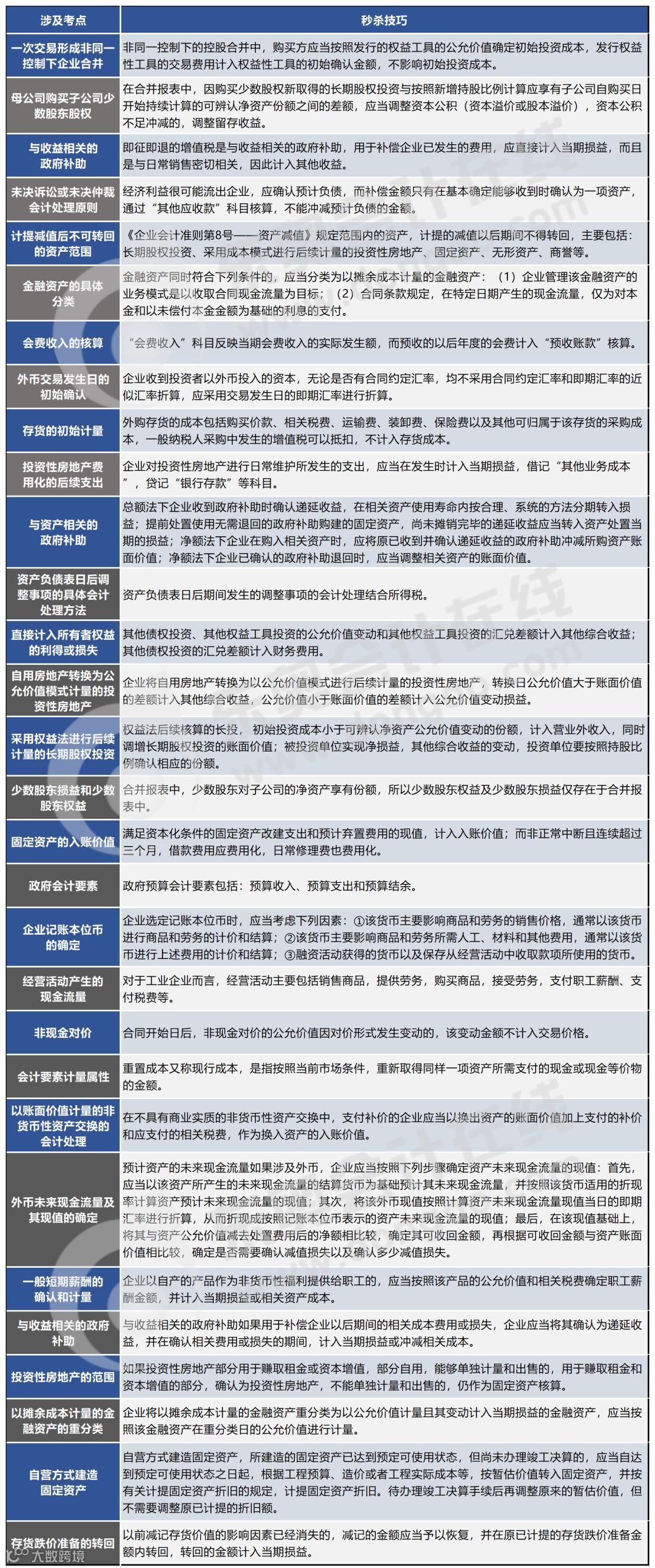
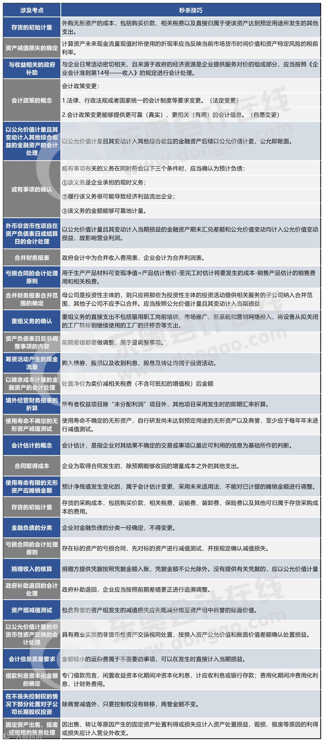
客观题秒杀技巧
↓上下滚动查看↓

(第一批次考生回忆版试题涉及的考点统计)

(第二批次考生回忆版试题涉及的考点统计)
*可长按保存图片*
中级《轻松过关》系列图书
现货涨价倒计时
现在不买,之后可别哭着说“后悔”哦~
《轻1》、《轻2》更有新增预订专享



丨本文由东奥会计在线(ID:dongaocom) 原创发布,若须引用或转载,请务必与我们联系并在文首注明以上信息。未经过授权擅自转载者将被依法追究法律责任。
⊙东奥会计在线 保留所有权利。



