CPA与中级考试相似的内容还是很多的,大家可以根据自身基础来进行高效备考。
相信小伙伴们了解过后一定会更加明确自己的备考计划与学习方法,巧妙地运用各科内容之间的关系,吸收到知识中的精华。
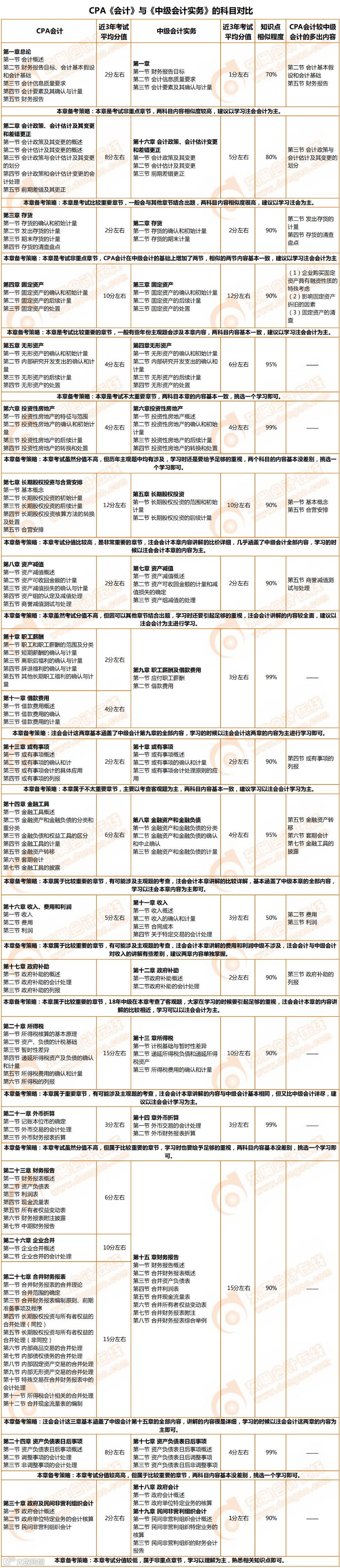
CPA《会计》与
《中级会计实务》对比

*建议长按保存图片哦~*
(本表由东奥教研团队提供)
CPA《财管》与
中级《财务管理》对比
*建议长按保存图片哦~*
CPA《经济法》与
中级《经济法》对比
*建议长按保存图片哦~*
(本表由东奥教研团队提供)
“注会+中级”同时报考
科目搭配方案
1、注会《会计》&中级《中级会计实务》
《中级会计实务》共有19章内容,而《会计》则多达30章。
可以说《中级会计实务》教材上有的,《会计》基本都涵盖了,只不过注会考查的范围更广,难度更大,因此两门科目在同一年备考是非常可行的。
基础较好的考生,可以先从《会计》课程入手。学完后再对比分析下《中级会计实务》,看看二者考试的侧重点有何不同,查缺补漏。
基础比较薄弱的考生,建议先学《中级会计实务》,再学《会计》。
特别是今年,《中级会计实务》教材删除了债务重组、非货币性资产交换、租赁以及一些考生接受比较困难的知识点,难度有所下降。
这种备考策略具有“由简入难”的特点,考生接受起来会更容易。
2、注会《财务成本管理》&中级《财务管理》
中级《财务管理》共有10章内容,而注会《财务成本管理》共有20章。
虽然注会在计算和难度上比中级要大一些,但这两门有很多重复的章节,考生同时准备这两门科目是完全没有问题的。
考生可以先以注会《财务成本管理》这门课程为主,结合中级《财务管理》的内容进行整合,对于不同的章节,再进行单独学习。
3、注会《经济法》《税法》&中级《经济法》
中级《经济法》分为经济法和税法两部分,经济法部分占比较高,税法部分占比较少,涉及增值税和企业所得税两个税种。
注会《经济法》及《税法》的范围和难度均大于中级经济法的内容,建议大家在学习的时候以注会为主,学完注会的知识点后再去看中级的内容相对来说就会简单一些。
三科联购《轻1》 立享7折优惠
单科购买《轻1》7.5折优惠
送680元名师专题班

《轻1》+《轻2》联购 立享7折优惠
购《轻1》、《轻2》送的都送
还送200元/科机考系统

扫码购买

丨本文由东奥会计在线(ID:dongaocom) 原创发布,若须引用或转载,请务必与我们联系并在文首注明以上信息。未经过授权擅自转载者将被依法追究法律责任。
⊙东奥会计在线 保留所有权利。



