由于收到大家的鼓舞。现在《经济法》它来了,该如何学习呢?上数据:
各章节考题分析

《经济法》考查内容主要集中在第2章、第5章、第6章和第7章。
在第一批次考试中,第2章、第5章、第6章的分值最高,均为17分;
在第二批次考试中,第2章和第6章分值最高,均为18分。
综合来看,第2章和第6章为两批次考查的重点。
大家在备考时要注重基础知识的掌握,尤其是针对公司法律制度、金融法律制度、合同法律制度、增值税法律制度以及所得税法律制度等重点内容的学习。
考题性质分析

经济法的题目主要分为两个类型,分别是记忆题和陷阱题。
第一批次记忆题占比94%,
第二批次记忆题占比99%。
可以说,只要拿下记忆题就等于拿下了中级会计经济法考试。
大家在学习经济法科目的过程中一定要将知识点掌握牢固,将记忆题掌握好。
客观题分析

中级会计经济法考试中客观题每章都有涉及。
第一批次的第七章题量达到了11道题,分值达到了14分之多;第六章题量为9道题,分值为11分;第二章题量为8道题,分值为11分,第一章与第三章题量均为7道题,分值均为9分;第四章题量为5道题,分值为6分;第五章与第八章题量均为4道题,分值均为5分!
第二批次第一章、第二章以及第四章题量均为9道题,分值分别为11分、12分和11分。第三章、第五章、第七章以及第八章题量均为6道题,分值分别为7分、8分、7分以及8分。
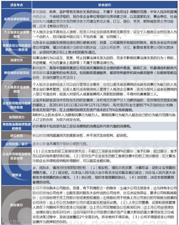
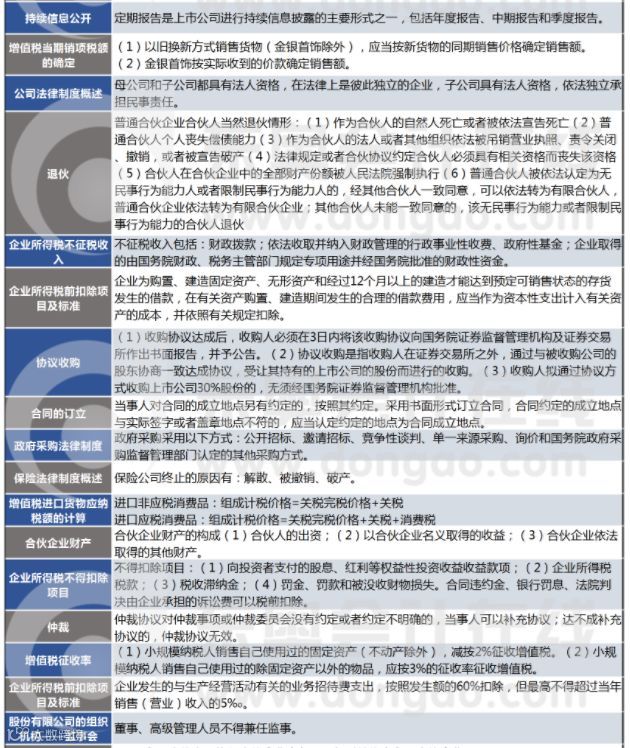
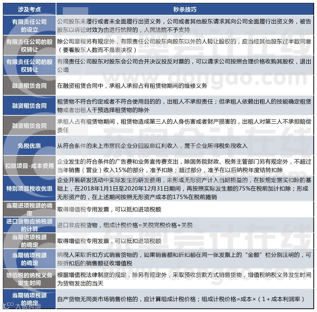
客观题秒杀技巧
↓上下滚动查看↓




(第一批次考生回忆版试题涉及的考点统计)



(第二批次考生回忆版试题涉及的考点统计)
*可长按保存图片*
主观题分析

主观题的考点主要集中在第2、4、5、6、7章,各批次都没有涉及第1、3、8章的内容。
两个批次的考查方向基本一致,其中,第5章、第6章的考查频次最高,第一批次考试中2个章节共考查了9道小题;第二批次考试中2个章节共考查了9道小题,题量均衡,重点突出。
整体看来主观题的分值较为固定,考点也较为集中,公司法律制度、金融法律制度、合同法律制度、增值税法律制度以及所得税法律制度等内容,基本覆盖全部的主观题。
主观题大部分的内容都是考查较为基本的概念认知、法律条文和判断,在辅导教材中也有明确的依据和出处。
建议参加考生们,学习时以辅导教材为主线,理解掌握,多做题巩固。另外,备考时也要结合生活实例,找准关键词,并理清考点之间的逻辑关系。
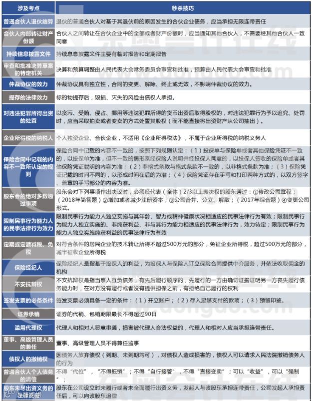
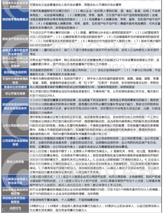
主观题涉及考点和秒杀技巧
↓上下滚动查看↓

(第一批次考生回忆版试题涉及的考点统计)

(第二批次考生回忆版试题涉及的考点统计)
*可长按保存图片*
中级《轻松过关》系列图书
现货涨价倒计时
现在不买,之后可别哭着说“后悔”哦~
《轻1》、《轻2》更有新增预订专享

丨本文由东奥会计在线(ID:dongaocom) 原创发布,若须引用或转载,请务必与我们联系并在文首注明以上信息。未经过授权擅自转载者将被依法追究法律责任。
⊙东奥会计在线 保留所有权利。




