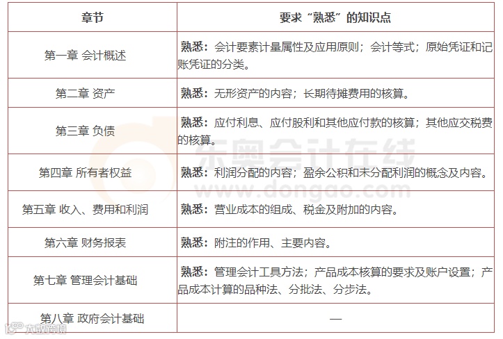
2020年初级会计考试大纲将各章节知识点划分为“掌握”、“熟悉”、“了解”三类,奥奥先给大家梳理一下《初级会计实务》。
如果觉得时间上来不及了,就按章节重要程度进行复习。
掌握:会计基本假设、会计基础和会计信息质量要求;会计要素及其确认条件;借贷记账法;会计凭证、会计账簿和账务处理程序;财产清查的方法与处理。
掌握:现金管理的主要内容和现金核算、现金清查;银行结算制度的主要内容;其他货币资金的核算;应收票据、应收账款、预付账款、应收股利、应收利息和其他应收款的核算;交易性金融资产的核算;存货成本的确定、发出存货的计价方法、存货清查;原材料、周转材料、委托加工物资、库存商品的核算;固定资产的核算;无形资产的核算。
掌握:短期借款、应付票据、应付账款和预收账款的核算;职工薪酬的内容及短期薪酬和设定提存计划的核算;应交增值税、应交消费税的核算。
掌握:实收资本的核算;资本公积的来源及核算;留存收益的核算。
掌握:收入确认的原则和前提条件;收入确认和计量的步骤以及收入核算应设置的会计科目;在某一时点和某一时段履行履约义务并确认收入的账务处理;合同取得成本和合同履约成本的内容及账务处理;营业成本的账务处理;税金及附加的账务处理;期间费用的内容及账务处理;营业外收入、营业外支出的核算内容及账务处理;应交所得税、所得税费用的计算及账务处理;利润的构成、本年利润的结转方法及账务处理。
掌握:资产负债表的作用、内容、结构及其编制方法;利润表的作用、内容、结构及其编制方法;所有者权益变动表的作用、内容、结构及其编制方法。
掌握:管理会计的概念和目标;管理会计要素和管理会计体系的构成;管理会计的应用原则和应用主体;产品成本核算的一般程序;产品成本核算对象的确定、成本项目的设置;各种要素费用的归集和分配;生产费用在完工产品和在产品之间的归集和分配。
掌握:政府会计标准体系;政府会计要素及其确认和计量标准;政府会计核算模式;政府财务报告和决算报告的内容和构成;单位国库集中支付业务、预算结转结余及分配业务和典型的非财政拨款收支业务的核算;单位净资产业务和典型的资产业务、负债业务的核算。
了解会计的概念、职能和目标;了解会计科目和账户的分类;了解财产清查的分类和程序;了解财务报告。
了解应收款项、存货、固定资产和无形资产减值的会计处理。
一直以来初级会计职称考试具有重点恒重的特点,一些基础的、重点的、从事财务工作应该掌握的内容,考试中会反复考查,因此建议同学们备考时注意合理安排,把主要的精力放在考试重难点上!
丨本文由东奥会计在线(ID:dongaocom) 原创整理发布,来源:财政部官网、东奥会计在线。若须引用或转载,请务必在文首注明以上信息。

