中级报名马上就要开始了
有的小伙伴到现在还没有弄清楚
自己到底是否符合报名条件
还有报名信息表的填写
需要自己在报名前做好准备工作
如果自己还是有点云里雾里
那你就要仔细读下面的内容啦
以免耽误自己报名
*报名前必看视频*
2020年中级报名条件

工作年限

报考政策的4大变化
温馨提示:2020年的考生们一定要格外留意这条规定,认真看本地区报名简章,仔细核对要求,慎重报考,缴费确认后,不能办理退费。(具体规定以报考地区的官方政策为准)
温馨提示:因为社会对复合型、跨学科高级人才需求的不断增加,也使第二学士学位的攻读逐渐“走俏”。
中级报名信息表
一、中级报名信息表到底是什么,有什么用?
鉴于会有许多考生是第一次报考中级会计职称,奥奥在这里先为大家普及一下中级会计报名信息表的用途和规定,请各位考生仔细阅读。
| 规定:《全国会计资格考试网上报名考生信息表》,简称“中级会计报名信息表”,它指的是考生在中级会计报名入口开通期间,登录网上报名系统(https://kzp.mof.gov.cn/)需要填写的有关个人信息的表单,一般来说包括报考人员的基本信息、学历信息和就业信息,其中带“*”为必填项,非“*”为选填项。
| 用途:报名信息表是考生资格审核和领证的重要依据,报考人员在报名成功后,需要及时打印,方便留存与审核。另外,报名入口关闭后不再支持报名表的打印,建议考生多打印几份,并在电脑中保留相关界面的完整截图,做好备份。
温馨提示:各个地区的资格审核方式有所不同,但是无论采用何种审核形式,是考前还是考后审核,报考人员都要认真填写每一项内容,确保自己的每一条信息都准确真实,千万不要因为报名信息的填写失误,导致最后明明成绩合格却审核失败,没有拿到证书就得不偿失了。
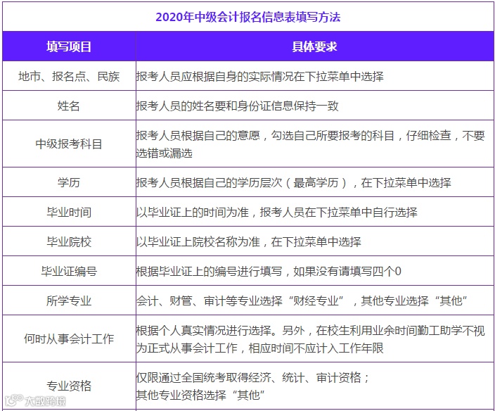
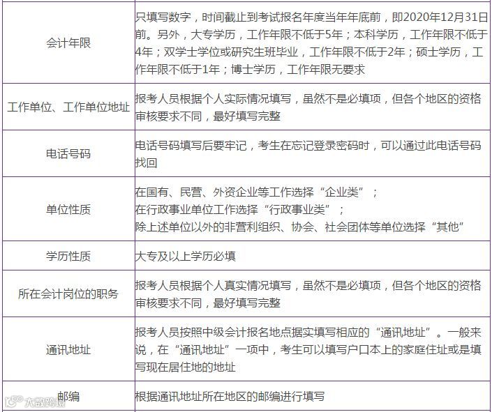
二、图解报名信息填写攻略

三、报名信息表填写方法




中级报名季
折上减减减
购买东奥中级畅听无忧班的学员
一年通过三科即可返现500
*扫码入群*
丨本文由东奥会计在线(ID:dongaocom) 原创整理发布,来源:会计资格评价网、东奥会计在线。若须引用或转载,请务必在文首注明以上信息。



