世界上最快又最慢、最长又最短、最易被忽视又最让人珍视的就是时间。
根据艾宾浩斯遗忘曲线,遗忘在学习之后立即开始,而且遗忘的进程并不是均匀的。
对于复习一段时间的考生来说,温故无疑是为我们回顾之前所学知识点的必备过程。

死读书,读死书是最不推荐的。
尤其是注会考试六科都需要考生朋友们在理解的基础上学习,只有你理解相关的知识点才能更好的去做题。
对于自己平时很难理解的知识点,是过于求成没有耐心学习还是思维钻入死胡同;
对于自己多次做错的相同知识点,是记忆不深刻还是学习过程不够集中;
对于自己听课会做题卡的知识点,是缺乏练习还是学习战线过长。
每个人学习都会有各种各样的问题,你攻克过去了,就是战胜自我了,离成功也就不远了。
若是一味的前进不知反思,你所付出的辛苦可能会付之东流。
学习是枯燥的,尤其注册会计师考试的难度也是非常大的,遇到不懂的知识点没有老师的解惑,我们很难把知识点变成自己的去应对考试。
这个时候我们需要一个老师来帮助我们一起学习注会考试的知识。
我们的人生需要朋友的陪伴,我们的考试同样需要老师或者学友的陪伴,在漫长而枯燥的学涯中,我们都渴望有一个老师或者和自己一样的学友,互相监督、互相分享、互相提点。
毕竟注册会计师需要花费大量的时间来学习,缺少毅力或者稍微松懈的人都可能会掉出注会的大军,多一份陪伴,多一份动力。
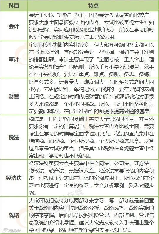
要想打败对方就要深入了解对方,以上的学习规划是针对正常复习进度的考生所准备的,如果你报完名还没有开始学习,那么就要仔细看以下的各科科目特点,根据注册会计师考试科目特点做好适合自己的学习计划。

耐得住寂寞才守得住繁华,通往成功的路上必定是孤独的。
但请记住:
你不坚强,没人会替你哭泣;
你不努力,没人会替你奋斗;
你不勇敢,没人会替你承担。
注册会计师的道路上必定充满荆棘,请考生们要坚守阵地,充分利用时间更上一层楼!
说明:因考试政策、内容不断变化与调整,东奥会计在线频道提供的以上相关信息仅供参考,如果有异议,请考生以权威部门公布的内容为准。


【扫码了解更多详情】

丨本文由东奥会计在线(ID:dongaocom) 原创发布,若须引用或转载,请务必与我们联系并在文首注明以上信息。未经过授权擅自转载者将被依法追究法律责任。
⊙东奥会计在线 保留所有权利。



