扫码领取0元机考
▼

使用流程
▼
登录PC端官网【学习中心】选择中级考种
选择题库,找到机考系统
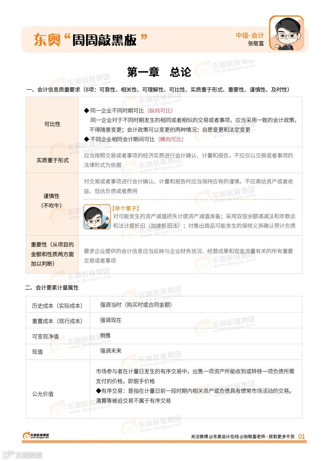
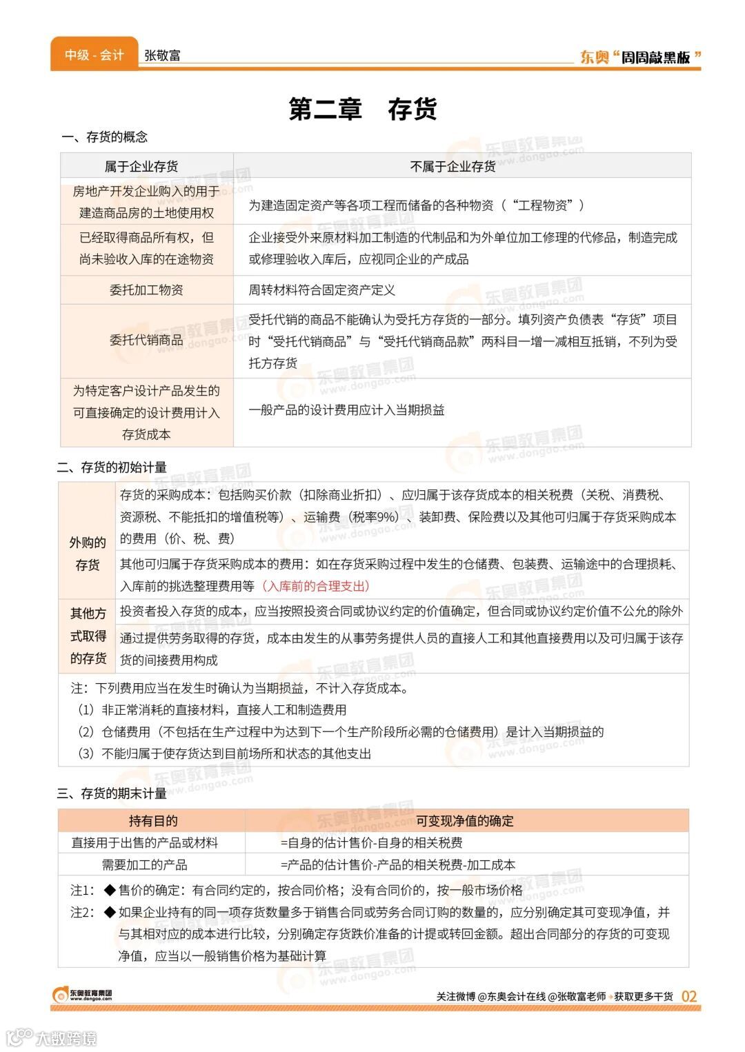
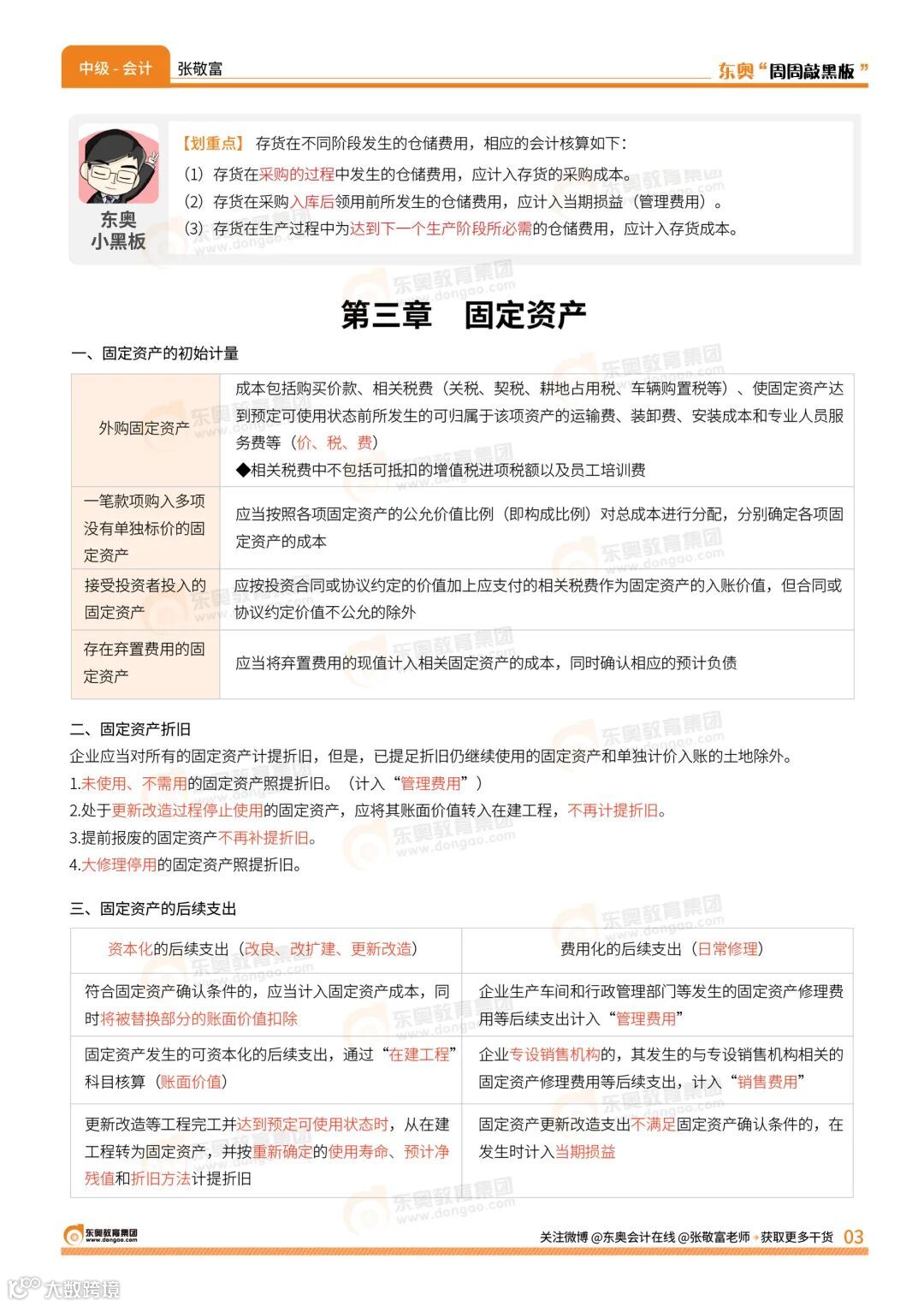
中级倒计时11天,大家对于知识点掌握的怎么样了?是有些许欠缺?还是已经胸有成竹能应对考试了?
张敬富老师为助力大家高效备考,在考试中拿到更多的分数,他为大家整理了《中级会计实务》科目的知识点,有需要的考生快来看一看!



如果你遇到:
不会的题没人指导
自己不能悟出做题的技巧与方法
更不会提炼核心练习题
你可以选择下面的班次哟
逆袭班、真题班钜惠来袭
买2科送一科

如有疑问
可以扫下方二维码咨询客服
👇


▲长按二维码关注▲
想接收一手考试资讯
学习计划、备考经验等
赶紧星标奥奥哦~
看完文章记得给奥奥点亮“在看”哦~
这样才能及时看到奥奥精心准备的内容
希望我们永远不走散

丨本文由东奥会计在线(ID:dongaocom) 原创发布,若须引用或转载,请务必与我们联系并在文首注明以上信息。未经过授权擅自转载者将被依法追究法律责任。
⊙东奥会计在线 保留所有权利。


