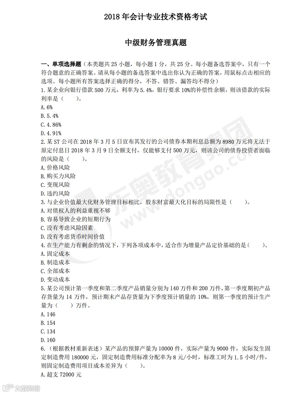
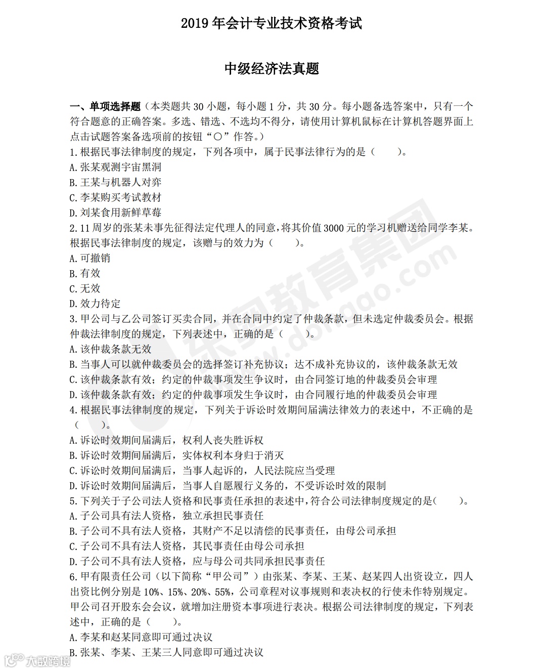
以下是历年真题节选部分:



你领取了吗?之前领取的小伙伴现在做几套啦?留言区交流哟!
强势围观
中级逆袭班、真题班震撼上线
更有买2科送1科,限时钜惠
预购从速~

想接收一手考试资讯
学习计划、备考经验等
赶紧星标奥奥哦~
看完文章记得给奥奥点亮“在看”哦~
这样才能及时看到奥奥精心准备的内容
希望我们永远不走散

丨本文由东奥会计在线(ID:dongaocom) 原创发布,若须引用或转载,请务必与我们联系并在文首注明以上信息。未经过授权擅自转载者将被依法追究法律责任。
⊙东奥会计在线 保留所有权利。

